近日,一份《病理类医疗服务价格立项指南(征求意见稿)》在IVD圈里流传,这份立项指南征求意见稿,是检验病理类第一份关于医疗服务收费的相关指南文件。
《病理类医疗服务价格项目立项指南 (征求意见稿)》,该指南共涵盖22个病理类医疗服务项目,覆盖从活检取材到分子检测的全流程服务,呈现出精细化、规范化、透明化的定价特点。
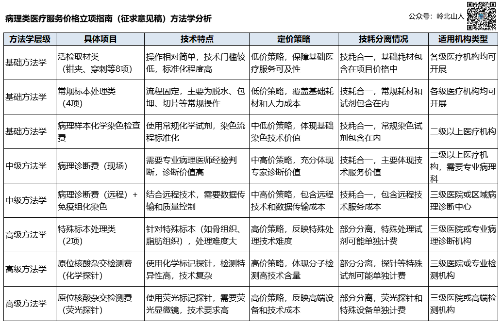
指南将病理服务分为六大类,活检取材类8项,涵盖钳夹、各类穿刺等取材方式;标本处理类6项,包括常规处理和特殊标本处理;分子检测类3项,涉及核酸杂交等高端检测技术;病理诊断类2项,区分现场诊断与远程诊断;染色类2项,包含化学染色和免疫组化染色;其他类1项,补充特殊服务需求。1、收费颗粒度精细化拆分:22个项目覆盖全流程,从取材、处理、染色、诊断、分子检测全流程进行拆分。相比传统的打包收费,如"病理检查费"、"组织活检费",指南更精细化,解决传统打包定价的模糊性问题。2、人力资源定价明确包含:诊断、取材、处理等各环节专业医师、技术人员人力成本。传统的收费将人力成本隐含在项目总价中,不单独列明和核算,新指南更透明,明确医务人员劳动价值,有利于薪酬改革。3、物质资源覆盖全面覆盖:基础耗材为消毒用品、切片等,特殊试剂如探针、抗体等明确列出,传统收费模糊界定,物质资源覆盖范围不明确,易产生收费争议。而新指南能减少争议,明确耗材覆盖范围,保护患者权益。4、技耗分离程度部分分离:基础耗材含在项目价中,特殊试剂、设备可能单独计费。传统收费为混合计费,技术服务费用与耗材费用混合计算,难以区分。立项指南向技耗分离改革方向迈进,兼顾实用性和前瞻性。5、特殊情况处理详细规定:多部位穿刺可叠加、远程会诊收益分配有明确规则,指南统一标准,减少医疗机构间差异,促进公平竞争。6、数字化服务定价正向激励:提供数字化切片正常收费,不提供需执行减收政策,指南鼓励医疗信息化转型,符合行业发展趋势。7、远程服务定价单独立项:远程诊断单独定价(病理诊断费(远程)),与现场区分开,而传统的收费中,远程服务多包含在常规诊断费中,不单独收费。立项指南适应远程医疗发展,促进优质医疗资源下沉。8、叠加收费规则严格限制:仅免疫组化、分子检测等4个项目允许加收,避免乱收费,而传统的界定相对宽松,叠加收费规则不明确,易出现重复收费、过度收费现象。立项指南规范收费行为,维护医疗市场秩序和患者利益。9、专家价值体现充分体现:诊断类项目定价较高,反映专家经验和判断价值,这在传统的收费中,专家价值未充分体现,不同级别医师执行相同价格,立项指南体现知识价值,有利于吸引和培养高端病理人才。10、成本核算方式精准核算:按项目环节单独核算,便于成本控制和价格监管,相比传统收费的粗略核算,按大类整体核算,难以精准掌握各环节成本构成。新指南便于监管,为后续价格调整提供精准数据支撑。从文件来看,立项指南从传统的打包收费到拆分任务变化,常规模式多以病理检查费打包收费,指南则拆分为22个细分项目,实现精准定价。价格也从模糊到透明,明确人力资源和物质资源的覆盖范围,解决传统定价中成本构成不清晰的问题。通过减收、加收机制,建立适应技术发展的动态定价体系。指南根据技术复杂度将病理服务分为三个层级,不同层级采用差异化的定价策略,体现技术价值决定价格的原则。 从方法学分类可以看出,立项指南部分区分方法学,部分实施技耗分离,不搞一刀切,为渐进式推进方式。主要分为三类情况:基础耗材包含消毒用品、局部麻醉药、普通穿刺针等基础耗材;脱水剂、透明剂、石蜡、普通切片刀等常规耗材;常规化学染色剂、洗涤液、封片胶等基础试剂等,都不能单独收费。而基础设备折旧和基础人力成本,也包含在收费范围内。
分子检测探针、特殊染色试剂等特殊处理试剂不包含,一抗、二抗等特殊抗体不包含,核酸探针(化学探针、荧光探针)不包含。穿刺针、活检枪等一次性特殊耗材不包含,可单独收费。数字化服务,通过减收政策间接实现分离定价;远程服务单独立项,与现场服务完全分离;人工智能辅助作为扩展项,单独计费。目前部分省份对远程会诊有明确收费,大多数院内不收费,市内市外分别计费。对于技耗分离收费,主要优势体现在多方面,患者可清楚了解技术服务和耗材费用构成,医疗机构可更好地管理耗材成本,优化资源配置,技术服务价值得到充分体现,鼓励医疗机构技术升级,减少因耗材价格波动导至的收费不规范问题。但同时,技耗分离在现阶段也面临挑战,医疗机构需要精确区分技术服务和耗材成本,对医院管理提出更高要求,部分项目技术服务和耗材消耗难以完全分离,界限模糊。需要建立更精细的成本核算体系,增加医院管理成本。可以看出,从传统混合计费到技耗分离收费,在落地上需要一定的适应时间。价格构成:指项目价格应涵盖的各类资源消耗,用于确定计价单元的边界,是各级医疗保障部门制定调整项目价格考虑的测算因子,不应作为临床技术标准理解,不是实际操作方式、路径、步骤、程序的强制性要求,价格构成中包含。加收项:指同一项目以不同方式提供或在不同场景应用时,确有必要制定差异化收费标准而细分的一类子项,包括在原项目价格基础上增加或减少收费的情况,具体的加/减收标准(加/减收率或加/减收金额)由各地依权限制定。实际应用中,同时涉及多个加收项的,以项目单价为基础计算各项的加/减收水平后,求和得出加/减收金额。基本物耗:指原则上限于不应或不必要与医疗服务项目分割的易耗品,包括但不限于各类消杀灭菌用品、储存用品、清洁用品、个人防护用品、垃圾处理用品、标签、棉球、棉签、注射器、可复用的操作器具、冲洗工具、辐射防护用具、标本包装材料、容器、玻片、培养基、包埋介质、固定液、辅助试剂、报告打印耗材、软件(版权、开发、购买)成本等。基本物耗成本计入项目价格,不另行收费。除基本物耗以外的其他耗材,按照实际采购价格零差率销售。活检取材费(内镜下):包括但不限于腹腔镜、宫腔镜、胸腔镜、纤支镜、食管镜、纵隔镜、胃镜、肠镜、胆道镜、胰管镜、肾盂镜、膀胱镜、输尿管镜、阴道镜、关节镜、耳内镜、鼻内镜、气管镜、喉镜、胎儿镜等各类内镜使用操作。立项指南中按照病理检查的方法学设立价格项目,并对病理检查的标本处理和病理诊断单独立项、着重体现医务人员的技术劳动价值。地方医疗保障部门制定病理类医疗服务项目价格时,要体现技术劳务价值,使收费水平覆盖绝大部分的差异化操作。各地医疗保障部门所定价格属于政府指导价为最高限价,下浮不限。同时,医疗机构申报的技术改良进步项目,可采取“现有项目兼容”方式简化处理,无需申报新增医疗服务价格项目,经向本地区医疗保障部门备案后可按照对应项目执行。总的来讲,病理类立项指南征求意见稿的出台,旨在系统性重塑存量价格项目,让项目名称、服务产出、价格构成以及加收项、扩展项等都更加精准清晰,边界更为明确。
而部分区分方法学,部分技耗分离收费,符合IVD行业的整体现状,也更能体现技术人员的劳动服务价值,以此促进各地医疗服务价格水平趋向相对平衡,确保诊疗收费行为规范透明。
|