立即注册找回密码

QQ登录

只需一步,快速开始

微信登录

微信扫一扫,快速登录

搜索

新发现!单管CRISPR反应可达极高灵敏度

2025-11-2 20:26| 编辑: 沙糖桔| 查看: 1331| 评论: 0|来源: 小桔灯网|作者:动力彩虹🌈

摘要: 在15分钟内检测到阳性患者样本

分子诊断的进步大大改善了疾病诊断,并有助于早期干预和个性化治疗。结核分枝杆菌感染每年造成1000万新发结核病病例和160万结核病相关死亡,在低收入和中等收入国家的影响尤为严重。结核病(TB)发病负担重、隐匿感染与难以留取合格痰标本等因素,进一步加剧了漏诊。传统分子方法如Xpert/Xpert Ultra虽敏感快捷,但对设备要求较高,限制了在基层与资源受限地区的覆盖。CRISPR诊断凭借特异性强、反应温和、读出灵活,已被广泛用于POCT。然而,用于结核病的CRISPR检测在临床转化上仍需要先扩增、后检测,有交叉污染风险,且不适合在资源有限地区使用。


近日,杂志nature communications上发表了一篇题为“Sensitive pathogen DNA detection by a multi-guide RNA Cas12a assay favoring trans- versus cis-cleavage”的文章。作者开发了单管CRISPR结核检测方法ActCRISPR-TB,该方法联用多个RNP来调节反应动力学,在60分钟内达到5拷贝/μL的灵敏度,并在15分钟内检测到阳性患者样本。该方法对成人呼吸道、儿童粪便和成人脑脊液标本的敏感性分别为93%、83%和93%,并在603例临床样本中检测出64%的临床诊断的结核性脑膜炎病例。这种简化的诊断方法,有潜力改善资源有限环境中的分子诊断。

图片来源:Nature communications



主要内容



非对称裂解活性CRISPR使反应动力学更优

在经典RPA-CRISPR体系中,RPA产生的ssDNA/dsDNA产物既能促进Cas12a活化、也可能因被cis裂解而降低扩增效率。作者系统比较了7条gRNA组成的Cas12a RNP在体外的cis与trans活性。结果显示,gRNA-2、-5具有非对称裂解活性,cis裂解活性降低,但在trans活性上与标准gRNA相当(图d)。这种不对称活性使反应动力学更好(图e),减少了扩增子的裂解,从而提高了扩增效率、Cas12a反式裂解动力学和检测信号(图c)

非对称裂解活性CRISPR使反应动力学更优

图片来源:Nature communications



ActCRISPR-TB的开发

在总gRNA浓度恒定下,联用多种gRNA可调节反应动力学。结果显示,优化的ActCRISPR-TB gRNA-5实验中添加其他gRNA会显著增加(gRNA-2 > gRNA-3 > gRNA-4)或降低(gRNA-0 >> gRNA-1)其动力学(图g)。最佳三联组合(gRNA-2/-3/-5)的Multi-gRNA ActCRISPR-TB将单管法的检测限优化到5 copies/µL,比使用标准gRNA的检测低20倍,同时还能保持对结核分枝杆菌复合群的种属特异性(图k)

联用多个gRNA的ActCRISPR-TB

图片来源:Nature communications



ActCRISPR-TB对肺和肺外标本的诊断性能

作者系统评估了ActCRISPR-TB检测在分析不同类型冷冻保存标本时的诊断性能。在痰标本中(Xpert阳性56例/阴性56例),ActCRISPR-TB在45分钟读数达到93%敏感性与100%特异性(图c)。在一个CD4低且痰菌负担低的HIV队列中,ActCRISPR-TB对TB和未确认TB队列中的总敏感性为80%,对非TB或不大可能TB的特异性为89% (图d),而Xpert MTB/RIF总敏感性仅约40%,显示单管法在贫菌性样本中的潜在优势。


在支气管肺泡灌洗液(BALF)样本中,ActCRISPR-TB检出47例细菌学确诊TB中的96%,对临床诊断TB(非细菌学证实)检出21%,对非TB为100%阴性(图e。在呼吸道样本(含痰+BALF)中,与Xpert总体一致性达93%,合并敏感性94%、特异性92%。在儿童粪便样本中,ActCRISPR-TB对粪便样本的敏感性83%、特异性94%。作者还对其诊断肺外结核(EPTB)的能力进行了评估。在疑似结核性脑膜炎成人队列中,ActCRISPR-TB对细菌学确诊TBM的检出率达93%,对临床诊断TBM为64%,总体敏感性明显高于Xpert(约35%)。

ActCRISPR-TB对肺和肺外标本的诊断性能

图片来源:Nature communications



ActCRISPR-TB在舌拭子标本中的表现

舌拭子样本因无创、易自采,被认为是实现社区广域筛查的关键。作者比较了ActCRISPR-TB与Xpert Ultra在205份舌拭子样本上的表现,结果显示,ActCRISPR-TB敏感性74%,优于Xpert Ultra的56%,两者对53例非TB样本特异性均为100%(图b)。ActCRISPR-TB还检出相当比例由痰涂片或Xpert漏检的病例。

进一步研究表明,ActCRISPR-TB在不同拭子类型间未见显著差异。晨间采样较夜间有更高信号与阳性率。TE保存液在-20℃短期在一周内存储信号稳定,在4℃超过5天或室温超过3-5天存在信号衰减。

ActCRISPR-TB在舌拭子标本中的表现

图片来源:Nature communications



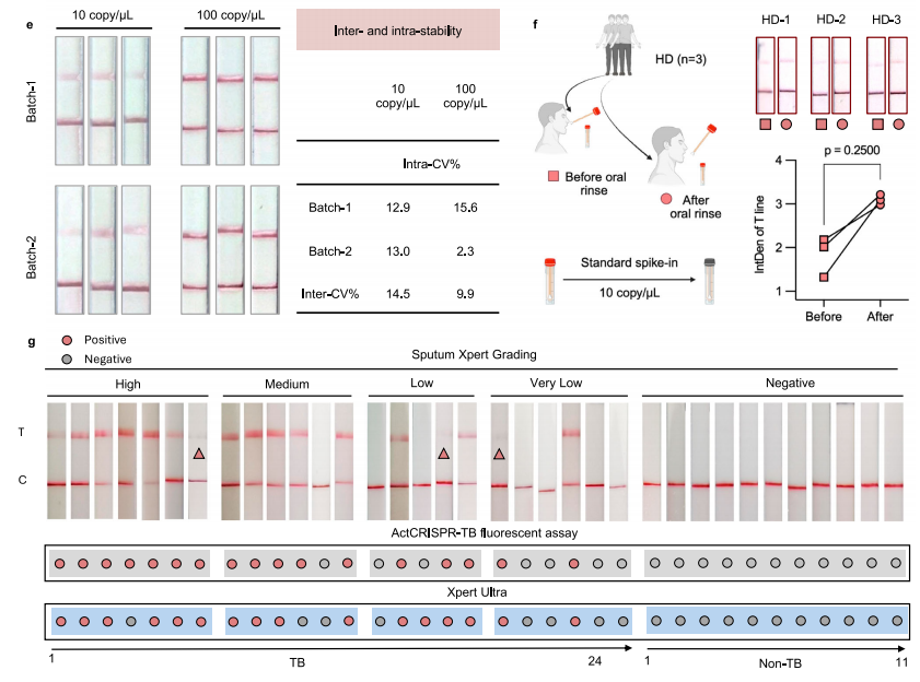
ActCRISPR-TB LFA诊断性能

作者改进了ActCRISPR-TB工作流程,采用10分钟热/机械裂解程序来释放Mtb DNA, 45分钟ActCRISPR-TB反应和2分钟LFA孵育步骤,然后采用视觉或智能手机检测方法分别产生定性或半定量结果。优化后的ActCRISPR-TB LFA和台式ActCRISPR-TB检测的灵敏度和特异性总体一致。强度的批内/批间变异系数在10–15%范围内。

舌拭子标本ActCRISPR-TB LFA分析

图片来源:Nature communications


总结与讨论



作者开发了单管CRISPR结核检测方法ActCRISPR-TB,该方法联用多个RNP来调节反应动力学,可以降低扩增子降解,在60分钟内达到5拷贝/μL的灵敏度,并在15分钟内检测到阳性患者样本。该方法对成人呼吸道、儿童粪便和成人脑脊液标本的敏感性分别为93%、83%和93%,并在603例临床样本中检测出64%的临床诊断的结核性脑膜炎病例。ActCRISPR-TB在多种样本类型上达到或超越现参照方法(尤其在非呼吸道样本与舌拭子),且单管化流程降低了污染风险与操作复杂度,符合资源受限环境对快速、可负担、可扩展诊断的要求。这些发现提供了初步的证据,表明使用多个RNPs的RPA-CRISPR分析可以调节分析灵敏度和动力学。如果将其应用于新的分子诊断,就可以开发出敏感和精简的即时检测方法。

声明:
1、凡本网注明“来源:小桔灯网”的所有作品,均为本网合法拥有版权或有权使用的作品,转载需联系授权。
2、凡本网注明“来源:XXX(非小桔灯网)”的作品,均转载自其它媒体,转载目的在于传递更多信息,并不代表本网赞同其观点和对其真实性负责。其版权归原作者所有,如有侵权请联系删除。
3、所有再转载者需自行获得原作者授权并注明来源。

最新评论

关闭

官方推荐 上一条 /3 下一条

客服中心 搜索 洽谈合作
返回顶部