立即注册找回密码

QQ登录

只需一步,快速开始

微信登录

微信扫一扫,快速登录

搜索

生物标志物发现,不同技术平台血浆蛋白质组学的系统性比较

2025-10-27 10:06| 编辑: 沙糖桔| 查看: 1671| 评论: 0|来源: 小桔灯网|动力彩虹🌈

摘要: 最全面的技术评估框架,强调不同平台的互补价值

前言

血浆是包括蛋白质在内的生物分子的丰富来源,反映了健康和疾病。由于其在生物过程中的关键作用,蛋白质作为生物标志物具有巨大的潜力,近年来推动了血浆蛋白质组分析的兴起。然而,利用血浆蛋白质组作为生物标志物的来源存在一些挑战。血浆蛋白质组跨越很宽的动态范围,一些生物标志物的浓度很低,使它们的检测和精确定量复杂化。目前,用于分析血浆蛋白质组的两种主要方法是基于亲和力的技术和基于质谱(MS)的方法。然而,对不同血浆蛋白质组学平台性能目前还缺乏系统性比较。


近日,杂志communications chemistry上发表了一篇题为“Current landscape of plasma proteomics from technical innovations to biological insights and biomarker discovery”的文章。本研究通过八种基于亲和力和质谱的技术平台,对同一健康队列进行分析,旨在评估技术差异、互补性及其对生物标志物发现的启示。结果显示,每个蛋白质组学平台都具有独特和互补的优势。应根据研究目标,并权衡覆盖范围、准确性和发现潜力来选择血浆蛋白质组学平台。

图片来源:communications chemistry


主要内容


不同血浆蛋白质组学平台概述


目前,用于分析血浆蛋白质组的两种主要方法是基于亲和力的技术和基于质谱(MS)的方法。基于亲和力的平台,如SomaScan、Olink Explore和NULISA使用结合探针(适体或抗体)来检测蛋白质。质谱方法通常测量蛋白质的蛋白水解肽来获得蛋白质水平的信息。为了应对动态范围的挑战,质谱工作流程可能包括高丰度蛋白质耗尽、肽预分离、蛋白质沉淀、基于离子迁移率的分离、或通过微球或纳米颗粒进行蛋白质富集。


每种方法有其独特的优点和缺点。基于亲和力的技术,比如SomaLogic和Olink利用大型靶向检测面板检测预先选择的蛋白质,可进行高通量测量以及多重检测。然而,特异性取决于许多因素,如结合表位的唯一性、探针的亲和力等。相比之下,基于MS的蛋白质组学可以通过非靶向或靶向方法进行,并且能够识别蛋白质的翻译后修饰(PTMs)和同工型。然而,检测深度有限,难以用于低丰度血浆蛋白。基于纳米颗粒的富集方法,如最近推出的Seer Proteograph™XT,增加可溶性蛋白质组的覆盖率。还有其他富集策略包括perCA耗尽等创新方法可检测低丰度血浆蛋白。


研究队列和蛋白质组学平台概述。图片来源:communications chemistry


技术平台比较‌


本研究比较了八种蛋白组学技术平台,包括SomaScan 11K/7K、Olink 5K/3K、NULISA、MS-Nanoparticle、MS-HAP Depletion、MS-IS Targeted。结果显示,‌SomaScan 11K‌检测到最多蛋白质(9,645种),其次是SomaScan 7K(6,401种)和纳米颗粒质谱(5,943种)。在所有8个平台中,仅有36种蛋白质重叠(下图a)。


‌精确性角度而言,‌SomaScan技术变异系数(CV)最低(中位数5.3%-5.8%),Olink 5K/3K CV较高(26.8%,11.4%),但通过信号过滤后可改善。基于MS的平台CV较高, MS-Nanoparticle的中位CV为26.4%,MS-HAP Depletion的中位CV为29.8%,MS-IS Targeted的中位CV为8.3%。


‌数据完整性角度而言,‌SomaScan 11K/7K达95%以上,Olink 3K/5K为60.3%和35.9%,质谱平台约53%-60%。

蛋白质定量和检测指标的跨平台比较。图片来源:communications chemistry


技术平台的‌临床效用评估‌


作者比较了不同平台对FDA批准的人类血浆217种已知蛋白质生物标志物的覆盖范围。结果显示(如下图),SomaScan 11K覆盖了其中的88%,质谱平台覆盖了73%,Olink 覆盖了57%。MS-IS Targeted的覆盖率较低,为43%。


但需要注意的是,纳米颗粒富集法导至血小板标志物污染指数显著升高,需谨慎解读数据。

技术平台的‌临床效用评估。图片来源:communications chemistry


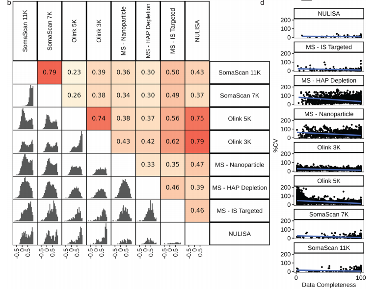
平台间重叠蛋白的相关性


作者分析了不同平台上蛋白质强度的相关性(下图b)。结果显示,每个亲和平台的两个版本之间的相关性很高,比如SomaScan 11K和7K 相关性为0.79, Olink 5K和3K 相关性为0.74。在质谱技术中,MS-IS Targeted与其他平台的相关性最强,MS-IS Targeted与Olink 3K的相关性为0.62,是两种技术之间相关性最高的。所有的相关性都表现为双峰模式,这表明存在两组具有明显高相关性和低相关性分布的蛋白质。


不同平台检测出的蛋白质由PANTHER系统分类,结果显示,SomaScan 11k覆盖了最多的蛋白质类别。其中,有数个蛋白类别SomaScan平台唯一表征。与其他平台相比,覆盖最多蛋白质和蛋白质类别的SomaScan 11K也鉴定出最多的生物学相关标记,包括年龄、BMI 和性别。

平台间重叠蛋白的相关性。图片来源:communications chemistry


‌平台互补性‌


亲和分析可以有效地检测低丰度蛋白质,适用于大规模标志物筛选,但可能遗漏未知蛋白。而靶向质谱虽然覆盖率较低,但却提供了独特的绝对定量,可用于发现新型标志物(如蛋白质异构体),但需优化低丰度蛋白检测。


技术精度和数据完整性是性能的关键决定因素。SomaScan 7K/11K、Olink 3K、NULISA、MS-IS Targeted等平台具有较低的技术CV,表明生物信号检测能力强。SomaScan 11k实现了最广泛的蛋白质组覆盖和近乎完全的健康血浆蛋白可检测性,使其非常适合于发现研究。然而,亲和分析并不是无偏的,而质谱仍然不能完全实现低丰度蛋白质的稳健定量。非靶向质谱在识别已知面板之外的生物标志物方面表现出色,但纳米颗粒富集等制备方法可能引入血小板等污染物。



结论

本研究为血浆蛋白质组学提供了迄今最全面的技术评估框架,强调不同平台的互补价值。在‌发现阶段,可优先使用SomaScan或Olink广覆盖平台。在‌验证阶段,可优先采用靶向质谱(如SureQuant™)确保定量准确性。进行‌异构体分析时,可结合NULISA或高分辨率质谱帮助解析功能差异。


总之,每个蛋白质组学平台都具有独特和互补的优势。选择应以研究目标为指导,平衡覆盖范围、准确性和发现潜力。随着技术的进步,持续的跨平台评估将是必不可少的,这将改进生物标志物的发现,并更深入地了解血浆蛋白质组的复杂性。

声明:
1、凡本网注明“来源:小桔灯网”的所有作品,均为本网合法拥有版权或有权使用的作品,转载需联系授权。
2、凡本网注明“来源:XXX(非小桔灯网)”的作品,均转载自其它媒体,转载目的在于传递更多信息,并不代表本网赞同其观点和对其真实性负责。其版权归原作者所有,如有侵权请联系删除。
3、所有再转载者需自行获得原作者授权并注明来源。

最新评论

关闭

官方推荐 上一条 /3 下一条

客服中心 搜索 洽谈合作
返回顶部