立即注册找回密码

QQ登录

只需一步,快速开始

微信登录

微信扫一扫,快速登录

搜索
小桔灯网 门户 资讯中心 企业杂谈 查看内容

捷诺:刚拿呼吸道16项,又拿脑膜炎14项,还有STI 6项在路上(内附评审报告)

2025-8-28 16:30| 编辑: 沙糖桔| 查看: 1829| 评论: 0|来源: 狗哥聊IVD

摘要: 对捷诺的认识又增加了一层。
前两周写了捷诺的文章:捷诺生物市场策略规划,好多捷诺的朋友来找我聊天,对捷诺的认识又增加了一层。
今天捷诺又出爆品:十四项中枢神经感染病原体核酸检测试剂盒获批上市
这是国内企业获得的第一张由国家药监局批准的,用于中枢神经系统感染辅助诊断的三类医疗器械注册证。


该试剂盒可检测脑脊液样本中14种中枢神经系统感染(脑炎/脑膜炎)病原体核酸,用于中枢神经系统感染(脑炎/脑膜炎)的辅助诊断,将有效解决临床对于中枢神经系统感染病原体诊断的难题。

上次引起轰动的还是梅里埃FilmArray:
FilmArray ME从2015年美国FDA Denovo上市,到2018年2月进入国家创新通道,当年10月启动临床,最终于2022年8月5日正式获得NMPA三类注册证
进入国家创新通道尚且花费4年时间,中间遇到千难万苦也可想而知。想必捷诺在此投入的人力、物力财力不尽其数,后续不管市场表现如何,也得到了一个里程碑式的进展。
奈何在FilmArray中国市场非常叫好,但是没有机会去叫座。所以后续非常看好捷诺产品在更多医院开展,造福患者。
FilmArray和捷诺都选择14种靶标,绝大多数病原相同。
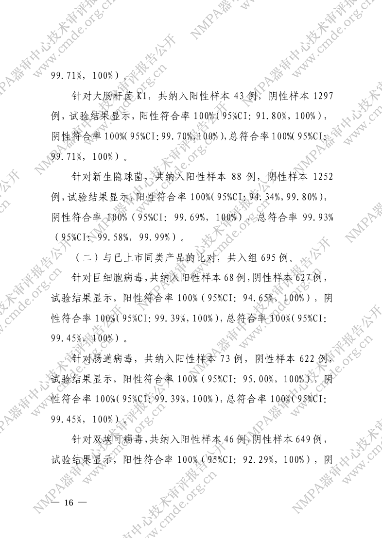
FilmArray ME用于体外定性检测具有脑膜炎及/或脑炎体征及/或症状的人群的脑脊液 (CSF)样本中的 14 种细菌、病毒和隐球菌的核酸。包括:大肠埃希菌K1株、流感嗜血杆菌、单核细胞增生李斯特菌、脑膜炎奈瑟菌(有荚膜)、无乳链球菌、肺炎链球菌;巨细胞病毒、肠道病毒、单纯疱疹病毒1 型、单纯疱疹病毒2 型、人疱疹病毒6 型、人双埃可病毒、水痘-带状疱疹病毒;新型隐球菌(新生/格特)。
捷诺选择的7种病毒:肠道病毒、巨细胞病毒、单纯疱疹病毒I型、单纯疱疹病毒II型、 水痘带状疱疹病毒、双埃可病毒、人疱疹病毒6型;6种细菌:流感嗜血杆菌、肺炎链球菌、无乳链球菌、脑膜炎奈瑟菌、大肠杆菌 K1、金黄色葡萄球菌;1种真菌:新生隐球菌。

两者组合覆盖靶标基本一致,就一个金黄色葡萄球菌与单核细胞增生李斯特菌的差异

两家公司选择的技术也很类似:FilmArray ME为封闭巢式多重PCR熔解曲线法,捷诺为荧光PCR熔解曲线法。

关于脑炎/脑膜炎的可以参考以下两篇文献:

1. 标准与规范 | 病毒性脑(膜)炎病原体诊断技术应用专家共识

2. 【标准·方案·指南】儿童社区获得性细菌性脑膜炎诊断与治疗临床实践指南(2025)

未来以来,祝捷诺有更好的发挥空间。

好产品更需要优秀人才,如果你想加入捷诺,我可以帮忙内推。

附上评审报告供大家参考:

声明:
1、凡本网注明“来源:小桔灯网”的所有作品,均为本网合法拥有版权或有权使用的作品,转载需联系授权。
2、凡本网注明“来源:XXX(非小桔灯网)”的作品,均转载自其它媒体,转载目的在于传递更多信息,并不代表本网赞同其观点和对其真实性负责。其版权归原作者所有,如有侵权请联系删除。
3、所有再转载者需自行获得原作者授权并注明来源。

最新评论

关闭

官方推荐 上一条 /3 下一条

客服中心 搜索 洽谈合作
返回顶部