立即注册找回密码

QQ登录

只需一步,快速开始

微信登录

微信扫一扫,快速登录

搜索
小桔灯网 门户 资讯中心 政府动态 查看内容

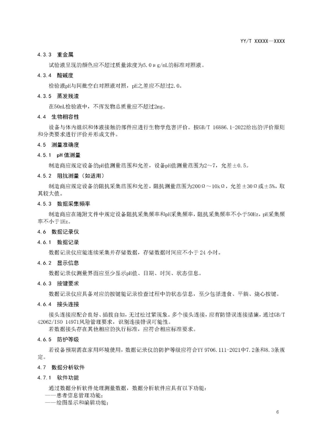
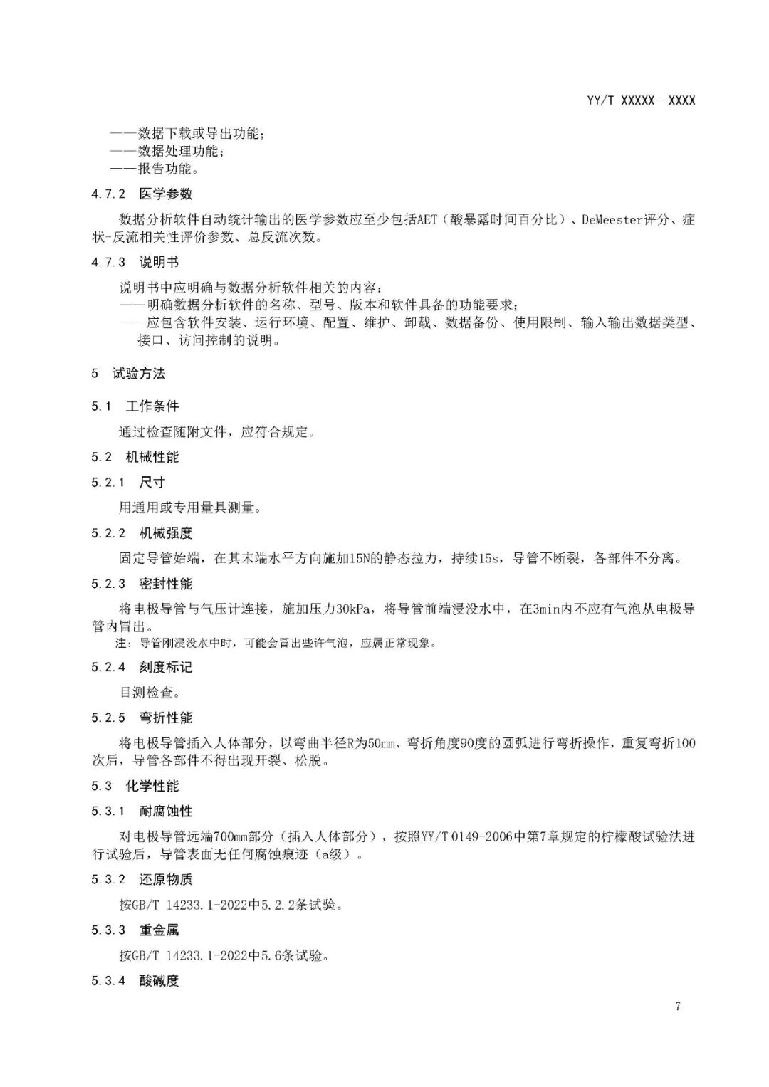
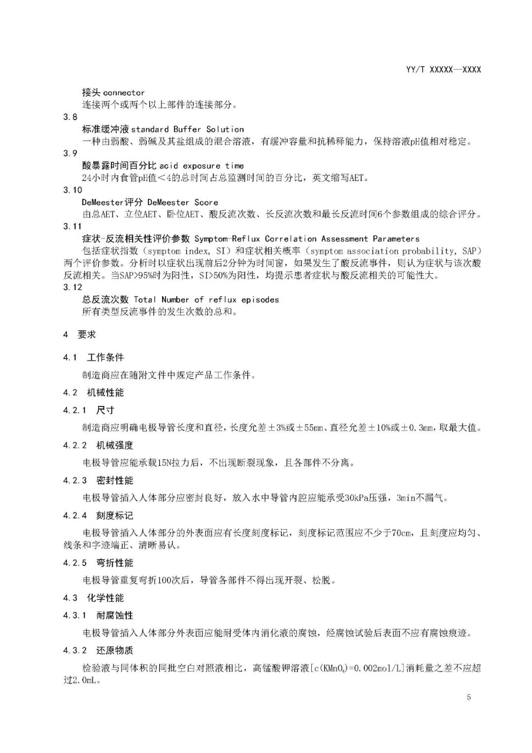
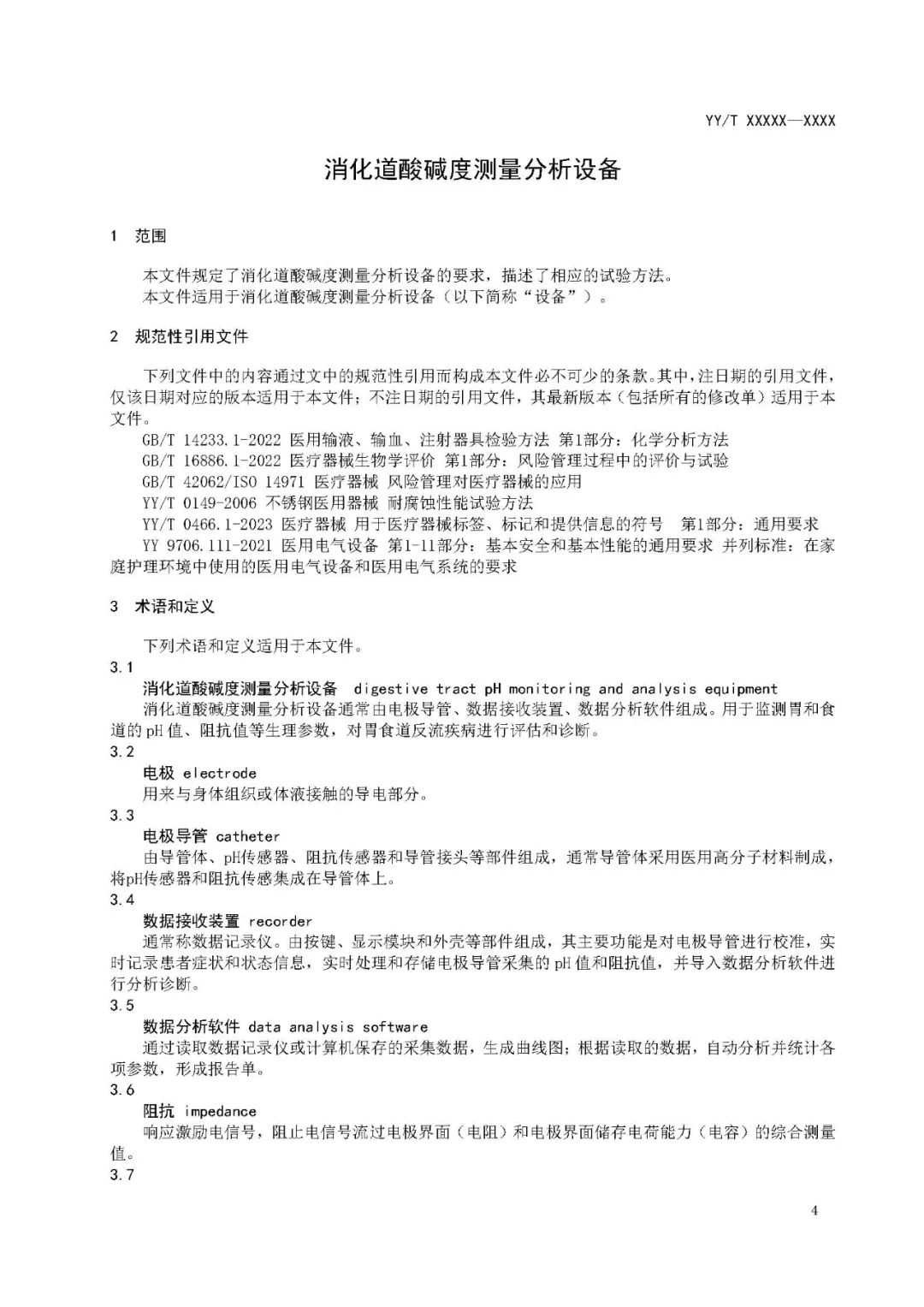
中检院发布关于征求《消化道酸碱度测量分析设备》医疗器械行业标准(征求意见稿)意见的通知

2025-5-27 13:37| 编辑: 沙糖桔| 查看: 1948| 评论: 0|来源: 中检院

摘要: 请于2025年07月20日前反馈意见。


各有关单位及专家:

根据国家药监局标准制修订计划,全国医用电器标准化技术委员会医用电子仪器分技术委员会已组织完成了《消化道酸碱度测量分析设备》医疗器械行业标准的征求意见稿,现公开征求意见。请于2025年07月20日前反馈意见。

联系人:全国医用电器标准化技术委员会医用电子仪器分技术委员会秘书处。

联系电话:021-38019900-1219

联系邮箱:sactc10sc5@126.com

国家药品监督管理局医疗器械标准管理中心

2025-05-21


征求意见稿:

声明:
1、凡本网注明“来源:小桔灯网”的所有作品,均为本网合法拥有版权或有权使用的作品,转载需联系授权。
2、凡本网注明“来源:XXX(非小桔灯网)”的作品,均转载自其它媒体,转载目的在于传递更多信息,并不代表本网赞同其观点和对其真实性负责。其版权归原作者所有,如有侵权请联系删除。
3、所有再转载者需自行获得原作者授权并注明来源。

最新评论

关闭

官方推荐 上一条 /3 下一条

客服中心 搜索 洽谈合作
返回顶部