立即注册找回密码

QQ登录

只需一步,快速开始

微信登录

微信扫一扫,快速登录

搜索
小桔灯网 门户 资讯中心 医界动态 查看内容

刚刚!国家重磅发文,外资医疗大开放

2025-4-22 11:21| 编辑: 鹏哥| 查看: 2611| 评论: 0|来源: 央视新闻、赛柏蓝器械

摘要: 根据《工作方案》,此次服务业扩大开放试点范围已再度扩大。

4月21日,国务院新闻办公室举行发布会,介绍《加快推进服务业扩大开放综合试点工作方案》有关情况:

图片

发布会上介绍,《工作方案》从重点服务领域开放、产业创新发展等多个维度,明确155项试点任务包括电信、医疗、金融、商贸文旅、交通运输五大领域。

其中,在医疗领域,支持外籍医生开设诊所;境外医疗专业技术人员短期执业;支持开办外资护理学院;允许以捐资方式举办非营利性医疗机构、养老机构;支持建设基因与细胞治疗专利专题数据库;探索优化罕见病药品进口抽检模式等。

根据《工作方案》,此次服务业扩大开放试点范围已再度扩大。
在已有的北京市、天津市、上海市、海南省、重庆市、沈阳市、南京市、杭州市、武汉市、广州市、成都市等11个省市基础上,将大连市、宁波市、厦门市、青岛市、深圳市、合肥市、福州市、西安市、苏州市等9个城市纳入试点范围。
9个城市的具体试点任务由商务部会同有关部门和地方研究提出,按程序报批后实施。在年度评估基础上,探索实行试点地区动态管理。
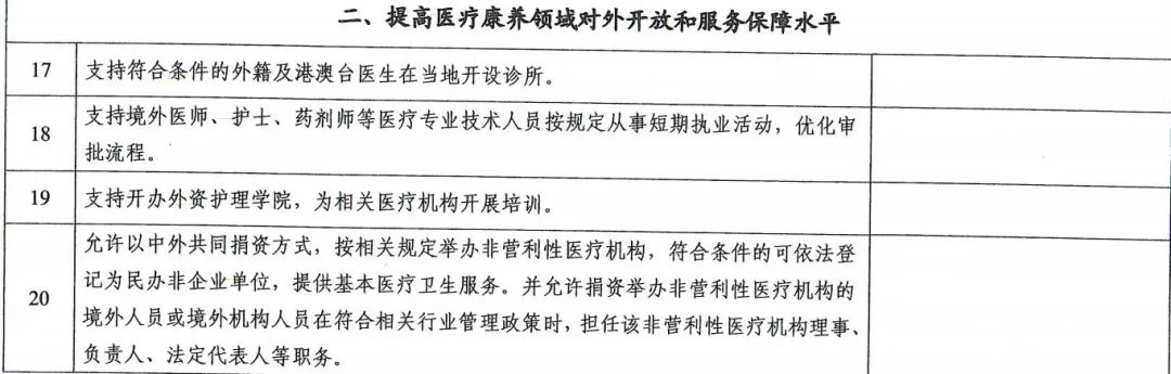
在共计155项试点任务中,医疗领域的范围包括17-32,具体如下:
图片
图片
图片
声明:
1、凡本网注明“来源:小桔灯网”的所有作品,均为本网合法拥有版权或有权使用的作品,转载需联系授权。
2、凡本网注明“来源:XXX(非小桔灯网)”的作品,均转载自其它媒体,转载目的在于传递更多信息,并不代表本网赞同其观点和对其真实性负责。其版权归原作者所有,如有侵权请联系删除。
3、所有再转载者需自行获得原作者授权并注明来源。

最新评论

关闭

官方推荐 上一条 /3 下一条

客服中心 搜索 洽谈合作
返回顶部