立即注册找回密码

QQ登录

只需一步,快速开始

微信登录

微信扫一扫,快速登录

搜索
小桔灯网 门户 资讯中心 企业杂谈 查看内容

涉及国家安全,商务部处理因美纳没有转圜空间!

2025-3-10 14:11| 编辑: 沙糖桔| 查看: 2535| 评论: 0|来源: 詹律法政评论

摘要: 中国企业应尽早完成国产化替代。

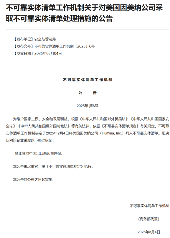
3月4日下午,中国商务部发布公告,决定对美国因美纳公司采取以下处理措施:“禁止其向中国出口基因测序仪。”



该项决定一经公布就引起了新闻媒体的广泛传播,和业内人士的热烈讨论。我们在此前2月4日美国因美纳公司被列入不可靠实体清单伊始就对该公司后续可能面临的处理措施以及其可能面临的巨大合规风险进行了提示,并建议广大中国企业尽早切断同其的合作以免受到牵连。(中国企业需警惕因美纳纳入不可靠清单后的巨大合规风险

此次商务部公布的第一阶段处理措施同我们的估计完全一致,同时,我们认为还可以解读出如下几点:

1. 针对因美纳公司的处理措施已开始落地;

2. 此次针对因美纳公司的处理措施仅仅是第一批;

3. 针对因美纳公司的处罚已经上升为国家安全问题,后续处罚不存在转圜空间。

随着中美之间谈判裂痕越来越大,中美之间脱钩的趋势越来越明确,我们希望再次提示处于该行业的中国企业,放弃继续维持同因美纳公司合作的幻想,因美纳公司退出中国市场只是时间问题。中国企业应尽早完成国产化替代。

1

针对因美纳公司的处理措施已开始落地

根据我们过往处理不可靠实体清单的经验,以及商务部相关公告的行文,针对因美纳公司的处理措施将在商务部公告后即告生效,不会设置过渡期。同时,就本次处理措施的涵盖范围,我们认为应做如下理解:

1.     禁止的范围除了明确表述的基因测序仪外还包括试剂耗材和零部件

对于此次被禁止进口的因美纳公司产品范围目前在网络上引发了激烈的讨论,从我们专业角度看,此次商务部的反制目标已经非常明确,意在全面限制因美纳公司在华业务,我们认为此次禁止的范围至少将包括如下产品:

基因测序仪的整机进口(包括在华组装产品)

这将包括所有型号的测序仪整机(如NovaSeq系列、NextSeq系列、iSeq系列等),无论其申报海关品名是否为“基因测序仪”(例如申报为“实验室分析设备”但实质用途为基因测序的,仍被禁止)。

同时即使因美纳将零部件运至中国境内工厂(如保税区内)进行组装,并标注“中国制造”,只要技术来源或品牌归属为因美纳,仍视为原厂产品,禁止销售。

通过采购零部件在华组装贴牌的OEM产品

我们认为通过采购零部件在华组装贴牌的OEM产品也将落入此次的禁令,包括国内企业购买因美纳核心模块(如光学系统、微流控芯片)后自行组装,并更换品牌标签(如标注为本土品牌X的测序仪)。根据出口管制的成分或直接技术规则,只要因美纳技术占比超过整机价值的一定比例,仍应视为变相进口。

试剂进口

我们认为即使是此前采购的整机,在后续购买试剂时也将面临重重困难。此次禁令预计包括所有与测序仪配套的消耗品,即各类试剂。

从监管逻辑来看,企业在开展进口申报时,若商品编码(HS Code)涉及“基因测序设备及零件”将触发系统自动拦截,需人工提交技术参数证明。若企业进口时将试剂包装更名为“生物反应液”或“实验室通用缓冲剂”,但实际用途为测序配套的,监管部门将按实质用途判定违规。

2.     商务部开展禁止措施的考量是保障我国在基因测序领域的国家安全

作为占据全球基因测序设备市场83.9%份额的绝对龙头,因美纳在华业务覆盖医疗诊断、农业育种等关键领域,但其技术霸权逐渐演变为战略威胁‌。2023年曝光的20万份中国公民基因数据违规跨境传输事件,暴露出生物安全风险;而通过中断设备供应、强制捆绑试剂销售等手段挤压中国企业生存空间,则直接违反市场公平原则‌。

考虑到因美纳公司在华销售的设备可精确解析族群遗传特征,其开展的生物信息采集可能直接到威胁国家安全,这类战略性数据的失控可能影响人口健康管理、疾病防控等国家核心利益‌。这与美国《生物安全法案》试图遏制中国生物科技企业的动作形成直接对冲‌。此次商务部对因美纳公司的处理措施标志着中国在高科技领域对技术垄断与数据安全威胁的系统性反制。这场制裁背后,是生物科技产业链主导权争夺、数据主权规则重构,以及全球供应链格局重塑的深层博弈。

2

此次针对因美纳公司的处理措施仅仅是第一批

除了在公告中明确禁止因美纳公司向中国出口基因测序仪外,商务部的公告中再次提到了“本公告未尽事宜,按《不可靠实体清单规定》执行。”。这意味着此次针对因美纳公司的处理措施仅仅是第一批处理措施,后续还将根据因美纳公司的具体情况进一步推出更多的处理措施。(需强调,不论是哪一种处理措施,都将直接颠覆因美纳公司整个在华业务,并直接牵连到因美纳母公司及通常情况下其控股超过50%的关联公司)根据《不可靠实体清单规定》第十条,其可能包括:

1.   禁止中国境内投资

禁止在中国境内投资的规定,将限制因美纳公司进一步拓展和加深在华业务的能力。企业在中国的投资通常用于建设生产基地、研发中心或市场拓展项目,一旦失去这一渠道,其在华市场的扩张和本土化进程将受到极大制约。这种限制不仅使公司未来在中国市场中的竞争力下降,还会削弱其对中国市场机会的把控和资源整合能力。

甚至,若从重执法,因美纳公司既有的在华投资也可能被勒令取消,并限期要求清退资产离境,届时整个因美纳公司在华存在都可能覆灭。

设想若因美纳公司计划在华设立一个高科技研发中心,原本打算大举投资以扩大市场份额。然而,就在项目准备启动之际,政府出台新规,禁止该公司在中国境内进行进一步投资。相关部门通知称,所有涉及该企业的新建投资项目必须立即暂停,并在一定期限内完成清退。项目负责人将只能无奈宣布,研发计划被迫中止。若出台投资禁令,因美纳在华扩张的步伐将无限趋于停滞,中国市场的战略布局也将陷入困境。

2.   禁止其相关人员、交通运输工具等入境

禁止其相关人员和交通运输工具入境的措施将对因美纳公司的日常运营和管理体系构成直接冲击。关键人才和技术人员在进入中国市场、进行现场管理、售后服务及技术支持等环节中起着核心作用,而运输工具则是物流和供应链正常运转的保障。一旦这些人员和设备无法进入或出境,公司的管理效率和业务连续性都将受到严重干扰,从而影响整体运营水平。

这可能造成的影响包括,假设因美纳公司的海外专家团队原计划本月赴中国对一项重要设备进行调试和技术支持,但在行程即将启动之时,移民局突然发布最新通告,明确禁止该公司所有相关人员和运输工具入境。或在行程启动过程中,机场、港口的工作人员告知这批人员和设备因“政策原因”无法通过边检。因美纳公司的境内服务也将被迫暂停以应对这一情况。

3.   限制或者取消其相关人员在中国境内工作许可、停留或者居留资格

限制或者取消其相关人员在中国境内的工作许可、停留或者居留资格,将使公司在华的重要人力资源面临流失风险。失去了合法在华工作的身份,不仅现有的员工可能无法继续履行职责,新的人才引进也将变得困难。企业核心团队的缺失,将直接削弱公司在市场上的竞争力和响应速度,同时也会对后续的技术支持、客户服务及战略执行产生负面影响。

比如,一位在华任职多年的因美纳公司技术总监,其长期在中国市场为公司提供关键技术支持,带领团队攻克多项技术难题。但可能就在未来不久,他收到官方通知,因其所属企业已被列入不可靠清单,其在华工作许可将被取消,必须在规定期限内离境。这个消息不仅令他措手不及,也将直接影响到正在进行中的多个研发项目。失去了这位核心人物的带领,公司在华的技术力量瞬间大打折扣,后续技术服务与支持陷入混乱。

4.   给予罚款

连续不断的罚款可能成为最直白的“经济重拳”并在公司账本上狠狠敲下警钟。针对该公司实施的罚款措施,将通过经济手段直接影响其财务状况。罚款作为一种惩罚性经济制裁工具,不仅会增加公司的运营成本,还会对外传递出监管机构对其行为的严正态度。长期或多次的罚款累积,可能会对公司的盈利能力和投资者信心造成不利影响,使其在财务报表中面临较大压力。

3

从国家安全的角度,
针对因美纳公司的处罚不存在转圜空间

我们希望通过本文再次强调,因美纳公司被纳入不可靠实体清单的事实影响已不可忽视。根据最新的商务部回应,以及权威专家及主流媒体的严正声明,因美纳基本难以脱出中方的制裁。这反映出了此次中国政府在捍卫国家经济安全和维护企业合法权益方面的坚定决心。

随着商务部、海关及国家安全部门对相关措施的后续公告和逐步落实,继续依赖因美纳公司的产品,将使企业面临前所未有的合规风险和经营不确定性。在进出口、转运等关键环节上,也极有可能因涉及不可靠主体而遭遇监管部门的查处,货物被扣押、业务中断甚至经济处罚的情况。这不仅会影响到企业的资金周转和市场信誉,更可能波及相关联的供应链和上下游合作伙伴,形成更大范围的连锁反应。

与此同时,国内企业在技术研发、质量控制及市场推广等领域已逐步取得突破,国产化产品正以优异的性能和不断提升的竞争力走进市场主流。转向国产化不仅能够规避因美纳产品所带来的政治风险和贸易摩擦,更符合国家政策导向和产业升级的战略目标。与其继续承担因外部制裁而引发的连环风险,不如主动抓住机遇,加快技术革新和产品迭代,通过自主创新和合作共赢,打造安全可靠、符合市场需求的产品体系。企业转型升级的过程中,不仅能进一步巩固自身在国际竞争中的地位,还能促进国内相关产业链的完善与发展,实现从依赖进口技术到自主可控的根本性转变。

总的来看,当前正是企业转型升级、加速国产替代的最佳时机,各企业应当抓住这一战略契机,主动切断与因美纳的合作,选择国产替代,积极推进技术引进与自主研发,确保在全球贸易环境日趋复杂的背景下,实现长远稳健的发展。



撰稿人



詹凯

合伙人(国际)

+86 21 6105 0923

Kzhan@yuandapartners.com


施沈畅

高级律师

+86 21 6105 0509

Mshi@yuandapartners.com



声明:
1、凡本网注明“来源:小桔灯网”的所有作品,均为本网合法拥有版权或有权使用的作品,转载需联系授权。
2、凡本网注明“来源:XXX(非小桔灯网)”的作品,均转载自其它媒体,转载目的在于传递更多信息,并不代表本网赞同其观点和对其真实性负责。其版权归原作者所有,如有侵权请联系删除。
3、所有再转载者需自行获得原作者授权并注明来源。

最新评论

关闭

官方推荐 上一条 /3 下一条

客服中心 搜索 洽谈合作
返回顶部