四大医械领域,获重点资金支持
2024-11-13 17:08|
编辑: 鹏哥|
查看: 1796|
评论: 0|来源: 赛柏蓝器械
摘要: 重磅激励政策接连落地,国产创新医械黄金时代来临。
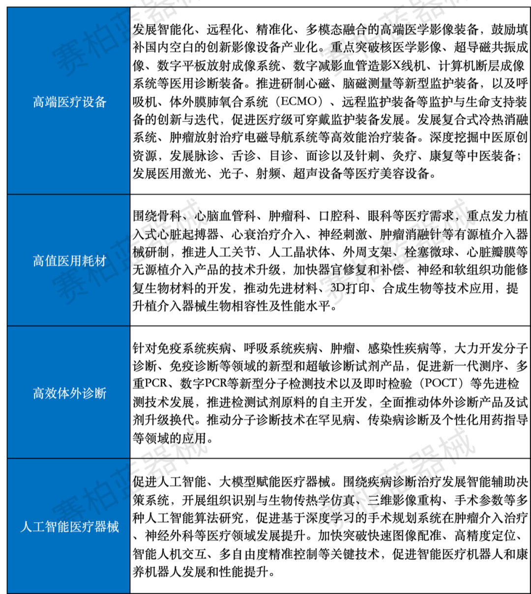
01 高端设备、高端耗材、高效体外诊断、人工智能获重点支持近日,北京市经信局等5部门联合印发《北京市医疗器械产业提质升级行动计划(2024-2026年)》(完整附文末)。《行动方案》围绕产业规模、创新效益、企业实力、产业生态四个维度,提出到2026年总体规模突破500亿元;打造专业化产业园区5个以上;创新品种累计突破100个;力争培育亿元级新产品10个以上;力争到“十五五”末建成对标世界一流水平的高端创新医疗器械产业集群。重点方向包括高端医疗设备、高端医用耗材、高效体外诊断、人工智能医疗器械四大领域,具体如下: 此外还公布了6大重点工程,分别为数智引擎升维、企业培优倍增、医工融合示范、产业生态创优、区域协同补链、开放合作远航,覆盖信息技术与医械融合、综合龙头企业建设、临床应用示范、产业集群打造等内容。行动保障部分包括提高审批效率、完善入院流程、加大资金支持等8大措施,具体包括采购创新医疗器械不纳入“耗占比”管理;支持创新医疗器械直接纳入北京市商业医保保障范围;财政分级分类支持医疗器械产业在京创新发展等(完整见文末)。今年5月,北京市人民政府办公厅印发《北京市加快医药健康协同创新行动计划(2024-2026年)》,其中提到关于支持创新医械发展的具体内容。北京针对创新医械企业的支持呈现出梯度性特点,分为领军、成长性骨干、专精特新“小巨人”等,在支持方向和发展目标方面均有所差异,分配情况如下: 伴随全流程重磅助力政策落地,未来三年北京医械产业将进入高爆发期。02 真金白银涌入创新医械 除了北京外,近期还有多地发布关于推动创新医械发展的激励政策,明确了规模目标以及产品进院、支付等环节的具体举措。 《上海市提升生物医药企业国际竞争力行动方案(2024—2027年)》中明确,到2027年药械产品出口额超过500亿元,海外市场销售额超过100亿元的企业达到2—3家;支持生物医药企业在合成生物学、细胞和基因治疗、核酸药物、脑机接口、AI+医药等国际前沿领域和新赛道加强前瞻布局。此前上海提到,对进入国家和上海市创新医疗器械特别审查程序的产品,按照规定给予最高300万元支持;以上产品首次取得注册证并落地生产的按照规定再给予不超过研发投入的40%,最高800万元支持。每个单位每年累计支持金额最高3000万元。《广州市卫生健康委员会支持创新药械高质量发展十条措施》中明确,鼓励具备条件的医疗机构加快应用有源手术器械、无源植入器械、医用软件、医学影像、放射治疗、手术机器人等创新医疗器械;及时将创新药械、创新医疗技术按规定纳入本市医保支付范围;支持运用创新药械、创新医疗技术的病例申请特殊病例支付。广州市黄埔区对首次获得第二、三类医疗器械注册证的产品,给予最高100万元一次性资助,单个企业每年最高资助1000万元;对二级以上医疗机构,用药目录每新增1个创新药品/医疗器械目录中创新药的,给予医疗机构20万元资助;按采购创新药品/医疗器械目录品种金额20%给予资助。陕西聚焦医学影像设备、放射治疗设备、可穿戴智能医疗设备、体外诊断装备、植介入材料等医药装备创新重点领域,积极推动光电子技术、智能制造技术、增材制造技术等与生物医学工程融合创新。四川出台实施方案,支持“研发设计—临床评估—试点应用—迭代升级—辐射推广”全链条促进医疗器械创新发展,加强相关技术培训和标准规范制定。创新医疗器械研发投入大、周期长、风险高,尤其对于起步较晚的本土企业而言,政策支持力度与商业发展关联度极高。今年9月国新办举行的“推动高质量发展”系列主题新闻发布会上指出,药品监管部门正在按照全会部署,谋划全面深化药品监管改革的一揽子政策措施,着力打造具有全球竞争力的医药创新生态,加快创新药品和医疗器械上市步伐。从各地出台的举措可见,注册、进院、支付等多环节堵点正在被逐一打通。今年1至8月,国家药监局批准创新药品31个、创新医疗器械46个,比去年同期分别增长19.23%和12.16%。随着获批上市的国产创新医械数量攀升,临床对本土品牌的认可程度正在同步提高,相关产业集群式发展的根基也逐步建立。基于政府明牌支持的态度,投资界对国内医械创新的信心受到鼓舞,行业发展走向良性循环。 |
声明:
1、凡本网注明“来源:小桔灯网”的所有作品,均为本网合法拥有版权或有权使用的作品,转载需联系授权。
2、凡本网注明“来源:XXX(非小桔灯网)”的作品,均转载自其它媒体,转载目的在于传递更多信息,并不代表本网赞同其观点和对其真实性负责。其版权归原作者所有,如有侵权请联系删除。
3、所有再转载者需自行获得原作者授权并注明来源。