立即注册找回密码

QQ登录

只需一步,快速开始

微信登录

微信扫一扫,快速登录

搜索
小桔灯网 门户 资讯中心 企业动态 查看内容

突发!浩欧博停牌,大股东转让股份

2024-10-25 13:58| 编辑: 鹏哥| 查看: 1341| 评论: 0|来源: 浩欧博官网、企查查等

摘要: 据浩欧博2024半年度报告显示,2024H1实现营业收入2.03亿元,同比增长6.44%
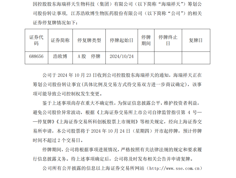
10月24日,浩欧博发布公告《关于控股股东筹划控制权变更事项的停牌公告》称公司于 2024 年 10 月 23 日收到公司控股股东海瑞祥天的通知,海瑞祥天正在筹划公司股份转让事宜(具体比例及交易方式待交易双方进一步商议确定),该事项可能导至公司控制权发生变更。

图片

图片

据企查查数据显示,海瑞祥天持有浩欧博公司55.66%的股份,是第一大股东。

图片

据浩欧博2024半年度报告显示,2024H1实现营业收入2.03亿元,同比增长6.44%;归母净利润0.20亿元,同比下降7.37%;扣非归母净利润0.19亿元,同比增长6.14%,EPS为0.32元。

声明:
1、凡本网注明“来源:小桔灯网”的所有作品,均为本网合法拥有版权或有权使用的作品,转载需联系授权。
2、凡本网注明“来源:XXX(非小桔灯网)”的作品,均转载自其它媒体,转载目的在于传递更多信息,并不代表本网赞同其观点和对其真实性负责。其版权归原作者所有,如有侵权请联系删除。
3、所有再转载者需自行获得原作者授权并注明来源。

最新评论

关闭

官方推荐 上一条 /3 下一条

客服中心 搜索 洽谈合作
返回顶部