立即注册找回密码

QQ登录

只需一步,快速开始

微信登录

微信扫一扫,快速登录

搜索
小桔灯网 门户 资讯中心 法规政策 查看内容

8月1日起,医疗器械迎重大利好

2024-8-1 13:34| 编辑: 沙糖桔| 查看: 2416| 评论: 0|来源: 赛柏蓝器械

摘要: 37条举措出台,鼓励全链条创新,医疗器械创新发展“闸口”打开。


图| 摄图网
撰文 | 东台

37条举措出台,鼓励全链条创新,医疗器械创新发展“闸口”打开

7月30日,上海市人民政府办公厅发布《上海市人民政府办公厅关于支持生物医药产业全链条创新发展的若干意见》(以下简称《意见》)。

2021年,上海市发布了促进生物医药产业发展的若干意见。该意见实施以来,已有19款一类创新药和25款三类创新医疗器械获批上市。

新一轮《意见》自2024年8月1日起实施,有效期至2029年7月31日。《意见》聚焦产业痛点难点,围绕研发、临床、审评审批、应用推广、产业化落地、投融资、数据资源、国际化等关键环节,坚持全链条创新、全链条改革、全链条赋能,推出了8方面37条政策举措。

其中提出多项医疗器械创新利好举措。例如,加大创新医疗器械开发支持力度、加快注册审评、鼓励创新产品入院配备使用、加大创新产品医保支付支持力度、加强产业化落地支持、强化投融资支持、推动产业国际化发展等。

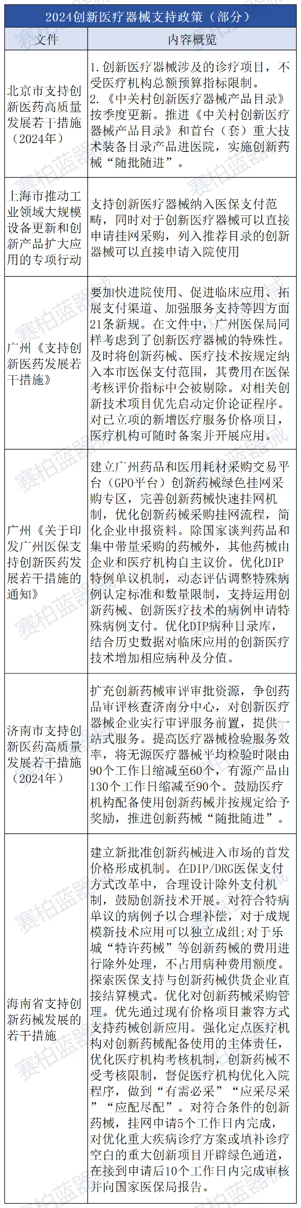
据观察,今年以来,北京、广州、济南、海南等全国多省市出台举措,加强对生物医药、医疗器械领域创新发展的政策支持。未来,“创新”要素在中国医药产业中的核心地位将进一步凸显,创新医疗器械也将迎来重大发展机遇。

《意见》重点梳理如下:

01

加大创新医疗器械开发支持力度


《意见》提出,持续加大创新医疗器械开发支持力度。对进入国家和上海市创新医疗器械特别审查程序的产品,按照规定给予最高300万元支持;以上产品首次取得注册证并落地生产的,按照规定再给予不超过研发投入的40%,最高800万元支持。每个单位每年累计支持金额最高3000万元。

加快基础理论创新和前沿技术突破。加强高端医疗器械、先进制药装备及材料、现代中药研制。

支持顶尖科学家与优秀青年人才项目。加速科研成果向临床前研究转化。鼓励企业牵头开展多主体全链条创新转化联合体建设。

02

推动审评审批进一步提速


争取国家注册审评支持。支持国家药监局药品、医疗器械审评检查长三角分中心能力提升,在重点领域产品受理、审评和检查中发挥更大作用。加快开展连续制造生产工艺细则研究。

强化注册审评跨前指导服务。聚焦重点研发产品和项目,落实药监部门专人专班辅导机制,在临床研究、生产许可、上市许可、检查检验等关键环节跨前服务对接;对重点研发的第三类医疗器械提供申报资料预审查、优先安排注册检测等服务。

加快第二类医疗器械注册审评。对临床价值明确、创新性强的第二类医疗器械,鼓励申报特别审查程序,优先安排注册检验、技术审评和注册体系核查;属于全国首个或者符合优先审批条件的医疗器械产品参照执行。第二类医疗器械审评平均时限压缩至40个工作日以内。

提升药械注册检验服务能力。支持药品医疗器械检验检测机构加强生物制品、植入式医疗器械、大型医疗设备和医疗软件等相关专业技术服务平台建设,为企业提供产品安全评价、质量控制、注册备案、风险评估、检验检测与技术培训等服务。

03
加快创新产品应用推广

鼓励创新产品入院配备使用。持续更新“新优药械”产品目录,开通创新药械挂网“绿色通道”,推荐纳入国家医保药品或“沪惠保”等目录保障范围。在国家医保药品和“新优药械”产品更新发布1个月内,我市医疗机构根据临床需求和医院特色,将相应创新药械以“应配尽配”原则配备使用。

加强对市级医院创新责任考核,医疗机构不得以用药数量、药/耗占比等原因限制创新药械入院。

加大创新产品医保支付支持力度。对于国家医保谈判药品和创新医疗器械涉及的诊疗项目,实行医保预算单列支付、在DRG/DIP改革中单独支付;对符合条件的高价值创新医疗器械、创新医疗服务项目,在DRG/DIP改革中独立成组、提高支付标准、不受高倍率病例数限制对符合规定的“新优药械”产品,及时研究纳入医保支付范围。

支持创新产品示范应用与推广。支持医疗机构与企业合作开展创新药械应用示范项目,进行上市后评价、真实世界疗效评价、适应症拓展等研究,按照规定择优给予每个项目最高200万元支持。支持在生物医药领域开展政府采购合作创新。

04

加强产业化落地支持


大力培育重磅产品。对在沪研发并实现产出,且首次突破相关产值和规模的创新产品进行引导支持。发挥国有投资基金作用,加强市、区两级政策扶持,鼓励相关产品扩大市场规模。

加快推进重大产业化项目建设。支持工艺技术研发、专业化技术服务平台、产业化基地等项目建设,按照规定择优给予不超过核定新增投资的30%支持;鼓励企业加快高端化、智能化、绿色化改造,按照规定择优给予不超过核定项目总投资的10%支持,以上两项均最高支持1亿元。

推广合同研发生产组织新模式。支持具有成熟生产经验的合同研发生产组织(CMO)和生产企业承接委托生产活动(委托双方应无投资等关联),按照规定给予受托方不超过受托年生产产值的10%,每个品种最高500万元支持,每个企业每年最高支持1000万元。

05

强化投融资支持


培育中长期投资者和耐心资本。发挥上海生物医药产业母基金、生物医药产业股权投资基金和生物医药创新转化基金作用,对潜力企业和优质研发管线加强战略纾困投资。鼓励政府引导基金“投早投小投硬科技”。研究建立国有基金被投项目长周期考核和容错机制。

鼓励开展企业风险投资(CVC)。支持企业单独或联合设立CVC,加强创新孵化和产业链上下游协同。对符合条件的CVC给予市属国资和产业母基金出资、基金设立快速通道等支持。

支持企业通过并购重组做大做强。设立上海市生物医药产业并购基金,积极引导有条件的生物医药企业根据产业转型升级需求发起设立并购基金,支持企业围绕产业链上下游开展并购投资。

多形式拓宽企业融资渠道。通过重点产业优惠利率长期信贷贴息等政策工具加强对企业信贷支持。发挥市中小微企业政策性融资担保基金作用,将生物医药中小微科创企业单笔批次担保额度上限提高至2000万元,将拥有高新技术、专精特新、科技小巨人等资质的生物医药中型科创企业担保额度上限提高至3000万元。

06

推动产业国际化发展


支持外资企业在沪投资发展。支持外资企业在沪设立地区总部、外资研发中心、开放式创新平台、概念验证中心和共性技术平台。在上海自贸试验区(含临港新片区)选择符合条件的外资企业开展基因诊断与治疗技术开发和应用扩大开放试点。

加大创新产品全球注册认证支持力度。对我市企业研发的创新药、现代中药和高端医疗器械,申请通过美国国家食品药品监督管理局(FDA)、欧洲药品管理局(EMA)、欧洲共同体(CE)、日本药品和医疗器械管理局(PMDA)或世界卫生组织以及金砖国家、“一带一路”国家药品监管机构注册,并在当地实现销售的,按照规定择优给予不超过研发投入的30%,最高1000万元支持。

鼓励创新型企业与跨国企业对接合作,对于首付款1亿元以上的海外权益许可交易(双方应无投资等关联),按照规定择优给予出让企业不超过其第三方等专业服务投入的50%,最高500万元支持。

促进国际医药学术和商业交流。深化沪港澳生物医药领域科技产业合作交流。支持举办生物医药相关会议和学术交流、监管对接等活动。对于我市企业或组织参加国际性活动和展会的,按照规定经认定给予不超过项目经费的50%,最高5万元支持。每个单位每年累计支持金额不超过50万元。

附:


声明:
1、凡本网注明“来源:小桔灯网”的所有作品,均为本网合法拥有版权或有权使用的作品,转载需联系授权。
2、凡本网注明“来源:XXX(非小桔灯网)”的作品,均转载自其它媒体,转载目的在于传递更多信息,并不代表本网赞同其观点和对其真实性负责。其版权归原作者所有,如有侵权请联系删除。
3、所有再转载者需自行获得原作者授权并注明来源。

最新评论

关闭

官方推荐 上一条 /3 下一条

客服中心 搜索 洽谈合作
返回顶部