立即注册找回密码

QQ登录

只需一步,快速开始

微信登录

微信扫一扫,快速登录

搜索
小桔灯网 门户 资讯中心 共识指南 查看内容

单亲二体相关印记疾病的产前诊断与遗传咨询专家共识 (2024年) ...

2024-6-26 15:11| 编辑: 沙糖桔| 查看: 1985| 评论: 0|来源: 碱基序列

摘要: 单亲二体相关印记疾病的产前诊断与遗传咨询专家共识
任何疑问、批评、指导,请毫不犹豫地私信作者!


“印记”定义


检测技术

图来自“贝瑞基因”

注:1.家系全外可以区分单亲同二体和单亲异二体
2.单样本的CMA检测会遗漏单亲异二体
3.不加STR的低分辨率的低深度的CNV-seq会漏UPD


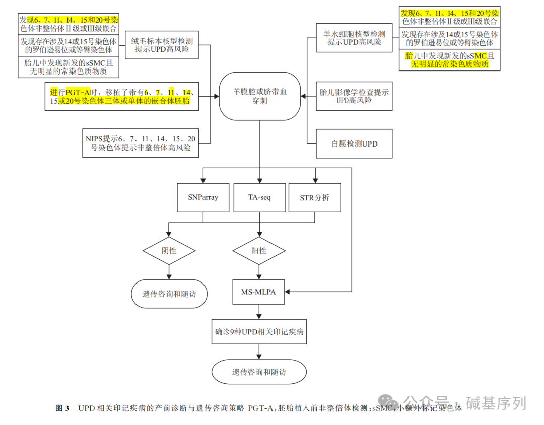
UPD相关印记疾病的产前检测

在充分知情同意的前提下可针对低风险人群进行产前筛查

声明:
1、凡本网注明“来源:小桔灯网”的所有作品,均为本网合法拥有版权或有权使用的作品,转载需联系授权。
2、凡本网注明“来源:XXX(非小桔灯网)”的作品,均转载自其它媒体,转载目的在于传递更多信息,并不代表本网赞同其观点和对其真实性负责。其版权归原作者所有,如有侵权请联系删除。
3、所有再转载者需自行获得原作者授权并注明来源。

最新评论

关闭

官方推荐 上一条 /3 下一条

客服中心 搜索 洽谈合作
返回顶部