肿瘤基因突变水平,即肿瘤突变负荷(TMB),目前已成为肿瘤免疫检查点抑制剂疗效的预测生物标志物。此前,美国FDA已批准帕博利珠单抗(PD-1抑制剂)用于治疗TMB≥10个突变/Mb(简称TMB-H)的实体肿瘤。1 
FDA选择一个通用数字10作为阈值有点出乎意料,因其一刀切的方式和癌症类型间的差异,该阈值的价值备受争议。但这并不意味着高TMB(TMB-H)的概念是错误的,因为TMB-H的患者确实获益了。FDA的批准是为了让更多类型的癌症患者可以使用免疫检查点抑制剂,为患者带来了积极的治疗价值和意义。医生对FDA批准的解释是:对TMB≥10个突变/Mb的肿瘤优先考虑免疫治疗,对TMB<10个突变/Mb的肿瘤优先考虑其他疗法。
TMB是公认的免疫治疗反应预测生物标志物。现在几乎所有的实验室都在提供TMB检测,但不同实验室在TMB的计算、报告和解释方式上存在很大差异。TMB标准化工作正在进行中,但目前还没有发表的TMB验证和报告指南。

▲ TMB检测分析工作流程
认识到临床TMB检测所面临的挑战,美国分子病理学协会(AMP)召集美国临床肿瘤学会(ASCO)、美国病理学家协会(CAP)和癌症免疫治疗学会(SITC)组成了一个多学科TMB工作小组,基于现有证据发布了一个TMB联合共识建议,涵盖了TMB检测分析的分析前、分析中和分析后因素。2 随着新技术和科学的进步,应不断重新评估和修改TMB检测建议。


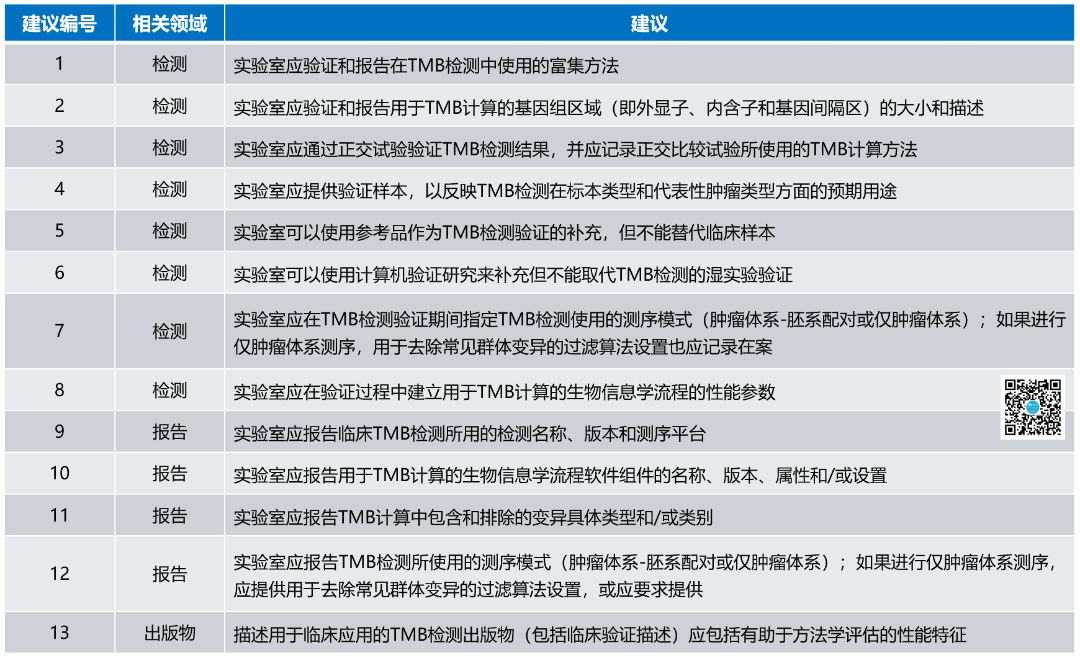
该联合共识直接给出了13条专家建议,包括实验室验证分析报告,富集方法和测序panel大小等。

▲ TMB联合共识13条建议
建议1:实验室应验证和报告在TMB检测中使用的富集方法
临床实验室采用的TMB评估方法缺乏统一性。尽管基于扩增子法的测序也在使用,但最流行的还是杂交捕获法。不同的靶向富集方法之间存在差异性,会影响TMB的计算。
建议2:实验室应验证和报告用于TMB计算的基因组区域(即外显子、内含子和基因间隔区)的大小和描述
一般来说,TMB评估的准确性与基因组测序的panel大小直接相关,小panel导至的误差较多,而WES或WGS测序导至的误差较小。现在TMB检测绝大多数的panel大小在1~2Mb(>300个基因)。
建议3:实验室应通过正交试验验证TMB检测结果,并应记录正交比较试验所使用的TMB计算方法
TMB检测涉及湿实验和干实验两部分,每个环节都可能会影响TMB的计算。因此,仅使用外部参考品来判断TMB检测的分析性能并不总是可行。TMB工作小组建议对所有TMB检测进行正交验证研究(如WES),以衡量其相对高质量对照的性能。
建议4:实验室应提供验证样本,以反映TMB检测在标本类型和代表性肿瘤类型方面的预期用途
在选择用于验证TMB检测的样本(例如组织FFPET-DNA或血液ctDNA)时,应考虑正在开发的检测类型,因为不同的检测具有不同的特性和样本要求。同时,考虑到不同肿瘤类型的TMB不同,实验室应将常见肿瘤类型纳入其TMB检测的分析性能评估中。
建议5:实验室可以使用参考品作为TMB检测验证的补充,但不能替代临床样本
根据实践调查结果,缺乏具有明确TMB的样本用于检测开发和验证是TMB检测实施的主要障碍。多个参考品来源(如市售质控品、细胞系、已知MSI阳性或POLE高突变样品)是可用于评估TMB准确度和精密度以及评估TMB检测分析测量范围和检测下限的。
建议6:实验室可以使用计算机验证研究来补充但不能取代TMB检测的湿实验验证
进行计算机正交验证(虚拟验证)实验具有诸多优势,包括减少验证时间和成本以及能够以独立方式验证检测的生物信息学部分。由于计算机验证方法是总TMB分析的一部分,因此应将其视为包括湿实验和生信性能评估的验证补充,而不是替代。
建议7:实验室应在TMB检测验证期间指定TMB检测使用的测序模式(肿瘤体系-胚系配对或仅肿瘤体系);如果进行仅肿瘤体系测序,用于去除常见群体变异的过滤算法设置也应记录在案
根据实践调查结果,约有一半的实验室是进行肿瘤体系-胚系配对测序,有一半实验室是进行仅肿瘤体系测序。由于只有体系变异才有能力产生肿瘤新生抗原,因此在TMB评估分析之前去除胚系变异非常重要。如果仅进行肿瘤体系变异检测,则应适当验证用于胚系变异过滤的具体方法及其局限性。
建议8:实验室应在验证过程中建立用于TMB计算的生物信息学流程的性能参数
不同NGS检测和不同实验室的变异检出算法策略有所不同,因此确定特定变异调用流程非常重要。比如,实验室通常不会分析报告同义突变,但对于包含同义突变类型的TMB算法,需要对流程进行评估。
建议9:实验室应报告临床TMB检测所用的检测名称、版本和测序平台
随着癌症诊断中重要基因和基因组变异的开发和识别,实验室检测panel可能会更新升级。此外,即使在同一实验室,分析流程和版本不同,TMB值也不一定具有可比性。因此,有关用于TMB检测的信息可能有助于解释TMB数值并实现检测之间的比较。
建议10:实验室应报告用于TMB计算的生物信息学流程软件组件的名称、版本、属性和/或设置
变异调用的算法策略因NGS检测而异,一些实验室可能会使用多个调用程序,并采用变异调用的并集进行TMB分析,应关注其生信流程名称、版本和属性等因素。
建议11:实验室应报告TMB计算中包含和排除的变异具体类型和/或类别
目前,已发表的文献中没有足够的证据来具体推荐哪些变异类型应纳入TMB计算。在缺乏技术标准化的情况下,为了能够对TMB检测进行比较,需要将此信息作为报告的一部分进行传达,报告应清楚地指出TMB计算中包含和排除的表一类型。鉴于在不同检测中所查询的基因组区域存在差异,TMB工作组建议将TMB报告为每Mb中的突变数值,而不是NGS检测中发现的突变总数,以便于解释TMB报告并实现检测结果之间的比较。
建议12:实验室应报告TMB检测所使用的测序模式(肿瘤体系-胚系配对或仅肿瘤体系);如果进行仅肿瘤体系测序,应提供用于去除常见群体变异的过滤算法设置,或应要求提供
检测样本和测序模式应在TMB报告中明确说明。如果存在用于实施TMB计算算法的验证研究,则应引用该验证研究。
建议13:描述用于临床应用的TMB检测出版物(包括临床验证描述)应包括有助于方法学评估的性能特征
改进TMB出版物的报道具有巨大的潜力,可以规范化临床TMB检测开发、识别影响检测性能的变量,并促进TMB检测实施。
TMB作为免疫检查点抑制剂的预测生物标志物备受临床关注,但其检测方法多样且缺乏统一标准,AMP发布的共识建议旨在规范TMB检测,并需随技术进步定期审查更新。AMP临床实践委员会表示将负责在文章发表后的3年内继续审查TMB建议,以确定是否需要更新。
---延伸内容---
TMB技术的临床准入需要有明确的收费标准(禁止套收)。如果没有明确的收费标准,会导至各地区间项目名称不统一、内涵不清、收费不透明等混乱的现象,严重阻碍该技术的普及、应用和发展。
因此,价格体系是TMB临床准入首要解决的问题。
2023年9月底,国家卫生健康委、国家中医药局、国家疾控局三部门联合印发《全国医疗服务项目技术规范(2023年版)》(以下简称“项目技术规范”),其中“ 肿瘤突变负荷检测(TMB)”被正式列入国家级医疗服务收费项目名单,标志着TMB检测在国家层面得到了认可和强有力支持。3

▲ 肿瘤突变负荷TMB项目编码BZAK0001
《项目技术规范》明确了TMB检测项目的三个要素,即技术难度、风险程度和人力工时,通过这几个关键要素可以指导TMB检测项目的临床定价。各地新增(或创新)医疗服务项目价格申请表可以填起来了。
《项目技术规范》明确“国家负责制定全国医疗服务项目技术规范,统一项目名称和服务内容,指导医疗机构规范开展服务,并作为医疗机构收费项目的依据。各地依据全国医疗服务项目技术规范,确定本地区医疗机构服务收费的具体项目”。新规范为TMB技术开展提供了法律依据,为科学测算医疗服务成本提供了技术支持,各地可根据实际情况发布收费标准。
世和基因作为中国首个获批拥有TMB检测能力的肿瘤NGS大panel产品企业,不知道现在的全国TMB物价申报做的怎么样了。
参考资料:
1.https://www.fda.gov/drugs/drug-approvals-and-databases/fda-approves-pembrolizumab-adults-and-children-tmb-h-solid-tumors
2.Larissa V, Furtado,Carlo, Bifulco,Daniel, Dolderer et al. Recommendations for Tumor Mutational Burden Assay Validation and Reporting: A Joint Consensus Recommendation of the Association for Molecular Pathology, College of American Pathologists, and Society for Immunotherapy of Cancer.[J] .J Mol Diagn, 2024, 0: 0.
3.http://www.nhc.gov.cn/caiwusi/s7785t/202309/914aec9618944ee2b36621d33517e576.shtml