立即注册找回密码

QQ登录

只需一步,快速开始

微信登录

微信扫一扫,快速登录

搜索
小桔灯网 门户 资讯中心 企业动态 查看内容

“妖股”九安有拉起来了,呼吸道三联检OTC产品获美国FDA EUA授权! ... ...

2024-5-9 16:31| 编辑: 沙糖桔| 查看: 1292| 评论: 0|来源: IVD学习笔记

摘要: 预计未来可能为公司带来相关销售收入。
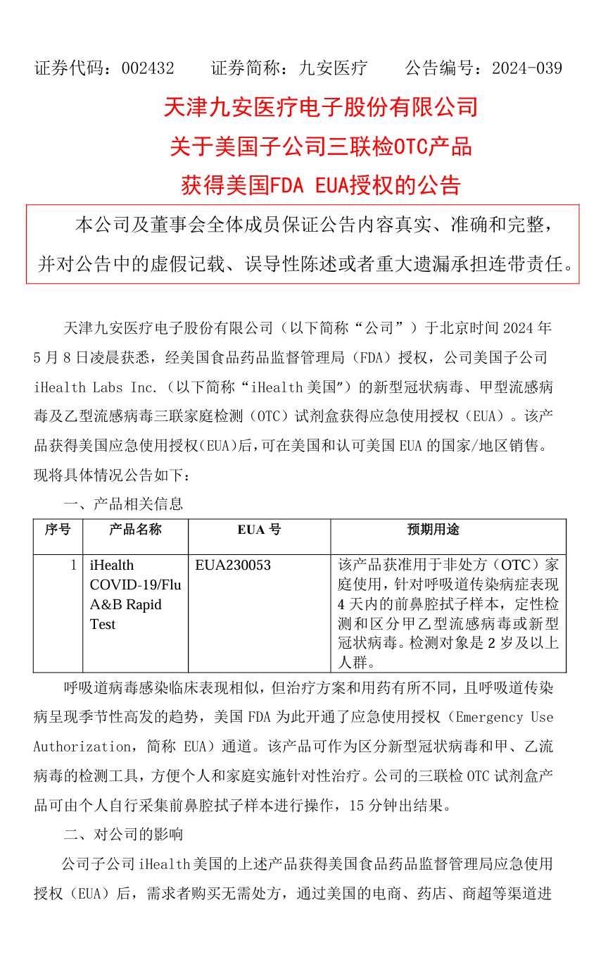
九安医疗5月8日早间公告,公司于5月8日凌晨获悉,经美国食品药品监督管理局(FDA)授权,公司美国子公司iHealth Labs Inc.新型冠状病毒、甲型流感病毒及乙型流感病毒三联家庭检测(OTC)试剂盒获得应急使用授权(EUA)。


该产品可作为区分新型冠状病毒和甲、乙流病毒的检测工具,方便个人和家庭实施针对性治疗。公司三联检OTC试剂盒产品可由个人自行采集前鼻腔拭子样本进行操作,15分钟出结果。


公告称,该产品获得美国应急使用授权(EUA)后,可在美国和认可美国EUA的国家/地区销售。需求者购买无需处方,通过美国的电商、药店、商超等渠道进行销售,预计未来可能为公司带来相关销售收入。


公告原文:



开盘后,九安医疗股价大涨,最高涨幅超8%。




信息来源:企业公告、东方财富网

声明:
1、凡本网注明“来源:小桔灯网”的所有作品,均为本网合法拥有版权或有权使用的作品,转载需联系授权。
2、凡本网注明“来源:XXX(非小桔灯网)”的作品,均转载自其它媒体,转载目的在于传递更多信息,并不代表本网赞同其观点和对其真实性负责。其版权归原作者所有,如有侵权请联系删除。
3、所有再转载者需自行获得原作者授权并注明来源。

最新评论

关闭

官方推荐 上一条 /3 下一条

客服中心 搜索 洽谈合作
返回顶部