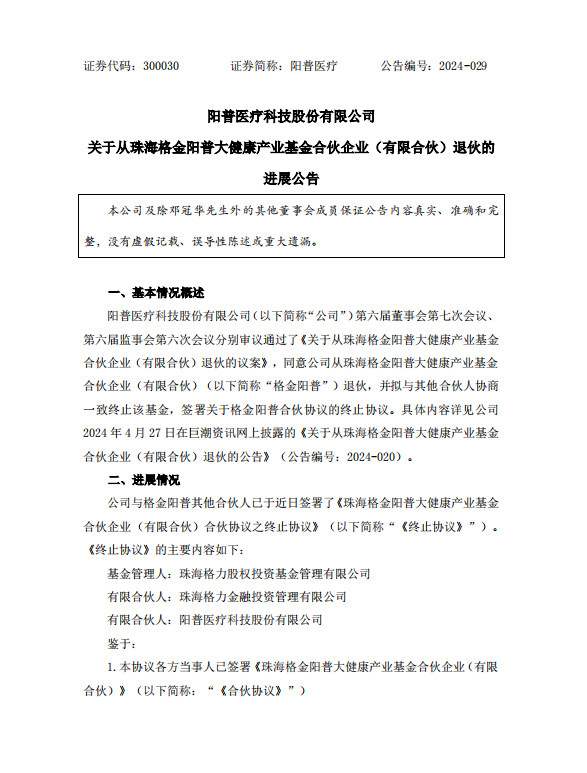
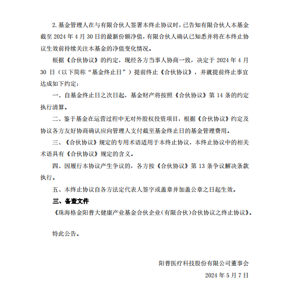
5月7日,阳普医疗科技股份有限公司第六届董事会第七次会议、第六届监事会第六次会议分别审议通过了《关于从珠海格金阳普大健康产业基金合伙企业(有限合伙)退伙的议案》,同意公司从珠海格金阳普大健康产业基金合伙企业(有限合伙)退伙,并拟与其他合伙人协商一致终止该基金,签署关于格金阳普合伙协议的终止协议。
具体公告内容如下:


|
声明:
1、凡本网注明“来源:小桔灯网”的所有作品,均为本网合法拥有版权或有权使用的作品,转载需联系授权。
2、凡本网注明“来源:XXX(非小桔灯网)”的作品,均转载自其它媒体,转载目的在于传递更多信息,并不代表本网赞同其观点和对其真实性负责。其版权归原作者所有,如有侵权请联系删除。
3、所有再转载者需自行获得原作者授权并注明来源。