立即注册找回密码

QQ登录

只需一步,快速开始

微信登录

微信扫一扫,快速登录

搜索

开发 | 各国医疗器械分类大起底:如何确保你的安全?

2024-4-1 16:55| 编辑: 沙糖桔| 查看: 1852| 评论: 0|来源: 诊断科学

摘要: 医疗器械通常被归类在一起。


在全球化的医疗领域,了解各国医疗器械的分类至关重要。本文深入探讨了美国、欧盟、加拿大、澳大利亚、巴西和日本等国家的医疗器械分类系统,揭示了不同类别器械的风险等级和监管要求,为确保患者安全和产品有效性提供了关键指南。


在谈论谁需要遵守设计控制要求以及这些要求是什么之前,我们先来谈谈医疗器械的分类。

医疗器械通常被归类在一起。

在美国,医疗器械分为三个器械类别。

在欧洲、加拿大、澳大利亚、巴西和日本,目前有四个医疗器械类别。

此外,欧洲和澳大利亚的分类系统还包括一级无菌和一级测量函数类别(见表2.1)。

表2.1 | 医疗器械类别


医疗器械为确保其安全性和有效性所需的控制量取决于其医疗器械类别。

I类器械对使用者造成伤害的风险最低,需要的监管控制也最少,而III类或IV类器械对使用者造成伤害的风险最大,需要的监管控制也最多。

医疗器械被划分到哪个级别是根据其安全性和有效性或「风险」而定的。

在美国,FDA通过考虑以下因素来确定和分配器械类别:

►    预期用途:器械是为谁设计的?
►    使用指征:器械的使用条件是什么,包括器械标签或广告中规定、推荐或建议的使用条件,以及其他预期的使用条件?
►    安全性/风险:使用该器械对健康可能带来的益处与使用该器械可能造成的伤害或疾病——风险/益处——的权衡结果如何?
►    有效性:器械的可靠性如何?

在欧洲、加拿大、澳大利亚和巴西,医疗器械也采用基于风险的分类方案进行分类;不过,确定器械类别是制造商的责任。

在确定器械分类时,制造商必须考虑以下几点:

►    器械预期用途:身体的哪个部位会受到影响?
►    器械接触时间:器械连续使用多长时间?
►    器械的侵入程度:器械接触患者的程度?

在欧洲,器械分类根据《Medical Device Directive》附件IX或《Medical Devices Regulation》附件VIII确定。

同样,在澳大利亚,器械分类根据《Therapeutic Goods (Medical Devices) Regulations 2002》附表2确定。

在加拿大,医疗器械分类根据《Canadian Medical Devices Regulation》(SOR-98/282)附表1确定。

在巴西,医疗器械分类根据RDC No.185附件II确定。

在日本,医疗器械分类由《PMD Act》和《JMDN Code》确定。

表2.2至表2.4列出了医疗器械分类的一些例子。

表2.2 | 美国医疗器械分类示例


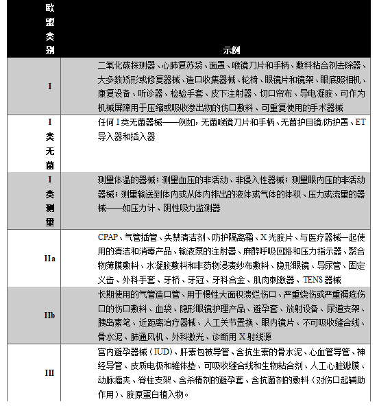
表.2.3 | 欧盟医疗器械类别示例


表2.4 | 加拿大医疗器械类别示例

声明:
1、凡本网注明“来源:小桔灯网”的所有作品,均为本网合法拥有版权或有权使用的作品,转载需联系授权。
2、凡本网注明“来源:XXX(非小桔灯网)”的作品,均转载自其它媒体,转载目的在于传递更多信息,并不代表本网赞同其观点和对其真实性负责。其版权归原作者所有,如有侵权请联系删除。
3、所有再转载者需自行获得原作者授权并注明来源。

最新评论

关闭

官方推荐 上一条 /3 下一条

客服中心 搜索 洽谈合作
返回顶部