立即注册找回密码

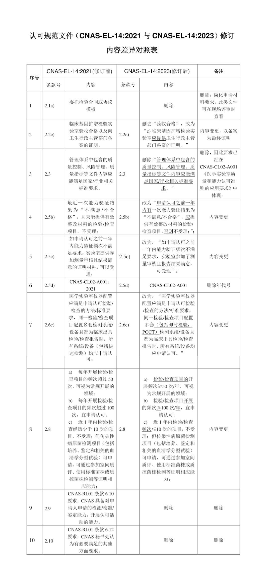
QQ登录

只需一步,快速开始

微信登录

微信扫一扫,快速登录

搜索
小桔灯网 门户 资讯中心 检验杂谈 查看内容

今日实施!ISO15189医学实验室认可新要求!

2023-12-4 15:10| 编辑: 沙糖桔| 查看: 4042| 评论: 0|来源: YAMCANDA亚加达

摘要: 《医学实验室质量和能力认可准则的应用要求》2023版与2021版修订内容差异对照

权威发布


中国合格评定国家认可委员会 (CNAS)秘书处已完成CNAS-CL02-A001:2023《医学实验室质量和能力认可准则的应用要求》和CNAS-EL-14:2023《医学实验室认可受理要求的说明》的修订工作,相关文件于2023年8月1日发布,于2023年12月1日实施






为了更好契合我国医学实验室的标准规范,文件经中国合格评定国家认可委员会修订后,2023版文件与2021版文件的内容差异对照如下:


《医学实验室质量和能力认可准则的应用要求》2023版与2021版修订内容差异对照


《医学实验室认可受理要求的说明》2023版与2021版修订内容差异对照:








CNAS-CL02:2023对于医学实验室来说意味着什么?

CNAS-CL02:2023《医学实验室质量和能力认可准则》充分考虑到我国医学实验室的实际需求和认可要求,着眼于中国医学实验室具体情况而制定它明确了实验室质量管理和技术要求等各方面的内容,不仅有利于加强医学实验室的管理和服务质量,同时还更进一步保障患者安全、提高医疗诊断水平。

01

CNAS-CL02(优化版ISO15189 )

更适合中国医学实验室的认可准则


在全球经济一体化的大背景下,国际组织及各国都在积极推进临床实验室认可的相互承认协议。ISO15189《医学实验室质量和能力的要求》由国际标准化组织临床实验室检验及体外诊断检测系统技术委员起草,是世界学实验所接受的通用国际标准


目前,在我国对医学实验室进行ISO15189认可的唯一权威机构是中国合格评定国家认可委员会(CNAS)。CNAS-CL02以ISO15189为基础,结合我国医学实验室的具体情况,是对ISO15189进行系统化、精细化和规范化修改的一份认可准则该准则等同采用ISO15189,我国各级医疗机构的检验科均以ISO15189为质量管理标准,适用于医学实验室服务所涉及的各类学科。


国际性认可组织的相互关系图


因此,采用同一个标准,开展实验室认可工作,可实现“一次检验,全球互认”


02

顺应全球化趋势 

ISO15189和CNAS-CL02最新进展


ISO15189在2003年2月15日正式颁布,分别在2007年、2012年进行了改版,最新版为ISO15189:2022,由国际标准化组织于2018年10月正式启动修订,历时4年,2022年12月正式发布。



我国作为世界上最大的发展中国家,也积极顺应全球化趋势。强调“加快建设国家级质量标准实验室,开展先进质量标准、检验检测方法、高端计量仪器、检验检测设备设施的研制验证。”大力支持医学实验室的建设,助力检测行业的蓬勃发展。中国合格评定认可委员会于2023年8月1日发布CNAS-CL02:2023,并于2023年12月1日正式实施。新标准“以风险管理为基础,以患者为中心”,鼓励医学实验室持续改进。


03

通过ISO15189认可标准 

对我国医学实验室意义非凡


ISO15189是当前指导医学实验室建立和完善质量管理体系、更是展示技术能力的重要依据。被业内认为是既符合国际准则又适合中国国情的质量管理体系。根据检验医学网整理,截止至2023年7月20日,全国共有710家医学实验室通过认可。


图片来源于医学检验网


各医学实验室都争相通过ISO15189标准,足见其意义之深远:

1、国际标准规范质量管理:建立起科学、与国际接轨的实验室全面质量管理体系,让实验室的质量管理呈现飞跃性的蜕变。

2、实现实验室的提质增效:以规范化的严格标准提升医疗质量水准和工作效率,为临床诊断提供可靠信息依据。

3、提升医院管理水平和质量服务能力:提高科室人员的素质和科室的学科地位,保证科室稳定发展。

4、提升医疗质量,增加单位在医疗行业的竞争力:提升申请单位的医疗水平和在医疗市场竞争力,从而确立相关机构的行业地位并拔高客户认可度。


04

亚加达:不忘初心,砥砺前行 

做智慧医学实验室建设的开拓者


亚加达积极响应中国医疗实验室建设的号召,致力于做出最契合中国实验室发展的信息系统。我们专注医疗信息发展,借鉴国外先进医疗信息系统的理念与技术,并与中国医疗改革的趋势及医疗服务的特点相结合。通过对医疗实验室业务与日常工作流程的深入理解,按照互联网医院的设计初衷,我们推出了与医院检验科契合度极高的iCube 智能实验室信息系统


这是一款专为ISO15189量身定制、与仪器和自动化流水线深度融合的实验室信息系统软件。它由12个大模块和80 多个子模块组成,实现了检验流程管理、技术管理、质量管理、行政管理全覆盖,全面满足了智能化、自动化医学实验室的管理需求。


我们在辅助医疗实验室建设的道路上,不断优化,坚持与创造,极力促进信息技术与医学的融合,以真诚负责的态度、有求必应执行力和专业成熟的产品和技术来服务患者,服务医疗,服务健康,竭力成为医疗信息化行业最值得信赖的创造者与服务者。

声明:
1、凡本网注明“来源:小桔灯网”的所有作品,均为本网合法拥有版权或有权使用的作品,转载需联系授权。
2、凡本网注明“来源:XXX(非小桔灯网)”的作品,均转载自其它媒体,转载目的在于传递更多信息,并不代表本网赞同其观点和对其真实性负责。其版权归原作者所有,如有侵权请联系删除。
3、所有再转载者需自行获得原作者授权并注明来源。

最新评论

关闭

官方推荐 上一条 /3 下一条

客服中心 搜索 洽谈合作
返回顶部