立即注册找回密码

QQ登录

只需一步,快速开始

微信登录

微信扫一扫,快速登录

搜索
小桔灯网 门户 资讯中心 共识指南 查看内容

检验干货!最新阴道分泌物检验规范化指南与专家解读

2023-10-19 16:30| 编辑: 沙糖桔| 查看: 4758| 评论: 0|来源: 检验医学

摘要: 如进行阴道微生态评价,应定期组织科内疑难病例讨论。


为了更好推广国内检验医学学科的优秀科研成果,检验医学微信公众号特开辟【期刊导读】专栏,选取国内外检验期刊优秀论文,简化、精炼期刊文章内容,期待能为大家带来更好更方便的阅读体验。


本期文章引用格式:中华医学会检验医学分会血液学与体液学学组, 中华医学会妇产科学分会感染性疾病协作组. 阴道分泌物临床检验与结果报告规范化指南 [J] . 中华医学杂志, 2023, 103(1) : 10-17.


本文在《中华医学杂志》微信平台和检验医学共同发布。


为推进阴道分泌物临床检验及结果报告的规范化和标准化,促进多学科的学术互动交流,检验医学新媒体于 2023 年 3 月 7 日-8 日召开“《阴道分泌物临床检验与结果报告规范化指南》解读专题会”在线学术活动,本文也穿插有各位专家的讲课视频,供大家学习。



阴道分泌物检验是通过检测女性生殖道是否存在内环境改变或感染来辅助诊断阴道炎症的基本项目。但目前我国临床实验室阴道分泌物检验的水平参差不齐,检验操作和结果报告尚未规范化。


《阴道分泌物临床检验与结果报告规范化指南》(下称《指南》)适用于临床实验室阴道分泌物的人工检验,旨在规范其检验流程、结果报告及相关质量要求,为检验人员实验操作流程、检验结果审核及报告发放提供参考。


《指南》共提出了11项推荐意见:




1:建议于阴道侧壁上1/3处旋转采集阴道分泌物,以能清晰看到分泌物附着在拭子上为准。如分泌物量过少,可在阴道后穹窿处采集。



2:阴道分泌物检验应避免采集宫颈黏液,以免引起pH值改变。



3:标本留取后应进行唯一标识并立即送检。如进行阴道毛滴虫检测,应注意保温、保湿。标本接收时应对标本质量进行检查。



4:分泌物常存在生理或病理性颜色、质地和量的变化,性状易受取样和运送的影响,建议以临床医生进行妇科检查为主。



5:宫颈黏液、精液、血液或预湿拭子会影响阴道分泌物pH值。


6:湿片镜检应观察上皮细胞、杆菌、球菌、白细胞及线索细胞、阴道毛滴虫、真菌等有形成分。滴加氢氧化钾可提高真菌检出率。


7:基于相差显微镜的Donders评分标准可用于AV的辅助诊断。


8:清洁度判定存在一定的局限性,不建议单独使用清洁度诊断阴道炎症。


9:干片染色镜检有利于有形成分的鉴别,可根据临床需求酌情选用。基于革兰染色的Nugent评分可用于BV的实验室诊断。


10:阴道分泌物检验结果报告推荐采用三级报告的模式,各实验室可根据检验内容酌情选用。一级报告可包括形态学检查、化学检查和阴道微生态评价,可根据医嘱酌情选用。形态学检查应包括清洁度、白细胞数量、病原微生物的结果。二级报告可综合形态学、化学检查和阴道微生态评价结果,给出倾向性的诊断建议。三级报告可为临床提供合理性的进一步检验建议。


11:阴道分泌物检验应开展室内质控,参加室间质评或实验室间比对。检查人员应具备相应专业技术资格,定期进行人员培训、考核以及人员间比对,以保证检验结果一致性。

上下滑动查看


一、标本的采集与运送


采样所用器具必须清洁干燥、无菌、无化学药品或润滑剂。根据检验项目要求,用1~3根灭菌拭子于阴道侧壁上1/3处旋转采样,以能清晰看到分泌物附着在拭子上为准,如分泌物量过少,也可在阴道后穹窿处取样。


标本采集后,在室温下应尽快送检,途中注意生物安全防护,避免管体破裂。如需进行阴道毛滴虫检测,则要注意保温、保湿并立即送检,送检时间不超过1 h。


常规阴道分泌物检验应避免采集宫颈黏液,以免引起酸碱度(pH)的错误升高。需注意标本采集时,若患者处于月经期,或采集前24~48 h内有性交、盆浴、阴道灌洗、阴道内用药、使用阴道润滑剂等,均会影响检验结果。


不合格标本可包括但不限于无标识或标识错误、容器破裂、涂片未见上皮细胞、送检超过规定时间的标本。实验室应拒收不合格标本,及时向临床说明不合格原因,并做好相关记录。


二、理学检查



1.分泌物性状:正常阴道分泌物为白色稀糊状、无腥臭气味,其性状和分泌量主要与雌激素水平、子宫或阴道黏膜等充血程度密切相关。阴道分泌物的性状易受取样和运送的影响,难以在实验室判断,建议以临床医生进行妇科检查为宜。


2.pH值:正常阴道环境为弱酸性,pH值保持在3.8~4.5,是反映阴道微生态平衡的重要指标。pH值升高提示可能存在感染,如细菌性阴道病(BV)的pH值通常>4.5。pH值多由临床医生床旁利用干拭子擦拭阴道侧壁,在精密pH试纸上滚动进行检测。注意宫颈黏液、精液、血液或预湿拭子会影响阴道分泌物pH值的检测。


三、形态学检查






1.湿片镜检



先在低倍镜(10×10)下快速浏览全片,评估涂片质量。再用高倍镜(10×40)进行仔细辨认,建议随机选择至少10个高倍镜视野,镜下观察上皮细胞、杆菌、球菌、白细胞以进行清洁度分级,同时观察是否存在线索细胞、阴道毛滴虫、真菌等病原微生物。


湿片有助于阴道毛滴虫的检出。滴加1~2滴10% 氢氧化钾溶液,可快速溶解细胞、阴道毛滴虫和黏液丝等有形成分,提高真菌检出率。湿片法未检出阴道毛滴虫和真菌,并不能排除病原微生物感染,因为与核酸扩增法(NAAT)检测滴虫和培养法检测真菌相比,湿片镜检的灵敏度约为50%。


(1)清洁度判定标准见表1。Ⅰ~Ⅱ度多为正常,Ⅲ或Ⅳ度为异常。但清洁度判定存在一定的局限性,临床不再单纯使用清洁度进行阴道炎症的诊断,而随着阴道微生态评价的临床应用,清洁度的应用价值逐渐下降。



(2)Amsel标准是BV诊断的临床标准。其操作简单,对实验室条件要求不高,且成本较低,因此部分实验室条件有限的基层机构常依赖此标准进行BV的诊断。但与革兰染色镜检相比,其灵敏度和特异度较低,尤其是灵敏度仅为60%~72%,易导至漏诊情况的发生。


(3)Donders评分标准目前在国内外被推荐用于需氧性阴道炎(AV)的辅助诊断,其具体评分标准见表2。但该法使用相差显微镜直接湿片镜检,未进行染色,部分有形成分识别难度大,限制了使用范围。






2.干片镜检



(1)革兰染色


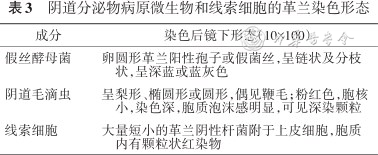
阴道分泌物中的真菌以假丝酵母菌为主,经革兰染色后的假丝酵母菌和细菌形态易鉴别,细胞成分更清晰,易于观察细胞、细菌和病原微生物,见表3;亦可进行阴道微生态评价,评估阴道菌群变化,包括菌群密集度、菌群多样性、优势菌等。



阴道分泌物革兰染色镜检是BV实验室诊断的参考方法,用于评估乳杆菌、阴道加德纳菌及其他类杆菌、弯曲杆菌的BV特征,通过Nugent评分可用于BV的实验室诊断,其具体评分标准见表4。



(2)其他染色方法


除革兰染色以外,其他染色方法也在临床得到应用。如巴氏染色、瑞氏-吉姆萨染色有利于异常细胞的检出,但不能区分革兰阳性和革兰阴性细菌。荧光染色法灵敏度高,抗干扰能力强,但成本较高,可根据临床需求酌情选用。



四、化学检查


1.胺试验:向新鲜涂片直接滴加10%氢氧化钾溶液可使游离氨释放,产生鱼腥样气味,即胺试验阳性,可用于辅助诊断BV。


2.干化学检查:通过干化学酶法检测特异标志酶可反映病原微生物的存在,评估阴道健康状况,辅助鉴别诊断各型阴道炎。干化学检查宜包括唾液酸苷酶、过氧化氢和白细胞酯酶。近年来脯氨酸氨基肽酶、乙酰氨基糖苷酶、β-葡萄糖醛酸苷酶和凝固酶在临床上也有应用,但应用价值有限,可根据临床需要和病情酌情选用。





五、结果报告



阴道分泌物检验结果报告推荐采用三级报告的模式,各实验室可根据检验内容酌情选用。一级报告为描述性报告,对分泌物的镜下形态学特征进行简明描述,同时报告化学检查结果;二级报告可根据检验结果给予检验提示,提供1~2个倾向性的诊断意见;三级报告则可建议进一步的检验方法,如培养法和分子生物学方法等。





一级报告:描述性报告



一级报告根据医嘱和实验室开展的检验项目进行报告,可包括形态学检查、化学检查和阴道微生态评价。


1.形态学检查:检查内容应包括清洁度、白细胞数量和病原微生物等情况,应着重报告对临床诊断有重要意义的形态学信息,对细胞形态进行必要描述。所有结果均应提供正常参考范围。


2.化学检查:化学检查结果以定性结果阴性(-)或阳性(+)进行报告。


3.阴道微生态评价:阴道微生态评价标准可参考《阴道微生态评价的临床应用专家共识》,除上述形态学和化学检查结果以外,补充部分可用于评估菌群状态的指标。


如可行,可采用图文报告的形式。





二级报告:诊断建议



综合上述所有形态学、化学检查和阴道微生态评价结果,检验人员可给出1~2个倾向性的诊断建议。如镜下查见真菌的芽生孢子或假菌丝时,提示可能为VVC;查见阴道毛滴虫时,则提示存在TV。





三级报告:检验提示



根据形态学和化学检查结果,检验人员可为临床提供合理性的进一步检验建议。注意,当镜检结果与化学检查结果不符时,应以镜检结果为主,还可建议通过培养法或NAAT等进行确诊实验。


如怀疑存在两种或多种病原微生物入侵而发生的混合型阴道炎或复发性VVC时,可通过阴道微生态评价或培养法做进一步检验,包括可疑病原微生物培养及药敏试验,为临床治疗针对性用药提供参考。对阴道毛滴虫的检出存疑时,则推荐利用NAAT进行确诊,该方法是国际上诊断TV的金标准。



六、质量控制


1.室内质控:定性体液学检验项目应至少使用阴性和阳性质控物进行室内质控,每工作日至少检测1次,偏差不超过 1 个等级,且阴性不可为阳性,阳性不可为阴性。


2.室间质评或能力验证:目前已开展室间质评的项目有:乙酰氨基糖苷酶、唾液酸苷酶、白细胞酯酶、过氧化氢、脯氨酸氨基肽酶。没有开展室间质评/能力验证的检验项目,可参考《医疗机构临床实验室管理办法》,将尚未开展室间质量评价的临床检验项目与其他临床实验室的同类项目进行比对,或者用其他方法验证其结果的可靠性。


3.人员要求:负责阴道分泌物检验的检验人员需具有相关的专业技术资格,定期进行人员间比对,以确保检验结果的一致性。每年至少两次,每次使用至少5份新鲜临床样品(含2份正常和3份异常水平)进行比对,≥80%的结果通过比对为符合要求,其记录至少保存2年。


实验室应定期进行人员培训,采用显微摄影照片(包括正常和异常有形成分)或其他形式进行形态学考核,检验人员应能正确识别至少80%。如进行阴道微生态评价,应定期组织科内疑难病例讨论。



参考文献略

声明:
1、凡本网注明“来源:小桔灯网”的所有作品,均为本网合法拥有版权或有权使用的作品,转载需联系授权。
2、凡本网注明“来源:XXX(非小桔灯网)”的作品,均转载自其它媒体,转载目的在于传递更多信息,并不代表本网赞同其观点和对其真实性负责。其版权归原作者所有,如有侵权请联系删除。
3、所有再转载者需自行获得原作者授权并注明来源。

最新评论

关闭

官方推荐 上一条 /3 下一条

客服中心 搜索 洽谈合作
返回顶部