立即注册找回密码

QQ登录

只需一步,快速开始

微信登录

微信扫一扫,快速登录

搜索

注册 | 体外诊断试剂特殊产品分析

2023-9-13 16:34| 编辑: 沙糖桔| 查看: 2882| 评论: 0|来源: 诊断科学 | 作者:潘嘉亮

摘要: 本篇文章我们就一起来分析体外诊断试剂的特殊产品



在上一篇文章中,我们学习了如何确定我的产品是否在现有的医疗器械分类中,内容涉及到确定医疗器械的分类以及确定我们的产品是否在现有的医疗器械分类目录当中可以找到。那么,本篇文章我们就一起来分析体外诊断试剂的特殊产品


相关法规


《体外诊断试剂注册与备案管理办法》


定义


体外诊断试剂,其实就是我们简称的IVD产品,在《体外诊断试剂注册与备案管理办法》当中,我们摘取了体外诊断试剂的定义


体外诊断试剂,是指在疾病的预测、预防、诊断、治疗监测、预后观察和健康状态评价的过程中,用于人体样本体外检测的试剂、试剂盒、校准品、质控品等产品,可以单独使用,也可以与仪器、器具、设备或者系统组合使用。 


在这里我们举个例子,首先就是新冠疫情爆发后测试使用比较多的抗原检测产品,抗原检测产品看起来是一个单独使用的产品,但其实在里面包括了稀释液棉签等,也算是一个组合使用的产品。此外,还有我们在体检、诊断中常用的化学发光的一些设备也属于组合使用的产品。


特殊的体外诊断试剂


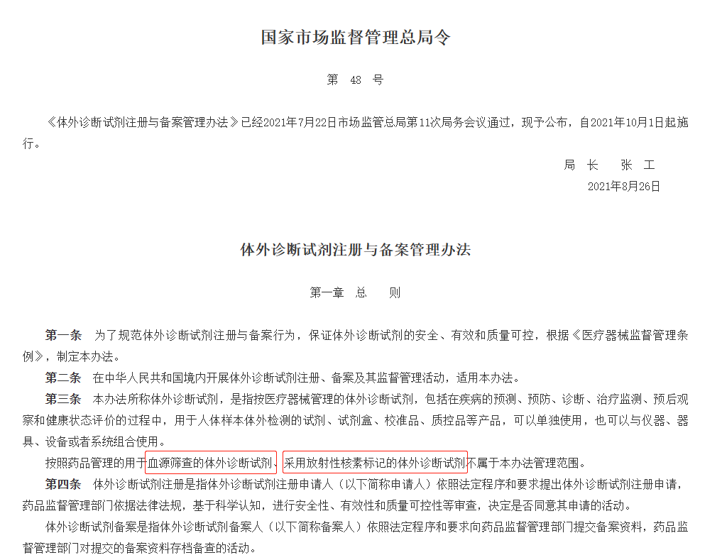
除了定义之外,《体外诊断试剂注册与备案管理办法》中的第三条还提到,体外诊断试剂的管理中,有两种试剂是排除在外的,这两种试剂不归医疗器械管理,而是归药品管理,这两种特殊的体外诊断试剂是血源筛查的体外诊断试剂采用放射性核素标记的体外诊断试剂详情如下图:



血源筛查的体外诊断试剂


国家法定用于血源筛查的体外诊断试剂品种有五种:

①A、B、O血型定型试剂;

②乙肝表面抗原酶联免疫诊断试剂(HBsAg ELA);

③丙肝病毒抗体酶联免疫诊断试剂(抗HCV ELA);

④艾滋病毒抗体酶联免疫诊断试剂(抗HI V ELA);

⑤梅毒诊断试剂(RPR及USR)。


我们在这里举个例子,在医疗器械分类目录中搜索人类免疫缺陷病毒,搜索出来的结果都是属于胶体金法化学发光法等的人类免疫缺陷病毒检测试剂盒,详情如下:



而在药品分类目录中搜索人类免疫缺陷病毒,搜索出来的产品都属于酶联免疫法,详情如下:



小编在这里给大家截图了北京万泰的人类免疫缺陷病毒抗原抗体诊断试剂盒(酶联免疫法)产品详情:



如上图我们可以看到,该产品其实是进行了药品申报的,它获批的文号也是国药准字,产品类别属于生物制品。通过查询,我们知道了该产品不属于医疗器械管辖的体外诊断试剂的范围。同时,我们经过分析可以知道,艾滋病毒抗体酶联免疫诊断试剂属于血源筛查的体外诊断试剂的一种,属于药品管理


采用放射性核素标记的体外诊断试剂


我们在这里也举个例子,在医疗器械分类目录中搜索放射,搜索出来的结果都是属于仪器,而没有体外诊断试剂,如下图所示,



而在药品分类目录中搜索放射,搜索出来的产品为采用放射性核素标记的体外诊断试剂,详情如下:



小编在这里给大家截图了北京北方生物技术研究所有限公司的碘[125I]人C肽放射免疫分析药盒的产品详情:



如上图所示,该产品也是为国药准字,我们可以知道,该产品同样归类为药品管理,而不属于医疗器械管辖的体外诊断试剂的范围。经过分析我们也知道了采用放射性核素标记的体外诊断试剂归类为药品管理


声明:
1、凡本网注明“来源:小桔灯网”的所有作品,均为本网合法拥有版权或有权使用的作品,转载需联系授权。
2、凡本网注明“来源:XXX(非小桔灯网)”的作品,均转载自其它媒体,转载目的在于传递更多信息,并不代表本网赞同其观点和对其真实性负责。其版权归原作者所有,如有侵权请联系删除。
3、所有再转载者需自行获得原作者授权并注明来源。

最新评论

关闭

官方推荐 上一条 /3 下一条

客服中心 搜索 洽谈合作
返回顶部