立即注册找回密码

QQ登录

只需一步,快速开始

微信登录

微信扫一扫,快速登录

搜索
小桔灯网 门户 资讯中心 专栏文章 动力彩虹 查看内容

《自然》子刊:血浆蛋白质组学发现心理健康风险生物标志物 ...

2023-8-28 17:20| 编辑: 沙糖桔| 查看: 2468| 评论: 0|来源: 小桔灯网 | 作者:动力彩虹

摘要: 青春期是生命中生物、社会心理、认知和情感领域发生深刻变化的时期。


青春期是生命中生物、社会心理、认知和情感领域发生深刻变化的时期。一些精神障碍,如注意力缺陷多动障碍、恐惧症、强迫症、饮食失调、情绪和社交焦虑障碍,发病高峰年龄为14岁。精神障碍对青少年发展产生负面影响,导至以后生活中的发病率、死亡率和功能障碍。


全球青少年中精神卫生状况的患病率估计在10-20%之间,大多数病例仍未得到充分诊断和治疗。精神障碍的诊断是基于国际疾病分类(ICD)和精神疾病诊断与统计手册(DSM)。长处与困难量表(SDQ)是一份针对儿童和青少年情绪和行为问题的筛选问卷,评估这些问题对儿童生活的影响。过去的验证研究表明,SDQ总分可以被认为是精神健康障碍的预测因素,SDQ总分的差异似乎反映了精神健康障碍患病率的差异。


过去的研究表明血浆蛋白质组变化与精神障碍有关。例如,与健康志愿者相比,精神分裂症患者(SCZ)的神经胶质成熟因子β和脑源性神经营养因子显著减少。因此,外周血血浆是一种合适的生物液体,可用于研究反映与精神健康问题相关的分子变化。


近日,一组来自芬兰、西班牙、荷兰的研究团队在杂志nature mental health上发表了一篇题为“Plasma proteomics discovery of mental health risk biomarkers in adolescents”的文章。本探索性研究的目的是在精神健康问题高风险的青少年中确定和表征血浆蛋白的变化。作者鉴定出67种血浆蛋白,其丰度与SDQ评分显著相关。与这些蛋白相关的最突出的富集途径包括免疫反应、凝血、神经发生和神经元变性。这项探索性研究揭示了与青少年SDQ评分相关的几种血浆蛋白的改变,这为开发新的易感性生物标志物开辟了一条新的途径,以提高对精神健康问题风险个体的早期识别。


图片来源:Nature mental health



样本情况概述

从西班牙WALNUTs研究子样本91名11-16岁青少年中获取外周血血浆样本并进行分析(如下表)。根据SDQ评分,将血浆样本分为低(SDQ = 0-14)组和高(SDQ = 15-25)组。血浆样品采用液相色谱-串联质谱法进行分析,并研究SDQ score与蛋白质丰度之间的线性关系。为了表征与鉴定蛋白相关的生物学过程和途径,使用与SDQ评分相关的显著不同丰度的蛋白进行进一步的生物信息学数据分析。


样本特征。图片来源:Nature mental health



蛋白质识别

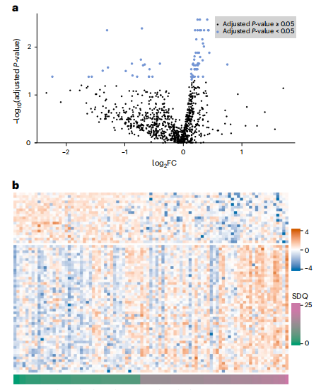
利用基于质谱的蛋白质组学,作者成功地鉴定了WALNUTs血浆样品中的983种蛋白质(在至少80%的样品中检测到)。这些蛋白质可用于后续分析。分析结果显示,67个蛋白与SDQ评分呈线性关系,其中48个与SDQ评分呈正相关,19个与SDQ评分呈负相关。所有显著改变的蛋白质被用于创建热图(下图b),该热图显示了蛋白质丰度(z分数)与SDQ评分的关系。


蛋白质组学分析中显著改变的蛋白质。

图片来源:Nature mental health



富集的通路和生物过程

使用STRING数据库对研究中发现的差异富集蛋白进行聚类分析。聚类分析得到三组蛋白,如下图a所示。簇1包含上调和下调蛋白,参与神经元生长、突触功能、胶质细胞迁移和胆固醇运输。第二簇只含有上调蛋白,主要参与补体和凝血级联反应。簇3包含3个与嗅觉系统相关的下调蛋白和3个与蛋白质降解相关的上调蛋白。


还使用Reactome对富集通路进行了分析。富集的通路与免疫系统、凝血、补体级联和翻译后蛋白修饰有关(下图b)。总共有13条通路在通路分析中显著富集。IPA信号通路分析显示,与Reactome分析一样,典型通路与免疫反应、凝血、补体级联和信号传导相关。


富集的生物过程和通路。图片来源:Nature mental health



预测模型生成

相对大样本量使得采用现代策略来确定低和高SDQ评分组的潜在预测性生物标志物成为可能。一种新颖的QLattice算法用于创建包含预测性生物标志物的模型,该模型可以最好地区分SDQ分数低和高的两组。使用五重交叉验证方案创建了五个不同的模型,(下表3)共包含11种蛋白质。比如第一个模型包含三个这样的蛋白:β淀粉样蛋白前体样蛋白1 (APLP1) (P51693),钙/钙调蛋白依赖蛋白激酶ll β (CAMK2B) (Q13554/Q13555)和Reticulon 4 (RTN4;Q9NQC3),AUC为0.95。模型中存在的蛋白质可以作为潜在的生物标志物进一步研究。


QLattice生成的拥有最低BIC值的预测模型。

图片来源:Nature mental health



潜在的机理

凝血和免疫反应,包括补体级联反应,是与SDQ评分显著相关的蛋白质中最富集的途径。过去的研究也显示了补体和凝血级联的早期变化与青少年精神病风险增加之间的联系。免疫反应和凝血的变化也被报道在SCZ, MDD和双相情感障碍患者血液蛋白质组学研究。一些补体成分,如C6、C1S和CFI在高危精神病青少年和首发SCZ患者中发生改变。这些结果均说明,凝血和补体级联在青少年心理健康问题的易感性和发展中的早期变化。


APLPl是一种主要存在于脑组织中的蛋白,可能是精神疾病中认知障碍和神经发育改变的标志。。本研究发现APLP1和SDQscore之间存在显著的负相关。RTN4和CAMK2B——已被报道与神经元发育和神经可塑性有关。CAMK2B与SDQ评分呈正相关,它是一种与树突棘和突触形成、神经元可塑性和骨骼肌肌浆网钙转运调节有关的蛋白质。RTN4,它与SDQ评分呈负相关,参与维持内质网膜管的完整性。RTN4的损伤与神经退行性变有关。第四个与中枢神经系统相关的蛋白是Cadherin 11 (P55287),在树突形成和突触发生过程中,该蛋白在多个脑区富集。



总结与讨论

在这项探索性研究中,作者确定了与SDQ评分相关的基于蛋白质的易感性生物标志物候选物。在参与免疫反应、凝血和止血、神经元变性和神经发生的蛋白质中发现了显著的改变。进一步的研究需要在更大的队列中确认和验证这些候选生物标志物,以及随访数据和研究来评估这些生物标志物是否与临床状态转变和精神障碍的风险相关。


作为本研究的主要限制,样品数量相对于鉴定的蛋白质较少。此外,隔夜禁食样本更适合蛋白质组学分析,因为食物摄入会影响血液中的蛋白质组成和浓度。目前研究中使用的血浆样本是非空腹样本,因为与实施WALNUTs研究有关的实际和伦理问题,血液样本是在下午从学校的青少年中抽取的。


不过总的来说,这项研究为开发新的易感性生物标志物开辟了一条新的途径,以提高对精神健康问题风险个体的早期识别。

声明:
1、凡本网注明“来源:小桔灯网”的所有作品,均为本网合法拥有版权或有权使用的作品,转载需联系授权。
2、凡本网注明“来源:XXX(非小桔灯网)”的作品,均转载自其它媒体,转载目的在于传递更多信息,并不代表本网赞同其观点和对其真实性负责。其版权归原作者所有,如有侵权请联系删除。
3、所有再转载者需自行获得原作者授权并注明来源。

最新评论

关闭

官方推荐 上一条 /3 下一条

客服中心 搜索 洽谈合作
返回顶部