立即注册找回密码

QQ登录

只需一步,快速开始

微信登录

微信扫一扫,快速登录

搜索
小桔灯网 门户 资讯中心 市场观察 查看内容

卡脖子仅次于光刻机,谁才是百亿级黄金赛道的潜力股?

2023-8-18 15:46| 发布者: 沙糖桔| 查看: 2795| 评论: 1|原作者: 高禾投资研究中心医健行业组

摘要: 质谱仪“卡脖子”的地位仅次于“光刻机”,估计很多人都想不到!!!


2016 年,在通过出口许可证方式实现的美国对中国出口商品中,“用于制造半导体器件或材料的设备”、“压力传感器”、“化学制造设备”与“质谱仪”等产品位居前四名。如后续美国对我国高科技出口管制措施进一步升级,我国从美国进口质谱仪产品尤其是高端质谱仪产品将会受到较大影响。

也即,质谱仪“卡脖子”的地位仅次于“光刻机”,估计很多人都想不到!!!

实际上,2021 年,全球质谱仪市场规模达77 亿美元,2018-2026 年全球质谱仪市场规模年均复合增长率将达7.70%,至2026 年全球市场将增至112 亿美元,且在下游应用领域需求的拉动下,全球质谱仪市场将持续稳健增长。

目前,全球质谱仪市场主要被国际行业巨头占据,全球质谱仪市场的主要参与者为沃特世、丹纳赫、布鲁克、安捷伦、赛默飞、生物梅里埃、岛津等公司,大约占据全球了 90%的市场份额。

质谱仪面临着极大的产业链断供的压力,而这一行业又有哪些核心玩家?

一二级市场又有哪些公司备受资本的关注呢?

一、质谱仪行业的基本概念

质谱仪是通过测量带电粒子的质量进而对物质进行定性和定量分析的高端分析仪器。通俗来讲质谱仪属于一种“灵敏度极高的天平”,可以直接称量物质的原子量、分子量,质谱仪主要结构如下图所示:

来源:禾信仪器招股书、高禾投资研究中心

质谱技术具有高灵敏度、高分辨率、分析速度快等优势,融合电子离子光学、物理化学等学科,涉及精密电子、精密机械、真空、软件、自动控制等技术,在医疗健康、食品安全、环境监测、工业过程分析等领域具有不可替代的作用和举足轻重的地位。

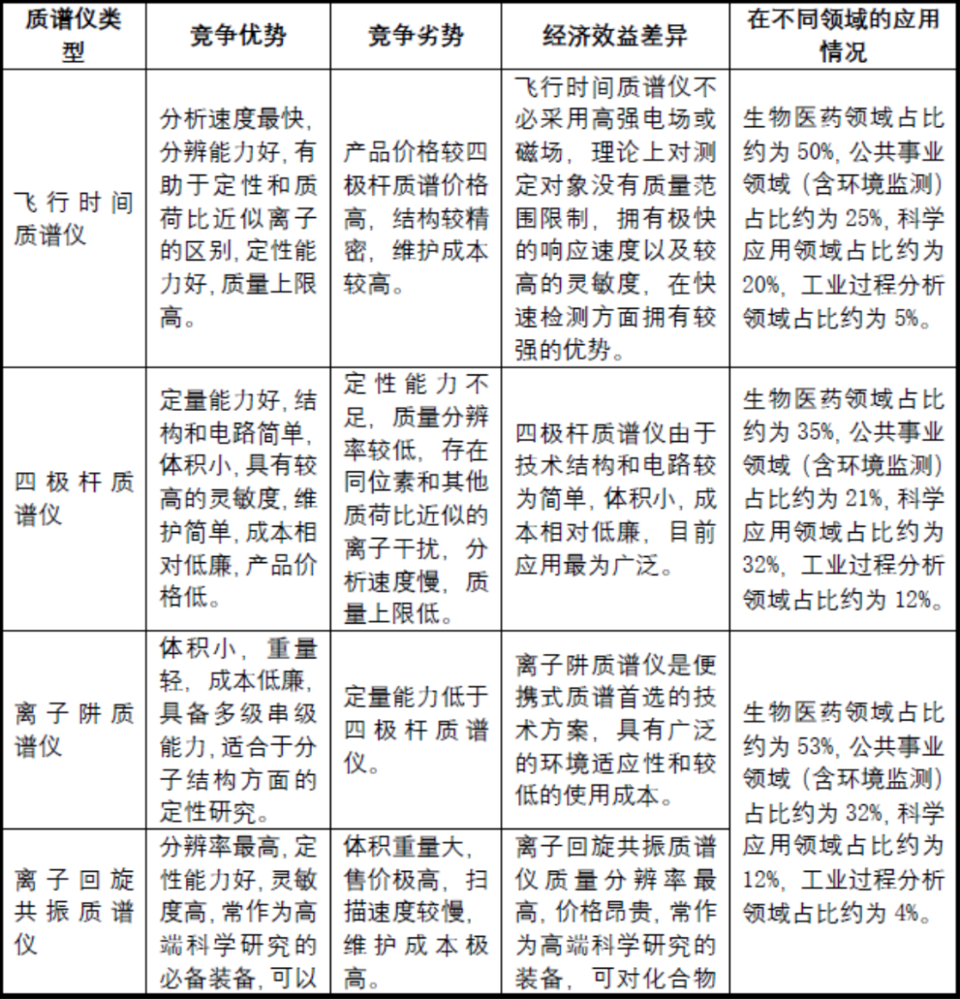
根据《质谱仪通用规范》(标准号:GB/T33864-2017),质谱仪根据核心部件质量分析器的不同,可以分为飞行时间质谱仪、四极杆质谱仪、离子阱质谱仪、离子回旋共振质谱仪、磁质谱仪等类型。各类型质谱仪的对比情况如下:

来源:SDI 、高禾投资研究中心

质谱仪定性可进行化合物结构的确定,定量可检测化合物的组成,是目前物质鉴定最有力的科学仪器之一。中国工程院院士谭久彬在《建设世界仪器强国的使命与任务》一文中指出:建设世界科技强国,首先必须建设世界仪器强国。截至 2017 年,诺贝尔物理学奖、化学奖、生理学或医学奖获奖项目总数为 371 项,获奖总人数为 594 人;直接因测量科学研究成果或直接发明新原理仪器而获奖的 项目总数为 42 项(占 11.30%),总人数为 64 人(占 10.80%),如电子显微镜、 质谱仪、CT 断层扫描仪、扫描隧道显微镜、超分辨荧光显微镜、冷冻电镜、激光干涉仪等;同时,72%的物理学奖、81%的化学奖、95%的生理学或医学奖都是借助于相关尖端仪器完成的。

二、质谱仪行业的蛋糕有多大?

近年来,随着世界各国对生命科学研究、环境保护领域的政府投入不断加大,对医疗健康的研发投入不断提升,以及人们对食品安全问题的日益关注,对复杂物质的精确分析需求日益增长。由于质谱技术具有直接测量物质的基本化学属性,以及高分辨、高灵敏、高通量和高准确度的特性,各类质谱仪在医疗健康、食品安全、环境监测、工业过程分析等领域拥有广阔的市场前景。 

(1)全球质谱仪市场发展概况及未来发展趋势

进入 21 世纪以来,许多西方发达国家纷纷制订发展计划并加大扶持力度,力图占据质谱技术领域的领先地位。

美国能源部于 2003 年发布了《未来二十年重大科学装备计划》,作为全球首个宽范围、跨学科的科学装备计划,该计划为重大科学仪器设备、设施和装备提供了战略框架和发展思路,并为后续政策与资助决策提供指导方针。美国主要通过国家科学基金会和美国国立卫生研究院基金扶持各大公司对科学仪器的研发,国家科学基金会为大型科研仪器设备的建造和购置设立了大型科研设备及设施专项资金账户,给予稳定资金支持。此外,美国政府对分析仪器产业实施各种间接的行业扶持政策,鼓励各大仪器公司与大学合作,不断加大研发投入力度。

日本于 2002 年制订了高精密科学仪器振兴计划,将科学仪器创新作为国家发展战略,并从 2004 年起重点投入研发世界尖端分析计算测量仪器。同时,日本政府规定,购买国产仪器可享受免税优惠,以此支持重大科学仪器发展。

近年来,全球质谱仪市场规模高速增长。由于其高灵敏度等显著优势,质谱分析已广泛应用于医疗健康和药物分析等领域,因此质谱仪的需求量迅速增长。根据观研天下的统计数据,2021 年,全球质谱仪市场规模达77 亿美元,2018-2026 年全球质谱仪市场规模年均复合增长率将达7.70%,至2026 年全球市场将增至112 亿美元,且在下游应用领域需求的拉动下,全球质谱仪市场将持续稳健增长。

来源:观研天下、开源证券和高禾投资研究中心

根据 SDI 统计,目前,全球质谱仪市场主要被国际行业巨头占据,全球质谱仪市场的主要参与者为沃特世、丹纳赫、布鲁克、安捷伦、赛默飞、生物梅里埃、岛津等公司,大约占据全球了 90%的市场份额。从全球市场来看,目前质谱仪的销售主要集中于欧美地区,其中北美地区占据了全球质谱仪市场的主导地位,美国是全球最大的质谱仪销售市场,英国、法国、德国占据了欧洲地区质谱仪市场的主要份额。未来随着中国、印度等亚洲国家经济的不断发展,亚洲各国对高端质谱仪的需求也会不断提高,预计亚洲在未来会成为全球质谱仪市场中增速最快的地区,而中国预计将成为亚洲地区增长最快的质谱仪应用市场。

(2)国内质谱仪市场发展概况及未来发展趋势

  ① 国内质谱仪行业现状

目前,我国在质谱仪领域的研发、产业化及应用技术水平均落后于西方发达国家,国内高端质谱仪市场长期被国际行业巨头垄断。国内掌握质谱仪所涉及的原理、模拟、计算、设计、工程化、工艺化、生产、应用开发及维护等各环节专业技术的专业类公司较少。

根据国际结算银行统计,2016 年,在通过出口许可证方式实现的美国对中国出口商品中,“用于制造半导体器件或材料的设备”、“压力传感器”、“化学制造设备”与“质谱仪”等产品位居前四名。如后续美国对我国高科技出口管制措施进一步升级,我国从美国进口质谱仪产品尤其是高端质谱仪产品将会受到较大影响。

也即,质谱仪“卡脖子”的地位仅次于“光刻机”,估计很多人都想不到!!!

随着质谱分析市场需求的急剧增长,我国质谱仪市场也呈现快速增长态势。数据显示, 2021 年我国质谱仪市场规模160.3 亿元,约占全球市场的30%左右。2022 年预计进一步上升至170 亿元左右。2015 年至2021 年中国质谱仪市场CAGR 达15.49%,高于全球水平,预计未来十年中国质谱仪市场规模仍将不断扩大。

来源:观研报告网、智研咨询、开源证券和高禾投资研究中心

目前我国质谱仪仍以进口为主,从数量角度看,2018 年到2023 年5 月,我国质谱仪的进口数量总体呈现增长趋势。具体而言,2019 年进口数量达到26844 台,2020 年下降至13972 台,但在2021 年和2022 年又分别上升至15469 台和16492 台。而在2023 年的前5 月,进口数量达到6976 台。在不同类型的质谱仪中,集成电路生产用氦质谱检漏台和质谱联用仪的进口数量相对较稳定,而其他质谱仪的进口数量波动较大。

从金额角度看,2018 年到2023 年5 月,我国质谱仪的进口金额总体呈现波动上升的趋势。进口金额在2018 年达到95.51 亿元,随后在2019 年和2020 年略有下降,分别为91.02 亿元和105.30 亿元。然而,进口金额在2021 年和2022 年再次上升,分别达到104.49 亿元和118.37 亿元。到2023 年的前5 月,进口金额达到53.90 亿元。质谱联用仪的进口金额始终占据较大比例,而集成电路生产用氦质谱检漏台和其他质谱仪的进口金额相对较低。

从同比增长率看,整体质谱仪的进口同比增长率在2019 年出现负增长(-5%),而2020 年和2021 年分别增长16%和下滑1%。进口金额在2022 年再次增长13%。分类型看,质谱联用仪的同比增长率在不同年份间波动,但整体保持较为稳定的增长。其他质谱仪的同比增长率在2019 年和2020 年分别为-6%和10%,在2021 年和2022 年分别为2%和5%。集成电路生产用氦质谱检漏台2021 年和2022 年分别增长68%和下滑5%。

② 国内质谱仪行业发展历史成因

受历史原因影响,我国质谱仪与世界先进产品约有20 年的发展差距:

我国质谱仪行业起步较晚,受到早期基础学科薄弱,国内工业体系不够完备等因素影响,目前国内质谱在研发、产业化和应用技术领域落后于西方发达国家。集中体现在核心零部技术、产品体系和布局以及品牌影响力的三方面:

1、核心零件技术

我国科研基础较弱,技术落后于世界:质谱仪具有快、微、精、稳的特点。需要对离子实现纳秒级的分离和检测、对最小电信号的识别、上百个零部件加工精度同时达到微米几倍、几十个电源稳定度同时达到万分之一的水平、技术难度极大。我国在质谱仪在测试精度,进样速度、检测速度和使用稳定程度均落后于世界。国内掌握质谱仪所涉及的原理、模拟、计算、设计、工程化、工艺化、生产、应用开发及维护等各环节专业技术的专业类公司较少,主要由于发展方面面临着多重挑战,1)产学研用合作层面,国外高端仪器研发大多是企业和知名大学合作。工程师长期跟踪科学家的科研过程并持续对接开发,持续周期较长。2)国内相较国外研发起步晚,基础研究薄弱,开发多为购机拆解,跟随仿造世界先进设备逆向开发的模式。对于基础的数学和物理理论基础研究较国外有一定差距。3)缺乏研制人才,国内在研发中能起到关键性作用,解决技术难点的研发人员稀少,企业研发困难。4)国外专利技术的封锁限制。根据《1997-2016 年专利分析全球质谱仪技术创新现状和趋势》的数据,我国质谱仪专利申请总数虽然位居世界第三,但涉及核心技术专利与发达国家相比处于劣势。

离子源和检测器作为核心零件技术壁垒最高:在禾信仪器招股书中披露我国质谱仪多采用高端通用设备外采,核心零部件自产自研的模式,一方面高端零部件(例如真空系统分子泵,进样系统等)市面上供应商众多,竞争充分,外采可以节省自身研发费用;而核心部件离子源和检测器决定了检测物质类型的丰富程度以及检测精度。我国在中低端设备领域基本实现自产自研,而高端技术仍然被外国企业掌控,例如静电场轨道阱技术(Orbitrap)是赛默飞的独家专利,并推出了相应商品化的高分辨质谱仪,目前Orbitrap 几乎成为轨道阱质谱的代名词,在市场上有一定垄断的态势。我国企业正积极研发离子源与分析器相关技术,缩小国内外差距,例如禾信仪器2018 年自研取得MALDI 的专利技术,将技术差距缩短到30 年内。

2、产品体系和布局

国外巨头产品布局广泛,重视生物医药领域,在华营收占比高:与国际巨头企业相比,国内企业发展布局不平衡,主要集中在环境监测领域,主要系环境监测领域设备技术要求相对较低,研制成功率较大,国内过去环保政策愈加严格,行业较为景气。而世界龙头企业产品体系布局广泛,深度布局高毛利,高技术含量的生命科学与医疗诊断领域。作为全球最活跃的新兴市场,中国市场对整个科学仪器的影响力逐渐攀升,在华营收成为跨国企业全球业绩重要的一环。赛默飞、丹纳赫、安捷伦、岛津等国外龙头企业在华收入体量数十亿到上百亿人民币,研发与服务逐渐趋于本土化。相比之下国内企业收入规模仍在亿元级别。

新品发布主力来源于进口品牌:2022 年质谱仪新品陆续推出,几大巨头占据绝对数量优势,布鲁克在高分辨质谱板块持续发力,推出timsTOF HT 系统,安捷伦推出三款三重四级质谱,一款单四级质谱,核心技术创新使用来Hydro 惰性离子源,不会对分析结果造成影响,沃特世推出了两款质谱仪,在检测灵敏度和体积上都进行了大幅度优化,赛默飞推出两款搭载Nevervent 技术的GCMS,可以不中断实验室运行效率的情况下更换色谱柱。国产厂商方面华普科仪与巨头SCIEX 签订了战略合作协议,在四月份推出了HPMS-TQ 质谱仪,聚光科技的全资子公司吉天仪器推出了单四级杆GCMS。

3、品牌影响力

国产品牌影响力较小,获得客户认同还需一定时间:由于国外龙头长期处于市场垄断地位,高校、科研单位等机构在进行尖端前沿研究时会优先采用进口大牌仪器进行背书,同时大型跨国企业不断在市场上推行新的标准,巩固自己的垄断地位。因此即使国内质谱仪技术有所提高,品牌影响力的与客户认同的建立还需要一定时间。在《质谱仪技术进展、自主创新研发和开放使用现状》中指出2020 年高校、科研院所和企业购置质谱仪和相关设备共支出114.6 亿元,其中进口质谱仪占比92%,国产占比仅8%。

高端质谱仪依赖进口,美国成为我国质谱仪最大进口市场:从国内进口来源地分布来看,美国、新加坡、德国、日本是我国质谱仪进口数量靠前的国家。2020 年从美国进口质谱仪4538 台,占比31.5%,位居第一;从新加坡、德国日本分别进口3879 台、1980 台与1755 台,分别占比26.9%、13.8%与12.2%。

2026 年国内市场可达235 亿元,国产替代趋势明显:我国近年来质谱仪市场不断扩大。根据智研咨询统计,2021 年我国质谱仪市场规模约160.3 亿元,约占全球总规模的三分之一。根据我们预测,按照国际质谱仪市场7.7%增速保守估计,2026 年中国质谱仪规模将达到约230 亿元。近年来伴随着国内厂商技术不断追赶、中美贸易的摩擦带来高端设备进口影响与国内政策的支持,进口依赖度从2017 年的84.47%下降到2021 年的73.36%。国内质谱仪行业逐渐摆脱历史影响,国产替代加速。

③ 国内质谱仪行业市场前景

为促进高端科学仪器实现技术突破和产业化,中央财政设立国家重大科学仪器设备开发专项资金,专项实施以需求为牵引,以应用为导向,推进政产学研用结合,主要用于支持重大科学仪器设备的开发,以提高我国科学仪器设备的自主创新能力和自我装备水平,支撑科技创新,服务经济建设和社会发展。从发展趋势上看,我国仪器科学与技术的自主创新能力在不断增强,追赶速度在加快,差距在逐渐缩小。

根据工信部发布的《产业关键共性技术发展指南》,将“质谱分析检测技术”明确列为具有应用基础性、关联性、系统性、开放性等特点的产业关键共性技术,优先发展。根据国外成熟的质谱仪市场发展趋势,随着我国经济的不断发展,质谱仪因其高特异性、高灵敏度的优势将会不断得到市场认可,应用领域涉及经济社会各个环节,其作为采集信息的重要源头,对其他产业的发展具有巨大的带动作用,在各大检测领域都将会有更加广泛地应用。

三、质谱仪行业的核心玩家有哪些?

质谱仪产品属于高端分析仪器的一种,国际分析仪器行业巨头主要包括沃特世、丹纳赫、布鲁克、安捷伦、赛默飞、岛津等,其分析仪器种类众多,基本涵盖目前市场常见的各类光谱仪、色谱仪、质谱仪等产品。国内以分析仪器为主营业务的上市公司主要有天瑞仪器、聚光科技、钢研纳克、三德科技等。此外,国内涉及分析仪器研发、生产和销售的非上市公司主要有上海舜宇恒平科学仪器有限公司、北京东西分析仪器有限公司、北京普析通用仪器有限责任公司等。

在环境监测质谱仪应用领域,国际上有赛默飞、奥地利 IONICON 公司、英国 MARKES 公司、美国 TSI 公司等参与,国内主要有天瑞仪器、聚光科技、雪迪龙等公司参与其中。在医疗微生物质谱仪检测领域,国际上有布鲁克、生物梅里埃等已深度参与,国内则有天瑞仪器、安图生物、融智生物、北京毅新博创生物科技有限公司等推出了质谱微生物鉴定相关产品。

来源:禾信仪器招股书和高禾投资研究中心

实际上,质谱仪国产化较低,国内厂商包括聚光科技、禾信仪器、莱伯泰科、天瑞仪器、钢研纳克等,产品主要集中在中低端市场,多应用于环境监测、食品安全、工业过程分析等领域,在临床医疗、实验室科研等对质谱技术要求较高的领域的高端产品相对较少,国产品牌仍存较大提升空间。

质谱仪在下游应用市场具有广泛的应用前景。根据SDI《2015-2020 全球分析仪器市场》的统计数据,2020 年全球质谱仪市场的需求主要分布在生命科学、食品/农业、环境监测和工业这四个领域,分别占据了42%、26%、24%和8%的市场份额。质谱仪以其高通量、高效率、低成本、高度专一性和灵敏性的优势而著称,在生物医药和临床检验领域具有明显的优势,因此成为未来主要的应用方向之一。据统计,2015 年至2020 年,在生命科学和食品农业领域的年均复合增长率(CAGR)均达到了8%。

2022 年,由于制药行业广泛采用质谱蛋白质测序用于药物发现和开发过程,根据Grand View Research 的数据,制药和生物技术公司部门占据了全球质谱终端市场43.98%的份额。对生物分子分析和药物成分分析日益增长的需求预计将进一步推动市场的增长。随着对生物制药研究的投资的增加,以及蛋白质组学领域的研发前景的发展,该领域预计将在未来几年有着较为可观的增长。

在当下的背景下,政策对临床质谱应用端和仪器端表现出了高度的关注度。同时,由于居民对医疗健康需求的增加以及体外诊断技术的不断升级迭代,临床质谱行业近年来出现了频繁的融资事件。豪思生物、佰辰医疗、凯莱谱和瑞莱谱等公司都成功获得了超过一亿元的融资额。从融资轮次、融资总额以及投资机构等方面来看,临床质谱在资本市场上仍然处于快速上升的阶段,成为当前生命科学领域备受关注的赛道之一。

从近期国内质谱仪制造商的投融资事件可以看出,国内质谱仪行业面临着较大的发展机遇。一级市场融资频繁,且大部分公司获得了数亿元的融资,表明投资者对质谱技术和应用的信心。而这些公司普遍聚焦于临床质谱应用,包括基因检测、体外辅助诊断和精准用药等领域。这些公司不仅致力于开发先进的质谱设备,还关注整体解决方案和辅助诊断产品的开发,致力于打造自主品牌和全面解决方案,推动质谱技术在临床领域的标准化、自动化和智能化。此外,这些公司也积极布局国内外市场,以满足不断增长的需求,推动质谱技术的广泛应用。

来源:仪器信息网、开源证券和高禾投资研究中心

声明:
1、凡本网注明“来源:小桔灯网”的所有作品,均为本网合法拥有版权或有权使用的作品,转载需联系授权。
2、凡本网注明“来源:XXX(非小桔灯网)”的作品,均转载自其它媒体,转载目的在于传递更多信息,并不代表本网赞同其观点和对其真实性负责。其版权归原作者所有,如有侵权请联系删除。
3、所有再转载者需自行获得原作者授权并注明来源。

刚表态过的朋友 (0 人)

发表评论

最新评论

引用 ll8848 2023-8-21 11:16
guochanjiayou

查看全部评论(1)

关闭

官方推荐 上一条 /3 下一条

客服中心 搜索 洽谈合作
返回顶部