8月1日,中国合格评定国家认可委员会(CNAS)发布通知,CNAS-CL02-A001:2023《医学实验室质量和能力认可准则的应用要求》和CNAS-EL-14:2023《医学实验室认可受理要求的说明》已完成修订工作,于2023年8月1日发布,2023年12月1日实施。
《医学实验室质量和能力认可准则的应用要求》2023版与2021版修订内容差异如下:



《医学实验室认可受理要求的说明》2023版与2021版修订内容差异如下:


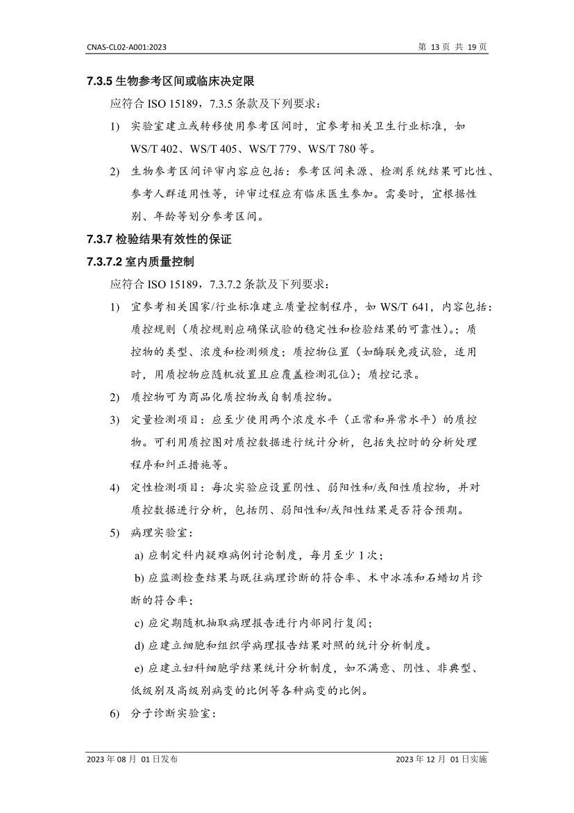
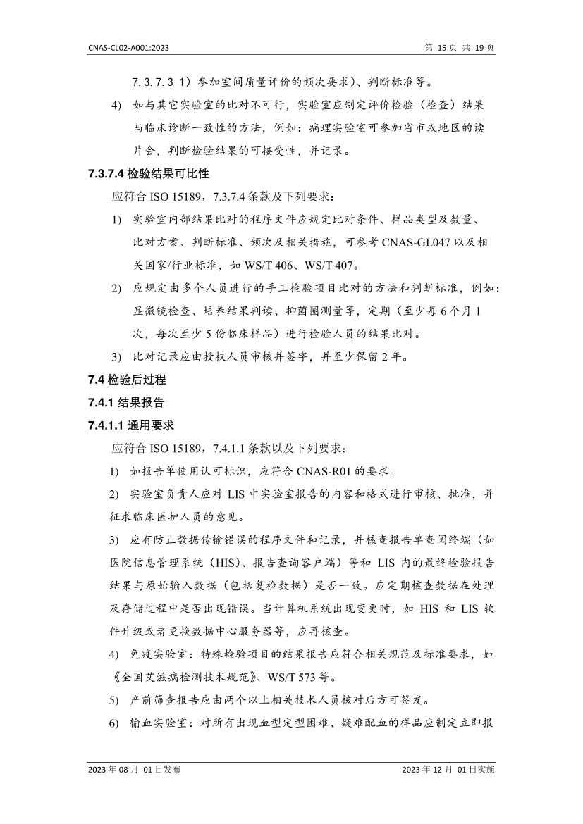
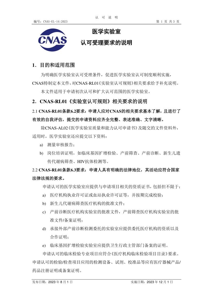
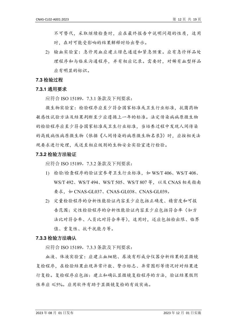
《医学实验室质量和能力认可准则的应用要求》原文
|
声明:
1、凡本网注明“来源:小桔灯网”的所有作品,均为本网合法拥有版权或有权使用的作品,转载需联系授权。
2、凡本网注明“来源:XXX(非小桔灯网)”的作品,均转载自其它媒体,转载目的在于传递更多信息,并不代表本网赞同其观点和对其真实性负责。其版权归原作者所有,如有侵权请联系删除。
3、所有再转载者需自行获得原作者授权并注明来源。