.前言生活中风险无处不在,大家对“股市有风险,投资需要谨慎” 耳熟能详,却又对风险一无所知,股市风险的危害和概率是多少无从深究。对医疗器械从业者而言,也是时时刻刻需要考虑风险,但IVD从业者对风险的认知却浅显表面,因为IVD相对高风险植入产品而言,产品本身风险程度较低,产品技术原理、工艺较为成熟,对风险管理的要求相对低,实践经验就少。风险管理相关的术语定义太多,看着很接近,难以理解和分辨。结合风险管理的流程图就会比较好理解。以下定义和图形引用自GB/T 42062-2022《医疗器械 风险管理对医疗器械的应用》、YY/T 1437 《风险管理对医疗器械的应用指南》第一组术语,均以H开头(危险Hazard; 危险情况Hazardous Situation; 伤害Harm)结合基于风险发生的事件序列进行理解,风险(RISK)是伤害发生的概率和该伤害严重程度的组合。

第二组术语,风险管理过程相关的术语,(风险分析risk analysis,风险估计risk estimation,风险评价risk evaluation,风险评估risk assessment,风险控制risk control,风险管理risk management),结合风险管理过程示意图理解。
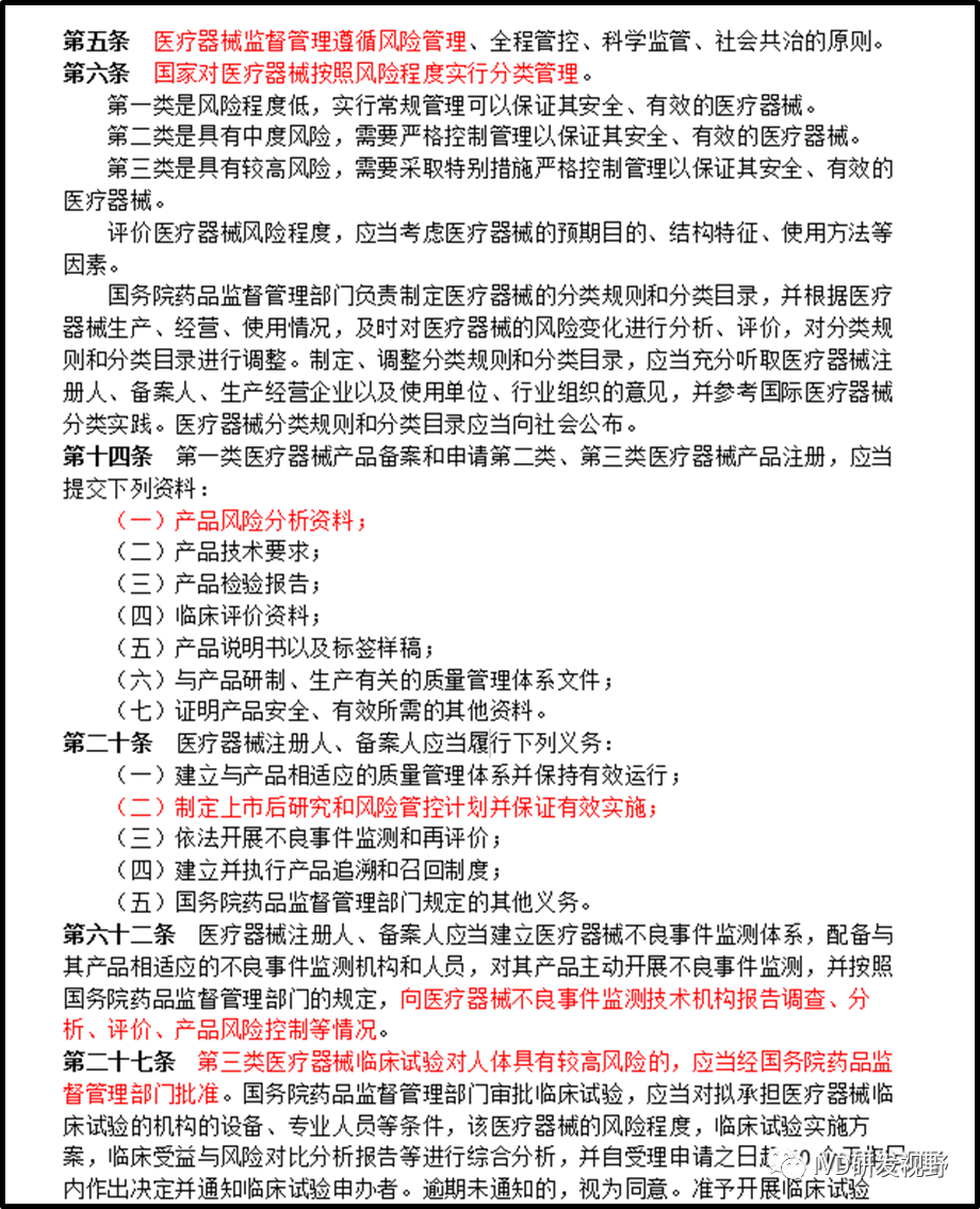
2.法规要求提到风险的医疗器械管理文件非常多,越是下层与风险密切相关的文件,风险要求越具体,如《医疗器械不良事件监测和再评价管理办法》,出现风险达51次。以下仅摘录《医疗器械监督管理条例》、《医疗器械生产监督管理办法》中提到的风险条款。2.1《医疗器械监督管理条例》提到风险共21处,主要在以下方面需要考虑风险,应用风险管理进行监管。 ③医疗器械注册或备案人应制定和实施上市后的风险管控计划,报告不良事件产品风险控制情况:④第三类医疗器械中临床高风险产品的临床试验需要审批:

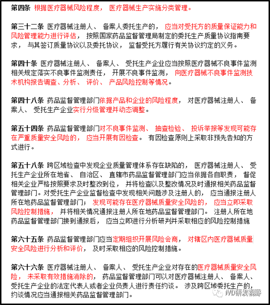
2.2《医疗器械生产监督管理办法》提到风险的有13处。 主要在以下方面考虑风险,①根据医疗器械产品和企业的风险程度进行分类、分级管理;②药品监督管理部门对存在质量安全风险的企业通过开展有因检查、风险会商、责任约谈等手段进行监管。
2.3《医疗器械生产质量管理规范》提到风险的有6处。 
3.国家飞检不符合项风险管理相关的国家飞检不符合项主要集中在以下几方面:一、设计开发控制程序未规定风险管理要求;二、设计开发过程或设计变更未进行风险分析、评价、控制;三、生产检验过程存在污染风险或是质量风险,但未进行风险分析和控制;四、未进行产品上市后的不良事件风险评价或定期风险评价;五、风险管理文件和记录缺失或不符合规定要求。其中设计变更未进行风险分析和生产检验过程存在质量风险两种情况不符合项最多。 一、设计开发控制程序未规定风险管理要求

二、设计开发过程或设计变更未进行风险分析、评价、控制。 
三、生产检验过程存在污染风险或是质量风险,但未进行风险分析和控制。 
四、未进行产品上市后的不良事件风险评价或定期风险评价。 
五、风险管理文件和记录缺失或不符合规定要求。 
4.风险管理实施方法4.1制定风险管理计划。风险管理计划不是常规理解的时间计划,而是主要规定两方面内容,一是在产品设计开发过程及产品上市后涉及的风险管理工作;二是风险可接受性准则。设计开发过程中的风险管理输出。 | 风险管理输出 | 设计策划阶段 | • 风险管理计划 | 设计开发阶段 | • 系统的风险分析 (危害识别) • 系统的风险评价 • 产品和生产过程的风险评估 | 设计验证 | • 风险控制 • 综合剩余风险评价 | 设计确认 | • 风险管理报告 | 产品上市 | • 生产和生产后风险管理 • 修订后的风险管理报告 | 风险可接受性准则,一个典型的方法是使用N× M矩阵来描述与每一危险情况相关的伤害严重度和发生概率,常见的是3× 3风险矩阵和5× 5风险矩阵,对于作出适当的决策,三个层级的矩阵不满足需求时用5× 5风险矩阵,不要求矩阵是均衡的,如4× 5矩阵可能适用于一个给定的应用。表1 五级定性严重度层级示例 通用术语 | 可能的描述 | 灾难性的/致命的 | 导至死亡 | 危重的 | 导至永久缺陷或不可逆损伤 | 严重的/重大的 | 导至需要医疗或外科手术干预的损伤或缺陷 | 轻度的 | 导至不需要医疗或外科手术干预的暂时的损伤或缺陷 | 可忽略的 | 导至不便或暂时性不适 |
表2 半定量概率层级示例 通用术语 | 概率范围示例 | 经常 | 1 / 100 | 有时 | 1 / 1,000 | 偶然 | 1 / 10,000 | 很少 | 1 / 100,000 | 非常少 | 1 / 1,000,000 |
表3 半定量 5× 5 风险矩阵示例 
4.2进行风险分析。风险管理过程的核心环节。风险分析的方法多种多样,常见的有以下几种。 B.2 初始危险分析(PHA) B.3 故障树分析(FTA) B.4 事件树分析(ETA) B.5 失效模式和效应分析(FMEA) B.6 危险和可操作性研究(HAZOP) B.7 危险分析和关键控制点(HACCP) 4.3进行风险评价。将已估计的风险和给定的风险准则进行比较,以确定风险可接受性的过程。 4.4进行风险控制。进行风险控制,做出决策并实施措施,以便降低风险或将风险维持在规定水平的过程。 4.5形成风险管理报告。将以上过程,综合剩余风险评价(多数情况用不上),风险管理评审(可以整合入设计开发评审)、生产和生产后信息一起汇总,形成风险管理报告。 5.结语风险管理的核心是风险分析和风险控制,风险控制的核心是要考虑是否会引入新的风险。儿童绘本《有个老婆婆吞了一只苍蝇》就是风险控制时未考虑引入的新风险的反面教材。
|