立即注册找回密码

QQ登录

只需一步,快速开始

微信登录

微信扫一扫,快速登录

搜索
小桔灯网 门户 资讯中心 检验前沿 查看内容

灵敏、无创!郭红艳/李默团队基于子宫液代谢组分析,开发卵巢癌早期诊断新方法 ... ...

2023-6-20 13:54| 编辑: mango524| 查看: 2448| 评论: 0|来源: 先进诊断

摘要: 共检测到1,213种不同类型的代谢物,并筛选7种代谢物建立了一个可以用于OC早期检测的panel。

卵巢癌症(OC)是妇科恶性肿瘤死亡的主要原因,全球每年新增病例超过30万例。其中,上皮性OC(EOC)约占总OC人群的90%,是该疾病最常见的类型,也被认为是最具侵袭性的肿瘤之一。由于缺乏特定的早期临床症状及检测方法,大多数EOC患者在确诊时已是晚期,5年生存率不到30%。癌症抗原125(CA125)和人附睾蛋白4(HE4)血液检测等是常用的OC检测方法,但其敏感性和特异性有限,无法满足早期诊断需求。目前亟需探索准确、实用的OC早期检测策略。

最新研究表明,基于循环肿瘤DNA和外泌体的液体活检方法提高了卵巢癌治疗效果,但这些方法仍存在局限。与全身血液循环相比,子宫液能反映邻近器官的状态,受腹部内脏等干扰较小,并具有来自卵巢和输卵管的脱落细胞和分泌因子。此外,癌细胞也将在盆腔微环境中代谢变化和重新编程。因此,子宫液能提供更多OC早期发病的线索。

近日,北京大学第三医院郭红艳/李默团队在Cell Reports Medicine上发表了题为“Profiling the metabolome of uterine fluid for early detection of ovarian cancer”的文章。研究团队通过对219名妇科患者的子宫液进行非靶向代谢组学分析,共检测到1,213种不同类型的代谢物,并筛选7种代谢物建立了一个可以用于OC早期检测的panel。该研究不仅揭示了OC患者子宫液的代谢特征,并为OC的早期诊断建立了一种灵敏、无创的方法。

图片

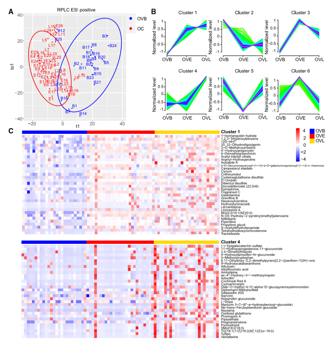
为表征OC患者,特别是EOC患者子宫液的代谢组学模式,研究团队在2018年-2022年期间共招募了219名患者,包含良性妇科疾病(OVB)患者、早期OC(OVE)患者,晚期OC(OVL)患者和子宫内膜癌(UCEC)患者。其中96名患者作为训练集、123名患者作为验证集(图1A)。

研究人员对所有患者的子宫液进行了非靶向代谢组学分析,在子宫液样本中共检测到1,213种属于多种类型分子的代谢物。在RPLC电喷雾电离(ESI)阳性模式和HILIC ESI阴性模式下,有机酸是含量最高的化合物,而在RPLC ESI阴性模式下,脂质含量最高(图1B)。

训练集中四组患者(OVE、OVL、OVB和UCEC)的分布模式如图1C所示。研究团队计算了能够普遍检测到或仅在个别组中检测到的代谢物数量。结果显示,共有724种代谢物在所有组中普遍检测到,但每个组中存在一系列独有的化合物,这表明不同妇科疾病患者的子宫腔微环境具有不同的代谢特征

图片

图1. 妇科患者子宫液的代谢特征。

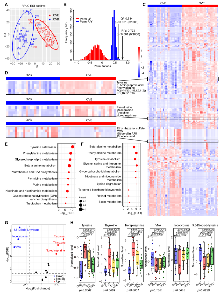
研究团队比较了OVE组和OVB组的代谢状况(图2)。与OVB相比,OVE中174种代谢产物水平升高(如酪氨酸、苯丙氨酸和去甲肾上腺素等),124种代谢产物水平降低(如香草扁桃酸、赤霉素A75等)

研究团队还比较了OVE组和UCEC组的代谢途径。与UCEC相比,酪氨酸分解代谢、苯丙氨酸和β-丙氨酸代谢是OVE中变化最显著的代谢途径。同时,分析了参与酪氨酸分解代谢途径的所有分子,发现酪氨酸分解代谢与OC的发生密切相关,可通过这种代谢扰动区分OC和UCEC

图片
图2. 早期OC诊断的生物标志物筛选。

为探索OC发育过程中的整体代谢变化,研究团队将OVE组和OVL组合并为OC组,并比较了OC和OVB之间的代谢图谱(图3)。结果显示,OC组和OVB组共有331种代谢物存在显著差异

进一步,研究团队检测了肿瘤发展过程中的代谢变化,发现代谢产物被分为6种不同类型的簇,其中一部分表现出规律的变化。簇1中的73种代谢产物从正常阶段到早期急剧增加,从早期到晚期缓慢增加;簇2中的代谢物水平从正常阶段显著下降到早期阶段,并在早期和晚期之间保持相对稳定。这些结果表明,在OC的形成过程中,子宫液中一系列代谢物的水平有规律地发生变化

图片

图3.  OC发育过程中的代谢变化。来源:Cell Heliyon

根据不同妇科患者子宫液的代谢特征,研究人员构建了一个由香草扁桃酸、去甲肾上腺素、苯丙氨酸、β-丙氨酸、酪氨酸、12-S-羟基-5,8,10-十七碳三烯酸和海茴香烯炔二醇等7种代谢物组成的panel,以有效检测早期OC(图4)。

与已有方法相比,7种代谢物panel在鉴别OVE患者和OVB患者方面显示更高的诊断价值,并在临床决策方面更具优势。经验证,该panel在训练和验证集中成功区分了OVE和UCEC患者。综上所述,利用子宫液的7种代谢产物,研究团队构建了一个敏感、准确的OC早期诊断模型。

图片
图4. 用于OC早期诊断的七种代谢产物组合。

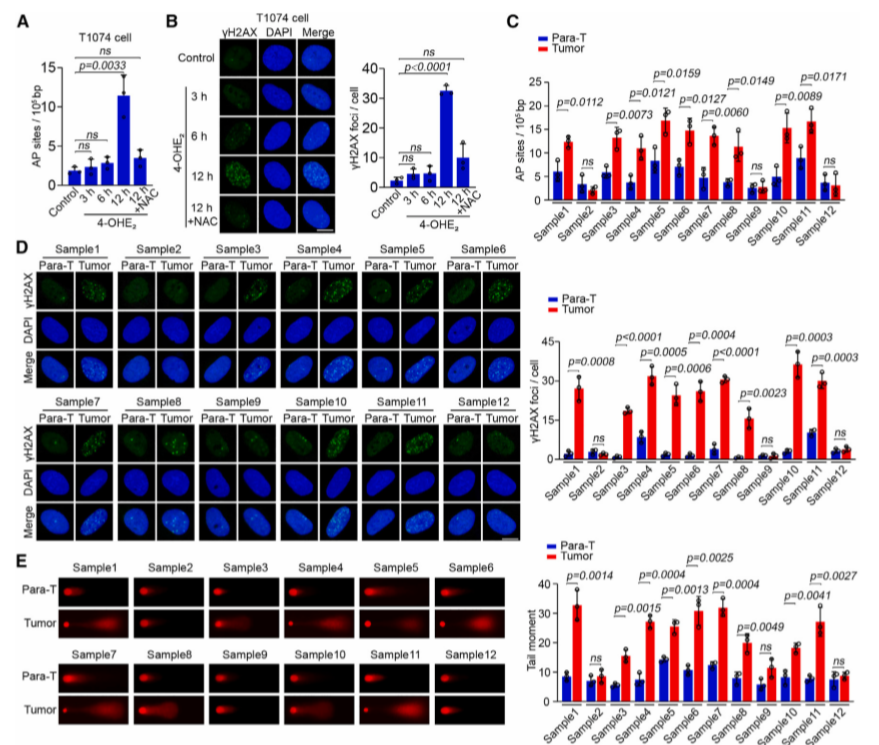
研究团队在大多数OVE肿瘤中观察到去甲肾上腺素增加和香草扁桃酸减少,这种现象与4-羟基雌二醇有关,因其对去甲肾上腺素、儿茶酚-O-甲基转移酶(COMT)的结合亲和力不同而引起(图5)。进一步探究发现,4-羟基雌二醇诱导的DNA损伤会导至整个基因组的全局不稳定,因而可能导至肿瘤的发生

图片
图5. 4-羟基雌二醇对基因组稳定性的影响。

综上所述,研究团队表征了不同类型妇科患者的子宫液代谢物,并提出了用于OC早期诊断的有效生物标志物集,构建了7种代谢物panel。该panelAUC值为0.957,其成功区分了验证集中的大多数早期OC患者,性能优于现有方法。该研究为OC的早期诊断提供了准确而灵敏的检测策略,并提示子宫液可作为检测OC发生过程中异常变化更好的样本。

来源:测序中国   作者:九生
参考文献:
Wang P, Ma J, Li W, et al. Profiling the metabolome of uterine fluid for early detection of ovarian cancer [published online ahead of print, 2023 May 24]. Cell Rep Med. 2023;101061. doi:10.1016/j.xcrm.2023.101061
声明:
1、凡本网注明“来源:小桔灯网”的所有作品,均为本网合法拥有版权或有权使用的作品,转载需联系授权。
2、凡本网注明“来源:XXX(非小桔灯网)”的作品,均转载自其它媒体,转载目的在于传递更多信息,并不代表本网赞同其观点和对其真实性负责。其版权归原作者所有,如有侵权请联系删除。
3、所有再转载者需自行获得原作者授权并注明来源。

最新评论

关闭

官方推荐 上一条 /3 下一条

客服中心 搜索 洽谈合作
返回顶部