立即注册找回密码

QQ登录

只需一步,快速开始

微信登录

微信扫一扫,快速登录

搜索
小桔灯网 门户 资讯中心 国内新闻 查看内容

重磅!辅助生殖正式进入医保!

2023-6-20 13:38| 发布者: mango524| 查看: 2958| 评论: 0|来源: IVD工具人

摘要: 自7月1号起,16项治疗性辅助生殖技术项目纳入北京市基本医保

2023年6月15日,北京市医保局发布通知,自7月1号起,16项治疗性辅助生殖技术项目纳入北京市基本医保,按医保甲类纳入门诊报销。项目包含促排卵检查、采卵、人工授精、胚胎移植术等。

根据官方解读,16项治疗性辅助生殖技术项目(见文末)按医保甲类纳入门诊报销,且住院不报销,只限门诊报销


据悉,北京市具有辅助生殖技术资质的医疗机构共18家。其中,北京协和医院、北京大学第一医院、北京大学人民医院等16家为医保定点医疗机构(见下图),可享医保基金报销。其余非医保定点医院的辅助生殖项目,医保基金不予支付。



此前,国家医保局曾在提案答复中称,将逐步把适宜的分娩镇痛和辅助生殖技术项目纳入医保支付范围


不过,因为辅助生殖项目费用高昂,大部分地区都采取的是给予补贴的政策。北京是少数且首个直接将辅助生殖纳入医保的地区,去年2月北京医保局就曾发文称将辅助生殖纳入医保报销,此后进展一度搁置,直到本次发文。

2022年8月,国家卫健委、国家发改委等17部门印发《关于进一步完善和落实积极生育支持措施的指导意见》(下称“《指导意见》〞)

https://www.gov.cn/zhengce/zhengceku/2022-08/16/content_5705882.htm

其中首次明确提出,指导地方逐步将适宜的分娩镇痛和辅助生殖技术项目按程序纳入医保(含生育保险)基金支付范围

据官方解读,本次《通知》的政策调整依据之一即为前述《指导意见》。换而言之,本次《通知》是《指导意见》在北京市的具体落地


此外,杭州市、荆门市、辽宁省等省市的医保、商保先后都在辅助生殖项目上有所尝试


据了解,6月1日,辽宁省医保局发文,将至少17条辅助生殖项目纳入生育保险支付。具体将于7月1日起实施


#01 国内辅助生殖市场潜力可观


过去30年间,中国人口结构发生重大变化,由金字塔型转变为橄榄型,少子化与老龄化问题日益突出,辅助生殖“调结构”应用价值受到重视。

与此同时,不孕症已成为困扰许多育龄夫妇的重大生殖疾病之一。根据乔杰院士团队的最新全国生殖健康流行病学调查分析结果显示,2007-2020年间,我国不孕发病率已从12%升至18%。辅助生殖技术被认为是治疗不孕症的最有效方法之一。


Frost & Sullivan报告指出,2018-2023年,中国辅助生殖服务市场年复合增长率预计为14.5%,并将持续保持较高的增长态势。据开源证券推算,2023年国内辅助生殖市场规模或将突破400亿元,长期市场发展潜力超千亿元



#02 辅助生殖相关配套医疗器械


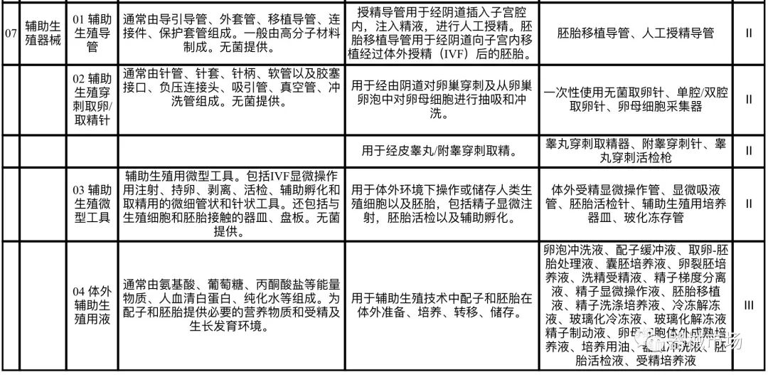
辅助生殖是指通过医疗辅助手段,对人的卵子、精子、受精卵或胚胎进行人工操作,使不孕不育夫妇妊娠的技术,目前我国辅助生殖技术主要可分为三种:人工授精(AI)、配子移植、体外受精(IVF)。基于患者的差异性病症,不同技术的组合可搭配出更具针对性的治疗方案。


辅助生殖各项服务需要配套医疗器械,如辅助生殖用液、检测试剂、固体耗材及仪器等。根据自2018年8月1日开始实行的,国家食品药品监管总局的新版医疗器械分类目录(2017年第104号),

https://www.nmpa.gov.cn/xxgk/ggtg/qtggtg/20170904150301406.html?type=pc&m=

辅助生殖医疗器械主要分为以下5个类别



#03 创新研发及国产替代逐渐成为趋势


据西南证券研报,辅助生殖术前检测试剂己实现全面国产化。主要生产商包括亚辉龙、中国同辐全资子公司北方生物、万孚生物等。

但相关三类医疗器械多由外资企业垄断。

此外,据健识局研报,辅助生殖治疗中,人工授精 (AI) 和试管婴儿的占比分别为30%和 70%。试管婴儿妊娠率高达约50%,远超人工授精的20%。


目前,该技术已经发展至三代,分别为传统试管婴儿治疗(一代)、采用卵胞浆内单精子注射技术 (ICSI)的试管婴儿治疗(二代)和采用胚胎植入测试 (PCT) 的试管婴儿治疗(三代)。需要注意的是,这一分类并非指技术的领先程度,而是针对不同患者和适应证。第一、第二代技术分别针对女性不孕、男性不育问题,第三代技术则针对优生优育。


目前,第三代技术渗透率逐步提高,成为市场竞争核心。其中,PGT是三代试管婴儿治疗中的关键步骤。其是指使用试剂制备植入前胚胎的DNA样本,再由测序医疗器械读取并用于分析遗传病的成熟科学技术,也是国内第三代辅助生殖增长最快的市场。


PGT可分为三种,包括非整倍体植入前基因检测 (PGT-A)、单基因疾病植入前基因检测(PGT-M)、结构重排植入前基因检测 (PGT-SR)。

其中,贝康医疗的PGT-A试剂盒是国内首个获批的第三代PGS(胚胎植入前遗传学筛查)试剂产品。华大基因也正基于全基因组测序开发PGT产品


医疗器械贯穿辅助生殖诊断治疗全流程,市场需求量巨大。但长久以来,我国生殖健康检测面临检测成本高、医院普及度低、检测灵敏度不足、国家基因信息安全难保障等痛点

同时,辅助生殖治疗器械有自研自产能力不足,进口品牌仍占据主导等情况。随着技术水平的提升,研发创新和产品更新迭代不仅是有效解决上述痛点的有效手段,更是行业进步的重要动力。


辅助生殖开始正式进入医保,也会不断推动相关的技术持续发展,对于配套器械的创新研发及国产替代逐渐成为趋势。



#04 行业有壁垒,辅助生殖准入门槛高


国家对于辅助生殖机构的监管较为严格,牌照审批周期较长。目前,我国主要存在五类生殖牌照:夫精人工授精、供精人工授精、第一代试管婴儿、第二代试管婴儿、第三代试管婴儿。一般来说,从申请到获得试管婴儿全牌照大约需要4-5年时间。

审慎的牌照审批流程、较长的牌照获取周期及稀缺的牌照资源,共同构成辅助生殖行业的高准入壁垒。2007年,我国拥有许可牌照的辅助生殖机构共102家,并在九年间快速增长至2016年的451家。在此之后数量增长放缓,2020年我国获批的辅助生殖机构共有523家。

此外,鉴于我国辅助生殖行业仍处于发展早期阶段,具备丰富经验的医护人员数量稀少,而培养优质医疗团队同样需要较长的周期与充足的资源,这些都成为阻碍企业进入与规模扩张的因素。


附件:16项治疗性辅助生殖技术项目表 

声明:本文仅代表作者观点,不代表平台立场,如果转载涉及版权等问题,请尽快联系我们,我们第一时间更正或删除,谢谢!

声明:
1、凡本网注明“来源:小桔灯网”的所有作品,均为本网合法拥有版权或有权使用的作品,转载需联系授权。
2、凡本网注明“来源:XXX(非小桔灯网)”的作品,均转载自其它媒体,转载目的在于传递更多信息,并不代表本网赞同其观点和对其真实性负责。其版权归原作者所有,如有侵权请联系删除。
3、所有再转载者需自行获得原作者授权并注明来源。

最新评论

关闭

官方推荐 上一条 /3 下一条

客服中心 搜索 洽谈合作
返回顶部