立即注册找回密码

QQ登录

只需一步,快速开始

微信登录

微信扫一扫,快速登录

搜索
小桔灯网 门户 资讯中心 检验前沿 查看内容

学术前沿丨微液滴分选与测序技术结合解码细胞互作发表于 Science ... ...

2023-6-16 08:55| 编辑: mango524| 查看: 2798| 评论: 0|来源: 达普生物ThunderBio

摘要: 以高通量的方式对细胞-细胞间通讯机制进行解析


中枢神经系统中的细胞-细胞间相互作用在神经系统疾病中起着重要作用。然而,目前对所涉及的具体分子途径还知之甚少,系统鉴定的方法也有限。 


正向遗传筛选,如基于 CRISPR-Cas9 系统的筛选,是识别控制生物学相关基因的有力工具。但因受高通量共培养和干扰后单细胞筛选相关的局限性,使其在细胞间相互作用研究中受限。


微液滴分选技术通过油包水液滴制备方式,可在体外将大量单细胞或两种不同细胞分割成大量独立的体外反应体系,在一个受控的微环境中建立由表面或分泌因子介导的细胞-细胞相互作用。并且可以检测这些相互作用所导至的表型,以及检测到的表型与特定的 CRISPR-cas9 诱导的遗传扰动之间的关联,是研究细胞通信的正向遗传筛选的非常有潜力的工具。


近日,顶级期刊 Science 上刊登了一篇与此相关的研究成果。来自哈佛医学院神经疾病中心的 Francisco J. Quintana 团队基于微液滴筛选技术,开发了一个正向遗传筛选平台,该平台结合液滴微流体(细胞共培养、分选)与 CRISPR-cas9 干扰即 SPEAC-seq 技术,实现以高通量的方式对细胞-细胞间通讯机制进行解析,并通过 Perturb-seq(CRISPR+single cell 测序)辅助分析,在多发性硬化症中,发现了胶质细胞产生的双调蛋白对促进疾病的星形胶质细胞响应具有抑制作用。本文将对文章中涉及的微液滴高通量筛选相关技术进行详细的解读。




1、构建微液滴中细胞长时间培养体系;

2、建立以星形胶质细胞为报告细胞的微液滴细胞刺激反应系统;

3、将胶质细胞和巨噬细胞共包裹,建立微液滴细胞互作反应检测体系;

4、将细胞互作微液滴检测与 CRISPR-Cas9 干扰相结合建立新方法:SPEAC-seq;



1、液滴法活细胞培养体系建立


1)优化培养基,获得可长时间稳定的液滴;

2)将钙绿素标记的细胞封装在微液滴中,37°C 培养(3、24、48 或 72 小时),细胞活性:3h 高达 95%,24h 可达 80%,48h 和 72h 细胞活性显著降低。


图 1. 细胞活性检测图


2、细胞刺激反应报告细胞法微液滴体系建立 


将刺激因子白细胞介素-1(IL-1β)、肿瘤坏死因子(TNFα)与星形胶质细胞共包裹,星形胶质细胞中 kappa B(NF-κB)被激活后将表达强绿色荧光蛋白(EGFP) ,通过监测荧光信号变化,结果显示:NF-κB 报告型星形胶质细胞显示出刺激物剂量依赖性的 EGFP 表达。证实在微液滴体系,报告细胞能灵敏感应刺激因子。


图 2. 星形胶质细胞刺激后荧光信号检测


3、细胞共包裹相互作用微液滴法体系建立


将胶质细胞和巨噬细胞共包裹,并通过荧光染料多重标记,检测结果显示:NF-κB 报告星形胶质细胞中 EGFP 表达上调,胶质细胞被巨噬细胞激活,证实建立微液滴法研究细胞相互作用的可行性。

图 3. 用于检测细胞间互作的液滴微流控平台


图 4. 液滴微流控平台及液滴中 p65EGFP 星形胶质细胞与巨噬细胞共包裹 EGFP 信号随时间变化


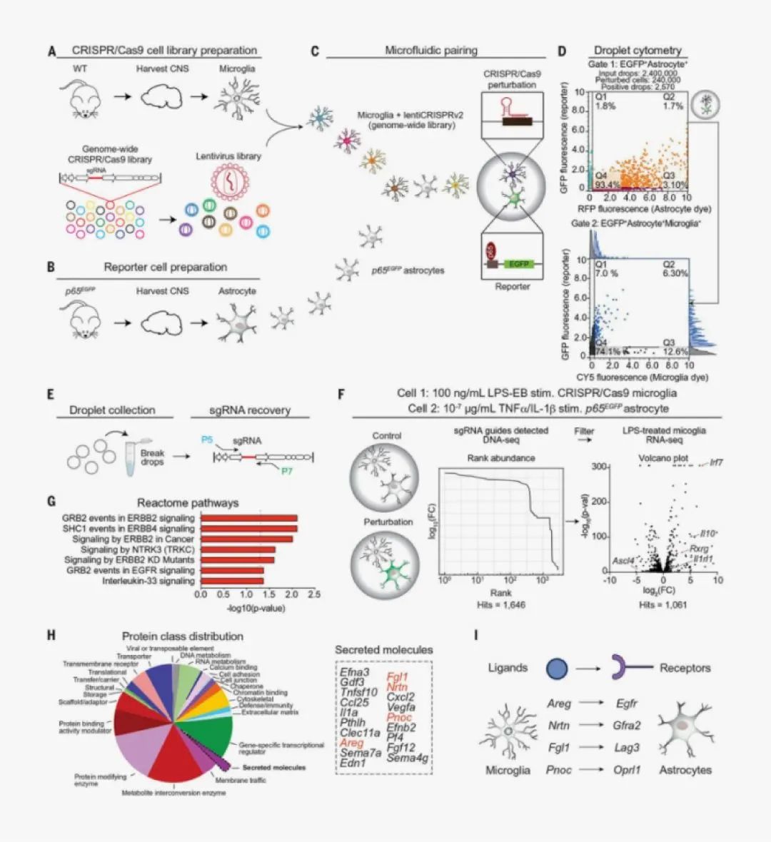
4、将微液滴法细胞间互作检测分选与 CRISPR-Cas9 干扰相结合建立新方法:SPEAC-seq


用全基因组 CRISPR-Cas9 文库转染小鼠小胶质细胞,并使用嘌呤霉素筛选出稳定转染细胞,将其与与 IL-1β/TNFα 激活的 NF-κB 报告星形胶质细胞共封装与单液滴中 24h,筛选出小胶质细胞和 EGFP+ 星形胶质细胞的活细胞对。


1)微液滴分选特异性好


对阳性液滴分析揭示 NF-κB 信号传导的已知负调节因子以及分选液滴和检测到的引导 RNA 序列数量之间高度一致,而阴性液滴包含多个非靶向的 sgRNAs,证实了微液滴分选的特异性好。


图 5. 基于 p65EGFP 报告星形胶质细胞筛选 CRISPR 液滴


2)SPEAC-seq 识别出抑制促炎星形胶质细胞响应的小胶质因子


i 分析 SPEAC-seq 数据集,获得了 1061 个候选抑制促炎星形胶质细胞反应的小胶质细胞因子 。


ii 分析了小胶质细胞的分泌因子并找到了 4 个候选标志物,分别是Areg、Nrtn、Fgl1 和 Pnoc,其通过星形胶质细胞表达的四种独立受体(表皮生长因子受体 [Egfr]、Lag3、Gfra2、Oprl1)发出信号。


图 6. SPEAC-seq 鉴定小胶质细胞与星形胶质细胞互作


最后作者通过 Perturb-seq 技术对候选通路的调控作用进行分析,发现小胶质细胞 AREG 信号通过 EGFR 抑制 EAE 和潜在的 MS 期间星形胶质细胞的致病活性。并且星形胶质细胞来源的 IL-33 诱导 ST2+ 小胶质细胞中 AREG 的表达。



1. 本研究开发了一种可以定义细胞间通信的分子机制的方法,即基于微液滴技术的正向遗传筛选技术 SPEAC-seq ,其结合液滴微流体分选与 CRISPR-cas9 干扰,对细胞间互作机制进行正向遗传筛选,实现了高通量细胞互作鉴定。


2. 未来,SPEAC-seq 还可以与表观基因组或转录组的全基因组分析相结合,以研究它们通过细胞-细胞相互作用的调控,或与抗体或小分子条形码库一起,以识别细胞-细胞通信的治疗调节剂。


3. 此外,SPEAC-seq 还可以包含其他类型的 CRISPR-cas9 驱动的扰动,如针对表观遗传状态、转录激活或抑制或RNA编辑的扰动。


4. SPEAC-seq 的发展还可能涉及无血清或慢病毒方法,以减少对所研究细胞的潜在干扰,包括液滴封装导至的小胶质细胞的激活等。



达普生物,作为中国液滴微流控领军企业,致力于提供世界领先的生命科学解决方案。公司基于微液滴技术创新性开发了 Comet 高通量筛选系统,其原理是通过整合荧光激活及介电泳分选技术实现对油包水液滴中功能细胞高通量筛选。分选前,将待分选单个靶标细胞或两种不同细胞与检测或刺激反应试剂包裹成一个个独立的微液滴反应单元,液滴孵育后,系统通过对微液滴荧光信号进行预判,识别包裹在微液滴中细胞的基因组或者蛋白组信息或者细胞分泌的分子信息,并将含某个分群的功能性微液滴分选出来。单次可实现 10量级微液滴(即 10细胞)分选。分选后的细胞可释放出来了对接测序、培养及下游的研究,Comet 高通量筛选系统可广泛用于细胞间相互作用的遗传筛选、细胞治疗靶点优化、单克隆抗体筛选、酶进化及合成生物学等领域 ,显著缩短筛选时间并大量节省试剂成本,是实现正向遗传高通量筛选的理想工具。  



采用双水相微流控芯片,对两种不同的细胞进行共包裹, 通过调整细胞密度,两种细胞共包裹率 ≥65%,靶标细胞的利用率 ≥85%。


图 7. 共包裹细胞成像


声明:
1、凡本网注明“来源:小桔灯网”的所有作品,均为本网合法拥有版权或有权使用的作品,转载需联系授权。
2、凡本网注明“来源:XXX(非小桔灯网)”的作品,均转载自其它媒体,转载目的在于传递更多信息,并不代表本网赞同其观点和对其真实性负责。其版权归原作者所有,如有侵权请联系删除。
3、所有再转载者需自行获得原作者授权并注明来源。

最新评论

关闭

官方推荐 上一条 /3 下一条

客服中心 搜索 洽谈合作
返回顶部