立即注册找回密码

QQ登录

只需一步,快速开始

微信登录

微信扫一扫,快速登录

搜索
小桔灯网 门户 资讯中心 共识指南 查看内容

《中国幽门螺杆菌感染防控》白皮书发布,这些检测要火!

2023-6-13 14:51| 编辑: mango524| 查看: 2236| 评论: 0|来源: MDx视界

摘要: 白皮书提出了幽门螺杆菌感染诊断和治疗方案,并提出应对的防控策略与建议


来源:中国疾病预防控制中心传染病预防控制所

由中国继续医学教育网编辑整理

2023年6月3日国内首部《中国幽门螺杆菌感染防控》白皮书(以下简称“白皮书”)正式在京发。白皮书由中国初级卫生保健基金会与中国疾病预防控制中心传染病预防控制所共同发起,是国内第一部具有中国特色的幽门螺杆菌(HP)感染诊疗防控手册

白皮书提出了幽门螺杆菌感染诊断和治疗方案,并提出应对的防控策略与建议,旨在提高广大医务人员和民众对幽门螺杆菌感染的正确认识和防范意识,推动相关疾病防治工作。

幽门螺杆菌感染

幽门螺杆菌感染可引起一系列疾病,如胃炎、消化性溃疡、胃黏膜相关淋巴样组织(MALT)淋巴瘤和胃癌等。全球人群约半数为幽门螺杆菌现症感染者。根除幽门螺杆菌感染是胃癌的一级预防(病因预防)措施

幽门螺杆菌感染相关疾病

幽门螺杆菌感染一般具有慢性、持续性特征,并通过与宿主因素、环境因素交互作用引发相关疾病。幽门螺杆菌感染相关疾病中最常见的包括胃炎、消化不良、消化性溃疡、胃MALT淋巴瘤、胃癌以及免疫性血小板减少性紫癜、不明原因的缺铁性贫血等。 

幽门螺杆菌感染的诊断和治疗

随着中国医疗卫生资源不断丰富,幽门螺杆菌感染检测已普遍纳入健康体检感染人群的主动就医意识显著增强,医疗卫生系统合理处置幽门螺杆菌感染的能力明显改善。

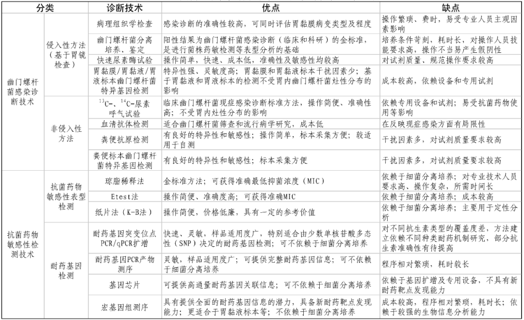
诊断技术

幽门螺杆菌感染诊断和抗菌药物敏感性检测常用技术如下图:

健康体检

健康体检是幽门螺杆菌感染诊断的重要平台,幽门螺杆菌感染检测已成为国内多数体检机构的常规体检项目或体检套餐内容,主要采用13C-或14C-尿素呼气试验、血清学检测,其中尿素呼气试验可用于现症感染诊断,血清学检测阳性者可结合患者具体情况判断是否为现症感染。

在当前主要侧重感染诊断的体检项目基础上,逐步纳入对幽门螺杆菌感染菌株耐药检测内容,如基于粪便的幽门螺杆菌耐药基因检测等,有助于指导后续制定根除治疗方案。 

临床治疗方案

经验治疗方案是目前幽门螺杆菌根除治疗中最常用的临床治疗方案,常用的方案是四联方案[如含钦剂四联方案,包括2种抗生素(抗菌药物)、一种抑酸剂和一种钦剂,疗程10-14天]

根除治疗方案中常用抗生素包括阿莫西林、克拉霉素、左氧氟沙星、甲硝唑等。根除方案中可能涉及的非抗生素药物包括抑酸剂、胃黏膜保护剂、中医药、微生态制剂等。

幽门螺杆菌感染防控策略

防控策略应在坚持预防为主、防治结合的原则下,以基层为重点,把幽门螺杆菌防治融入当地政策。

预防为主策略

预防是最经济最有效的健康策略。预防幽门螺杆菌感染也是胃癌防控最有效的策略,通过效管理传染源、阻断传播途径和保护易感人群,有效减少幽门螺杆菌的传播风险。

主动监测策略

幽门螺杆菌感染及相关因素的主动监测是准确评估疾病负担、制定防控策略的前提和基础。主动监测主要涵盖幽门螺杆菌感染率及耐药变化趋势监测、以及感染所致相关疾病信息。针对广大农村地区,应将幽门螺杆菌检测纳入健康体检将相关监测内容纳入疾病监测网络。

合理诊疗策略

幽门螺杆菌诊疗策略总体应符合中国国情,合理的诊疗策略应综合考虑感染人群特征、诊断与治疗间的关联性、诊疗措施的可及性、诊疗方法的有效性,主要应考虑以下几方面内容:

1.“检测-治疗"策略

幽门螺杆菌感染的检测和治疗策略是采用非侵入性方法检测幽门螺杆菌、对阳性感染者给予根除治疗的策略。鉴于所有幽门螺杆菌感染者都是患者,在无抗衡因素的情况下均应接受根除治疗

2.有效根除策略

重视每位感染者,对每次根除治疗方案要科学制定并努力达到成功根除效果。幽门螺杆菌根除治疗不可避免会带来抗生素耐药、药物不良反应及根除治疗失败的可能;特别是在接受多次根除治疗的患者,后续根除治疗愈发困难,每次制定根除治疗方案时,更应充分结合患者的感染史、用药史等信息制定预期高根除率的治疗方案

(1)合理选择药物及其组合

幽门螺杆菌根除治疗方案中的药物选择应遵循以下原则。

• 安全有效原则:

选择的药物应具备相对药效明显、副作用低和耐药率低的特征。目前克拉霉素、阿莫西林、左氧氟沙星等药物为选择最多的一线治疗药物;四环素和味喃唑酮常用于根除治疗失败的补救疗法。

• 合理组合原则:

为应对抗生素耐药和提升根除效果,有必要在门螺杆菌根除治疗中进行药物合理组合。

• 符合卫生经济学及药物可及性原则:

在幽门螺杆菌根除药物选择时,应考虑当地相关药物的供应条件、药物可及性、价位承受度等因素。

(2)科学制定根除治疗方案

根据是否具备个体化治疗条件区别对待,找到适合患者需求、简便易行、预期疗效显著、疗程合理的方案这是制定根除治疗方案的基本要求。

对于具备个体化治疗条件的人群和地区,应优先推荐结合患者感染菌株抗生素敏感性背景,选择敏感抗生素组合的方案,通常2种敏感抗生素与抑酸剂组成的三联方案可获得满意的根除效果。

合并其他感染性疾病时,综合具体情况考虑用药。根除治疗过程中可能出现肠道菌群紊乱导至腹泻的问题,可服用微生态制剂预防和纠正菌群失调。

(3)根除治疗过程中的有效医疗协助

除患者形成自身的服药习惯外,有效建立和维持患者与医务人员的信息沟通十分重要。当患者服药过程中出现明显的不良反应时,可通过沟通获得是否需要维持全程用药的科学判断,做出及时的用药指导和用药调整。

(4)根除效果评价

根除治疗(特别是经验性根除治疗)结束后,会有相当部分根除失败者存在。一定时间间隔后,采用现症感染诊断技术对患者进行幽门螺杆菌根除治疗效果评价,并将相关信息用于人群角度根除方案的评估、优化和改进。

3.基于家庭的诊疗策略

家庭成员中与感染者共同居住的成年人,如无抗衡因素,应积极检测和根除幽门螺杆菌可降低家庭成员的感染和再感染风险。

中西医整合策略

中西医整合策略在幽门螺杆菌感染防治中具有显著优势。整合策略结合了传统中医辨证施治的个体化治疗原则、扶正祛邪的感染防控整体观和现代西医精准诊疗手段的优势,强调整体医学观念提高患者的机体防御功能和胃肠功能,对有效预防和治疗幽门螺杆菌感染相关疾病发挥着重要作用。

当前幽门螺杆菌治疗面临瓶颈期,需要为幽门螺杆菌感染的治疗开创新路径。这需要多方位、全要素的整合医学思考,并在整合医学原则的指导下,探索符合中国特色的幽门螺杆菌感染治疗方案

END


免责声明:文章内容仅供参考,不构成投资建议。本公众号发布的各类文章重在分享,如有侵权请联系我们,我们将会删除。

声明:
1、凡本网注明“来源:小桔灯网”的所有作品,均为本网合法拥有版权或有权使用的作品,转载需联系授权。
2、凡本网注明“来源:XXX(非小桔灯网)”的作品,均转载自其它媒体,转载目的在于传递更多信息,并不代表本网赞同其观点和对其真实性负责。其版权归原作者所有,如有侵权请联系删除。
3、所有再转载者需自行获得原作者授权并注明来源。

最新评论

关闭

官方推荐 上一条 /3 下一条

客服中心 搜索 洽谈合作
返回顶部