细胞游离DNA(cfDNA)片段携带了大量与DNA核酸酶活性和起源组织有关的信息,其片段化是非随机的,部分由各种DNA核酸酶介导,能够形成特征性的cfDNA末端基序。已有研究表明,cfDNA末端基序有助于预测多种不同的疾病类型,或可作为监测治疗反应(核酸酶活性)的生物标志物。但对于cfDNA生成过程中的核酸酶和其他片段化机制,目前尚缺乏一个可分析全貌的工具。 近日,香港中文大学卢煜明教授团队及江培勇教授团队合作在PNAS发表了题为“Fragmentation landscape of cell-free DNA revealed by deconvolutional analysis of end motifs”的研究文章。通过对cfDNA的短末端核苷酸序列(称为末端基序)进行数学分析,发现了六种不同类型的cfDNA片段模式,其中几种模式与核酸酶相关,如DFFB、DNASE1和DNASE1L3。这些模式图谱揭示了cfDNA片段化过程,其异常可作为癌症和免疫疾病的标志物。文章发表在PNAS 具体而言,研究团队分析了93个具有不同核酸酶缺陷小鼠的cfDNA样本,共得到256个cfDNA分子的5′ 4-mer末端基序,其被定义为cfDNA分子每个5'片段末端的4个核苷酸。通过非负矩阵因子分解(NMF)算法识别不同类型的cfDNA片段模式(图1),并将其称为“founder”末端基序图谱(F-profile)。研究发现,不同类型F-profile与不同的DNA核酸酶相关;cfDNA样本中不同F-profile的比例可以通过反卷积分析来确定。 
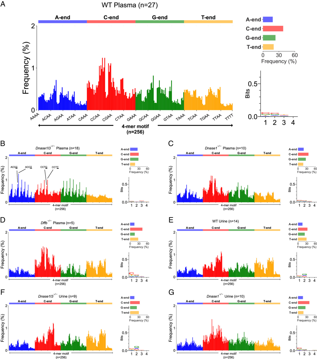
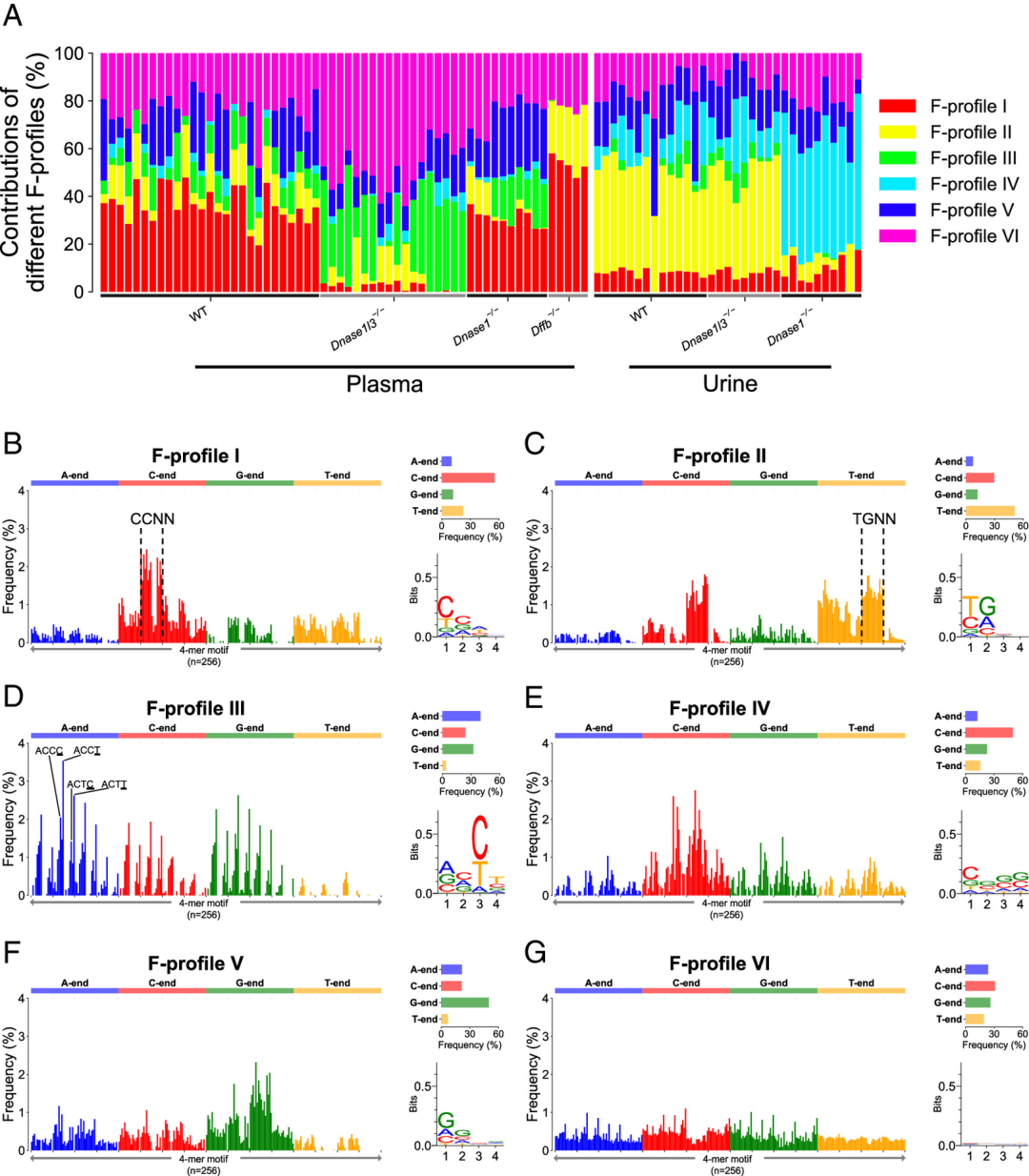
图1. 研究概述。 研究团队首先计算了cfDNA样本中4-mer末端基序的频率。对包含野生型(WT)和不同DNA核酸酶缺陷基因型的93只小鼠的血浆及尿液cfDNA样本进行研究,并将上述观察到的256个5′4-mer末端基序进行NMF分析。为使人类和小鼠之间的基序模式图谱具有可比性,研究团队还基于人类和小鼠基因组的背景,分别对与人类和小鼠cfDNA相关的4-mer末端基序频率进行了归一化处理。最后,将256个末端基序的频率进行排列,绘制了末端基序图谱(end-motif profile)。  图2. 小鼠血浆和尿cfDNA分子的末端基序图谱。研究团队通过NMF算法对末端基序图谱进行反卷积分析,将其分解为F-profile I、II、III、IV、V和VI等6种片段模式类型(图3)。在单个cfDNA样本中,当观察到的末端基序图谱与按其比例加权的F-profile之间的误差最小时,就能够确定每个F-profile的比例(末端基序的反卷积分析)。利用从小鼠cfDNA中生成的F-profile,可以推断出人类cfDNA样本中F-profile的比例,有助于开发潜在的生理和病理生物标志物,进而检测免疫疾病和癌症。为从生物学角度将profile与可能的DNA核酸酶裂解联系起来,研究团队分析了F-profile中典型的末端基序,并检测了其在消耗或增强特定核酸酶活性时的比例变化。结果显示,F-profile I、II和III分别与脱氧核糖核酸酶1样蛋白3(DNASE1L3)、脱氧核糖核酸酶1(DNASE1)和DNA片段化因子亚基β(DFFB)相关;F-profile IV和V与已知的参与cfDNA片段化的核酸酶并无直接关系,这意味着可能有其他的途径在cfDNA片段化过程中发挥作用。
图3. 使用NMF分析从小鼠血浆和尿液cfDNA中推断出六个F-profile。 先前研究证明了不同DNA核酸酶在含有EDTA或肝素的不同体外孵化条件下能够介导逐步片段化过程。研究团队将基于F-profile的反卷积分析应用于独立样本中,以检测其能否反映核酸酶的参与程度(图4)。 在肝素作用下全血培养,与0小时相比,培养6小时WT小鼠的平均F-profiles II(DNASE1)水平增加了2.1倍;DNASE1缺陷小鼠血浆cfDNA中的F-profiles II(DNASE1)水平降低。在EDTA条件下全血培养6小时后,与0小时数据相比,WT小鼠血浆中的平均F-profile III(DFFB)水平增加了1.5倍;Dffb-/-小鼠血浆中的F-profile III(DFFB)没有明显变化。上述结果证明了揭示核酸酶与基于F-profile的分析之间联系的可行性和生物学意义。
图4. 体外全血培养的小鼠血浆cfDNA样品末端基序的反卷积分析。 DNASE1L3、DNASE1和DFFB的氨基酸序列在人和小鼠核酸酶之间的同源性分别为3%、11%和1%,研究团队假设基于小鼠数据建立的末端基序反卷积分析可以外推到人cfDNA中。为验证这一假设,研究团队使用反卷积算法对来自18个人类血浆样本和配对尿液样本的cfDNA进行了分析,估计了不同类型的cfDNA片段模式的比例(图5)。 结果显示,人血浆cfDNA中的F-Profile I(DNASE1L3)水平显著高于尿液cfDNA,F-Profile II(DNASE1)水平则相反。这些数据表明,DNASE1L3和DNASE1分别在塑造血浆和尿液cfDNA片段模式中起主要作用。
图5. 配对的人血浆和尿液cfDNA样本中的末端基序反卷积分析。 DNASE1L3缺乏的人类个体在儿童期发病时会出现系统性红斑狼疮症状。研究团队分析了携带两个拷贝的DNASE1L3基因突变(即DNASE1L3缺陷)患者的血浆cfDNA(图6)。结果显示,与健康个体相比,DNASE1L3缺乏患者血浆cfDNA中的F-Profile I(DNASE1L3)水平显著降低。上述结果表明,通过分析F-Profile I水平能够有效区分健康和系统性红斑狼疮患者(AUC为0.97),并有助于监测疾病进展。除自身免疫疾病外,研究团队发现F-Profile VI可用于检测肝细胞癌患者(AUC为0.97),肝细胞癌患者中F-Profile VI水平的升高可能与氧化应激有关。上述结果表明,对F-Profile的相对比例进行分析有助于揭示病理状态。
图6. 系统性红斑狼疮患者和健康对照血浆cfDNA末端基序的反卷积分析。 综上所述,研究团队开发了一种识别不同类型cfDNA片段模式的方法F-profile,可确定样本中不同cfDNA片段化模式的比例。该研究确定了六种不同类型的F-profile,并探究了部分F-profile的生物学意义,发现F-profile I、II和III分别与DNASE1L3、DNASE1和DFFB介导的cfDNA片段化过程有关。该研究方法可用于多种体液中(例如尿液),阐明cfDNA片段化机制,在开发妊娠并发症、自身免疫性疾病和癌症的生物标记物方面具有一定的价值。参考资料: Zhou Z, Ma ML, Chan RWY, et al. Fragmentation landscape of cell-free DNA revealed by deconvolutional analysis of end motifs. PNAS. 2023; 120(17):e2220982120. doi:10.1073/pnas.2220982120 https://www.pnas.org/doi/10.1073/pnas.2220982120 ·END·
|