立即注册找回密码

QQ登录

只需一步,快速开始

微信登录

微信扫一扫,快速登录

搜索
小桔灯网 门户 资讯中心 检验前沿 查看内容

珍藏干货!前沿IVD技术抢先看!

2023-4-15 06:03| 编辑: mango524| 查看: 2587| 评论: 0|来源: IVD原料世界

摘要: 新型光学探针和电化学探针,可在单细胞水平上定量评估细胞中的成分。





近日,中国地质大学夏帆教授和黄福建教授课题组设计了新型光学探针和电化学探针,可在单细胞水平上定量评估细胞亚结构中的细胞色素 c (Cyt.c )。定量分析和比较了非凋亡或凋亡条件下恶性乳腺细胞(MCF-7、MB-MDA-231)和上皮性乳腺细胞(MCA-10A)中Cyt.c的水平,证明了凋亡时的显著浓度差异和易位效率。研究成果以“Optical and Electrochemical Probes for Monitoring Cytochrome c in Subcellular Compartments During Apoptosis”为题发表在国际著名期刊Angewandte Chemie International Edition(影响因子16.823)上。





细胞色素c(Cyt.c)是半胱天冬酶(caspases)激活细胞凋亡的关键启动剂。细胞结构区室中Cyt.c含量的时空评价以及细胞凋亡期间细胞结构区室之间Cyt.c传递的检测,对于分析细胞活力非常重要。本研究设计了用于单细胞水平Cyt.c定量评估的光学探针和电化学探针。该光学/电化学探针用光响应的邻硝基苄基磷酸酯-笼状Cyt.C适配体结构进行功能化。在光刺激条件下,笼状结构将在单细胞结构区室内打开,从而允许在非凋亡或凋亡条件下通过形成Cyt.c/适配体复合物来时空检测Cyt.c。该探针可用于在凋亡/非凋亡条件下区分上皮MCF-10A乳腺细胞、恶性MCF-7和MDA-MB-231乳腺细胞的细胞区室中Cyt.c的含量。


图1. 单个活细胞中Cyt.c的时空检测。

A)监测亚细胞区室中Cyt.c的示意图。

B)Cyt.c的光学信号打开(Signal-ON)的荧光检测原理。

C)通过氧化还原活性核酸框架修饰的纳米电极对Cyt.c进行信号关闭(Signal-OFF)电化学检测的原理。


结构设计上,光学探针包括一个光响应的磷酸硝基苯酯桥联双链框架,该框架由笼状抗Cyt.c适配体序列组成,并用一对荧光标记和一个与AS1411适配体偶联的猝灭剂进行修饰,作为细胞渗透载体。电化学探针由修饰有光响应邻硝基苄基磷酸酯桥接核酸双链体的纳米电极组成,该双链体由亚甲蓝(MB+)氧化还原标记功能化的笼状Cyt.c适配体链组成。其中,实时单细胞多模态分析仪为电化学探针的亚细胞结构定位和检测提供了有力工具。


图2. 通过光学或电化学纳米探针的荧光和电化学检测Cyt.c。

A) 溶液中Cyt.c的检测示意图:(i)荧光光学纳米探针(ii)电化学氧化还原修饰的纳米电极。B)(i)实时监测光活化荧光探针的荧光变化(ii)在分析不同浓度的Cyt.c时实时监测光活化荧光探针的荧光变化。C) (i)对应于光活化的电化学探针的伏安曲线(ii)对应于不同浓度Cyt.c下光活化电化学探针的电流变化的伏安曲线。D)Cyt.c检测的校准曲线。E)通过光学或电化学探针对Cyt.c分析的选择性评估。


检测原理上,合成的光学探针会渗透到细胞中,探针的时空光化学解封,随后分离,同时形成荧光Cyt.c适配体复合物,产生荧光信号。而电化学探针则在限定的单细胞区室(线粒体、细胞质、细胞核)中的空间定位之后,通过感测模块的光激活,导至氧化还原标记的MB+-Cyt.C适配体/Cyt.c复合物的分离。随后,伴随的时空伏安变化允许在单细胞水平上对细胞亚结构中的Cyt.c进行时空定量分析。


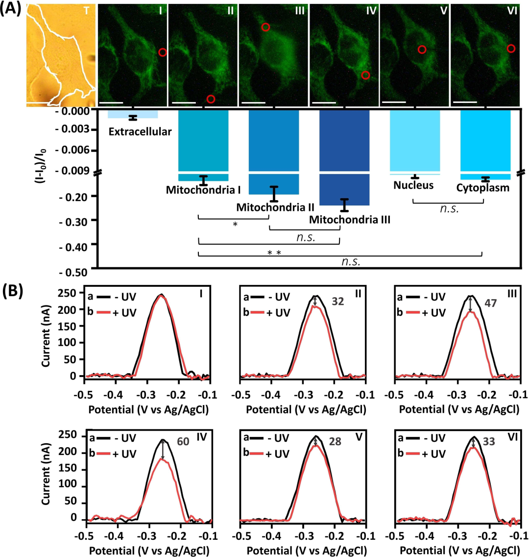
图3. 单个Hela细胞不同区室中Cyt.c浓度的电化学评估。A)明场细胞图像和Calcein AM染色的单细胞,红圈表示Cyt.c纳米电极的定位。B)对应于电化学纳米电极探针在目标分析位点的响应伏安图(用红圈标记),其中黑色曲线未进行UV活化,红色曲线进行了UV活化。


图4. A)剂量控制CaCl2处理诱导Hela细胞凋亡,用于Cyt.c检测的光学探针的UV光激活检测示意图。B)CaCl2诱导的细胞凋亡的Hela细胞共聚焦显微镜图像。


图5. 在不同浓度的CaCl2存在下,在不同时间间隔刺激细胞凋亡时Hela细胞细胞质中Cyt.c浓度的电化学探测。


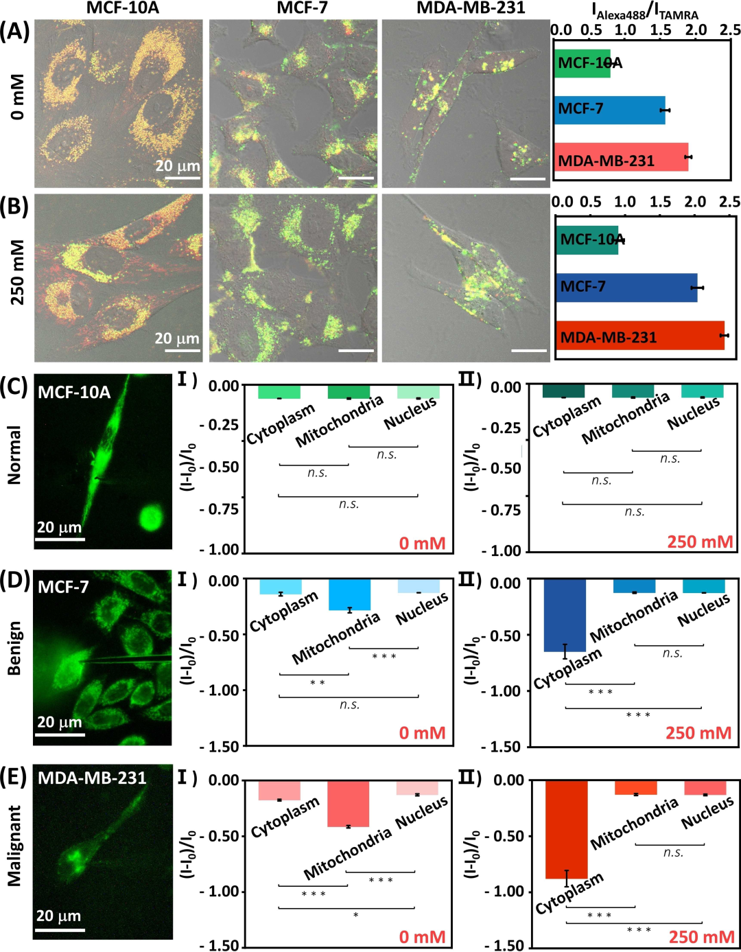
实验结论上,该光学和电化学检测单个Hela癌症细胞亚结构中Cyt.c,并证明了细胞凋亡时Cyt.c从线粒体向细胞质的动态移位。此外,定量分析和比较了非凋亡或凋亡条件下恶性乳腺细胞(MCF-7;MB-MDA-231)和上皮性乳腺细胞(MCA-10A)中Cyt.c的水平,并证明了凋亡时的显著浓度差异和易位效率。


图6. A)未凋亡MCF-7、MDA-MB-231和MCF10A细胞经光学荧光探针显示后的共焦显微镜图像。B)同种细胞在250mM CaCl2处理下诱导凋亡。C)、D)、E)三种细胞不同结构区室内(胞质、线粒体、胞核)Cyt.的电化学探测。


总之

本研究引入了基于适配体的光响应光学和电化学探针,用于单细胞水平上Cyt.c的时空检测。邻硝基苄基磷酸酯保护的纳米探针的光诱导解封,使光学或电化学探针能够被指令触发、空间靶向地激活,用于在单细胞水平上Cyt.c检测和成像。包括定量评估由线粒体、细胞质和细胞核组成的单细胞区室、活细胞和凋亡细胞中的Cyt.c。该研究提供了在单细胞水平上扩展亚细胞区室上其他生物标志物时空检测的实验工具。

来源:珀金埃尔默生命科学

---------------------------------------

End

声明:
1、凡本网注明“来源:小桔灯网”的所有作品,均为本网合法拥有版权或有权使用的作品,转载需联系授权。
2、凡本网注明“来源:XXX(非小桔灯网)”的作品,均转载自其它媒体,转载目的在于传递更多信息,并不代表本网赞同其观点和对其真实性负责。其版权归原作者所有,如有侵权请联系删除。
3、所有再转载者需自行获得原作者授权并注明来源。

最新评论

关闭

官方推荐 上一条 /3 下一条

客服中心 搜索 洽谈合作
返回顶部