《下呼吸道感染宏基因组二代测序报告临床解读路径专家共识》(中华结核和呼吸杂志2023年4月第46卷第4期1-14页)通过解答宏基因组二代测序(mNGS)在下呼吸道感染(LRTI)临床实践中的具体问题,规范了 mNGS 在 LRTI 中的临床应用,为更好、更规范地解读mNGS报告提供了指引。 
一、mNGS的应用 mNGS是基于高通量测序技术以及生物信息学分析对病原体进行基因测序的临床实验室诊断技术,是一种不依赖于分离培养的新兴病原体检测技术。其相比传统微生物学检测方法(涂片镜检、培养、抗原检测等)对检测目标无偏好性,检测范围更广,但存在技术复杂、价格昂贵、干扰因素较多、报告解读困难等不足。因此,不建议mNGS替代常规病原微生物检测(按,此处常规是总称,也包括传统的非常规病原微生物检测,如靶向的分子生物学检测,或抗原/抗体检测,都不能替代)。本共识建议对4种疑似LRTI的临床场景送检mNGS(详见问题2),主要包括情况危急患者、经验性治疗无效患者、传统方法无法明确病原体的病情加重等患者。
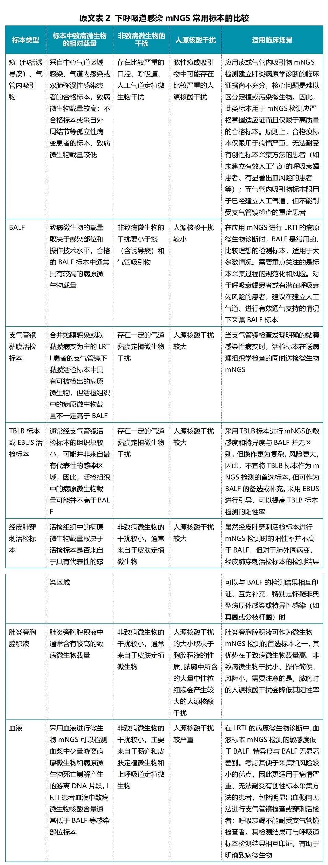
二、用于LRTI诊断的mNGS标本 在 LRTI 的病原微生物诊断中,合格的标本对mNGS结果解读非常重要,尽可能在首次抗菌药物使用或更改治疗方案前进行采集。可用于mNGS检测的标本中(见表2),支气管肺泡灌洗液(BALF)是常用的、比较理想的检测标本,通常病原微生物载量较高,非致病微生物和人源核酸干扰较小,适用于LRTI大多数情况。当疑似感染部位BALF标本的mNGS检测结果为阴性时,虽然不能据此完全排除感染,但可作为排除感染的重要依据;应结合临床表现、肺部影像表现、抗感染治疗反应及其他病原微生物检测结果重新审视感染的诊断是否正确。共识也强调了样本质量、标本保存和运输条件的重要性(详见问题6)。
三、用于LRTI诊断的mNGS检测报告结果解读 mNGS检测报告用于 LRTI病原学诊断时应遵循图1所示流程和路径,首先根据送检标本类型、报告形式及内容判断检测结果是否规范可信,之后根据结果和临床特征,参照附表1判断mNGS检出的微生物为致病性微生物、条件致病微生物还是定植微生物;进一步结合患者病情和其他支持证据诊治,必要时组织MDT,最后总结经验。鉴于mNGS可能出现阴性结果,即未报告明确病原体,需综合判断是真阴性还是假阴性(详见问题11)。假阴性通常见于以下情况:① 技术原因而导至的假阴性,例如部分呼吸道病原微生物外壁很厚或脂质成分高,核酸提取过程中难以破壁,致核酸未彻底释放,如曲霉属、毛霉目、隐球菌属和诺卡菌属、分枝杆菌属等;标本储存或者运输问题致样本核酸降解,如流感病毒等RNA病毒易出现该情况;② 所使用的数据库不全,导至检出病原微生物序列未准确注释;③ 生信分析错误而致漏报致病微生物;④ 标本中人源核酸过高;⑤ 样本中病原微生物载量低于mNGS最低检测下限,或测序数据量太低未能覆盖到该病原微生物,例如已接受有效抗微生物药物治疗而导至病原微生物负荷显著降低而难以被检出;⑥ 采样不规范或标本类型不合适等。因此,mNGS检测结果的解读必须结合常规微生物实验室检测,包括但不限于涂片和培养、特殊染色、γ‑干扰素释放实验、单重/多重PCR等。 临床中常遇到mNGS报告中低reads数微生物的情况(问题14),应从以下几个方面加以考虑: (1)某些病原微生物的核酸提取效率低和/或标本中该病原载量较低,如果怀疑此微生物感染,条件允许时采用另一方法验证;例如: - BALF mNGS测出少量结核分枝杆菌的reads,应关注Xpert MTB/RIF是否阳性;
- BALF mNGS测出少量新型隐球菌的reads,应关注外周血或BALF隐球菌荚膜多糖抗原检测结果;
- BALF mNGS 测出少量曲霉菌的reads,应关注 BALF GM和/或曲霉菌属 IgG抗体结果;
- 血浆cfDNA测序对于胞内病原体(如立克次体、衣原体等)测得的reads往往较低
- 如果血或呼吸道标本mNGS报告低reads数的病毒,应关注PCR检测结果;
- BALF报告某些易培养的细菌低reads数,应关注BALF细菌培养的结果;
- 血浆mNGS报告一些低reads数微生物时,有可能是其他部位的感染,微生物被抗菌药物、人的免疫细胞裂解后释放出游离核酸,循环入血后被核酸外切酶裂解成小片段的cfDNA,也可能是其他部位定植的微生物,例如造血干细胞移植患者往往肠道屏障受损,可从血浆mNGS中检测出低reads数的部分肠道微生物。
(2)采样、运输和实验过程中引入污染可能,结合临床分析之后,若考虑此低reads微生物不是致病微生物,应考虑污染或者假阳性结果。 (3)生信分析中出现假阳性结果。 



四、总结 该共识最后通过案例的形式加深了读者对mNGS应用的认识,包括:①已知病原学结果与临床特征相符,不建议送检mNGS;② 痰液标本干扰多,不建议常规用于mNGS检测(按,实际情况是,BALF也不能常规应用mNGS。此处指痰液的应用应该比BALF更加谨慎,详见表1);③ 无法耐受有创性标本采集方法的患者,合格痰液标本可用于mNGS检测;④ 曲霉属于厚壁微生物,mNGS检测易出现假阴性,若是检出低reads数曲霉(reads数≤3),需要结合其他临床特征综合分析。⑤ 分枝杆菌在核酸提取过程中破壁困难,mNGS对此类病原体的检测敏感度较低,容易假阴性,需要积极寻找其他病原学检测方法;⑥ 诺卡菌常规培养易漏检,即便reads数较低,也应引起重视(按,reads数低但需要重视的,还有分枝杆菌属尤其是结核、真菌等)。通过这一标准规范的样本采集、数据分析和临床解读流程,mNGS将被更加合理地用于LRTI临床实践。【注:本转载文章仅用于学术信息传播,不用于任何商业和推广,版权归原作者和原出处所有】
|