立即注册找回密码

QQ登录

只需一步,快速开始

微信登录

微信扫一扫,快速登录

搜索
小桔灯网 门户 资讯中心 政策解读 查看内容

2023年医疗质量控制目标发布,分子病理、病原学检测、罕见病赛道或将升温! ...

2023-3-3 13:41| 编辑: 沙糖桔| 查看: 2720| 评论: 0|来源: MIR医学仪器与试剂

摘要: 国内分子病理潜在检验空间超50亿元人民币,诸多IVD企业纷纷布局此赛道


2月28日,国家卫生健康委办公厅印发《2023年国家医疗质量安全改进目标》(下称《质量目标》)和《各专业质控工作改进目标》(下称《质控目标》),目的是为加强医疗质量安全管理,持续提升医疗质量安全水平。小编发现,在《质控目标》中,对室间质评项目参加率、病原学送检率、罕见病诊疗规范化、白细胞抗原分型检测率等诸多方面,均做出了质量管理新要求。



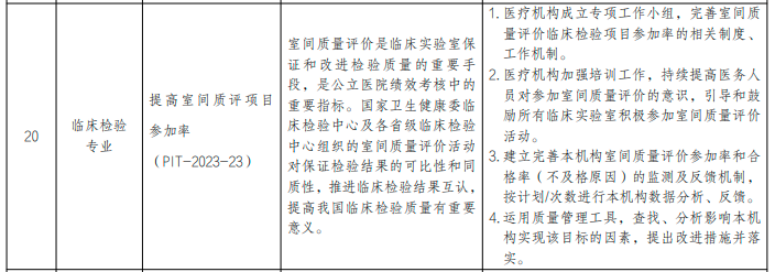
提高室间质评项目参加率












室间质量评价是临床实验室保证和改进检验质量的重要手段之一,更是公立医院绩效考核中的重要指标,对推进临床检验结果互认,提高我国临床检验质量有重要意义。在《质控目标》中,针对临床检验专业的室间质评项目参加率与分子病理室间质评参加率均提出了要将要提高。


在分子病理方面,要求医疗机构成立医务、病理联合工作小组,加强本机构分子病理检测规范化管理;制定本机构分子病理质评参与制度与监管程序,设立分子病理质控岗位,并纳入绩效管理,建立激励约束机制;运用质量管理工具,查找、分析影响本机构参与分子病理质控的因素,提出改进措施并落实。在临床检验方面,除了上述要求外,还要建立完善本机构室间质量评价参加率和合格率(不及格原因)的监测及反馈机制,按计划/次数进行本机构数据分析、反馈。



病理科一直是IVD行业的第二大应用场景。近年来,随着精准诊疗技术的快速普及,在全球范围内,病理诊断和病理新型伴随诊断的重要性也前所未有地显著提升。尤其是以免疫组织化学和分子病理为代表的高级别病理精准诊断,迎来了爆发式增长的春天,全国省级以上医院基本都开展了分子病理诊断,有数据显示,国内分子病理潜在检验空间超50亿元人民币,诸多IVD企业纷纷布局此赛道。


病原学送检率持续受到关注












抗感染是医院质量管理工作的重要组成部分,在2022年《质控目标》中抗感染相关专业仅有感染性疾病专业一个,2023年《目标》则增至三个:感染性疾病专业、医院感染管理专业、护理专业。


在2023年的目标中,更清晰的指出,三个专业都要联合其他部门成立专项工作小组,以培训牵头,提升相关部门人员素质,并有效运用质管工具分析影响实现目标的因素;不同的是,在护理专业中,侧重于完善多部门联合监测及评价机制和,明确相关质控指标数据采集方法和数据内部验证程序。而在医院感染管理专业中,则侧重建立送检情况监测及评价机制,并将目标改进情况纳入绩效管理,促进送检率的进一步提升。


值得注意的是,自2021年的目标明确提出,接受抗菌药物治疗的住院患者,抗菌药物使用前病原学送检率不低于50%;发生医院感染的患者,医院感染诊断相关病原学送检率不低于90%后,2022及2023年的《目标》中仍在持续关注提升送检率的问题,而随着送检率要求的提高,对药敏试验的自动化程度及通量就提出了更高的要求,既要满足检测通量上的要求,又要保证结果的准确性以提供给临床更有价值的药敏检测结果。




常见病原学检验项目包括微生物培养及药敏试验、显微镜检查、免疫学检测(肺炎链球菌尿抗原检测等)、分子快速诊断(聚合酶链式反应、质谱分析技术、基因测序)、相关标志物(PCT检测、IL-6检测、真菌-β-D葡聚糖检测和半乳甘露聚糖抗原检测)等。


2023年感染性疾病专业、医院感染管理专业、护理专业


罕见病诊疗与白细胞抗原分型纳入其中












罕见病作为一种发病率极低但又广受社会关注的疾病,此次也是首次被纳入《质控目标》的专业方向,首批被纳入的五种罕见病为:DMD杜氏肌营养不良、卟啉病、Gitelman 综合征、肺泡蛋白沉积症、转甲状腺素蛋白淀粉样变心肌病,侧重于建设罕见病多学科团队和转诊机制,以提高罕见病诊疗规范化为目标。国家对于罕见病及小众群体的重视,或将为IVD行业开启一个新的赛道。



此外,在器官移植方面,还明确提出要“提高人类白细胞抗原(HLA)分型检测率”,HLA是用于确定个体免疫系统类型的过程,是器官移植过程的重要步骤之一。提高 HLA 分型检测率有助于提高器官捐献者和移植接受者之间的匹配程度,从而降低器官移植接受者排斥反应及其他并发症,有助于提高移植接受者的生活质量和术后生存时间。未来,医疗机构要建立由检验科、器官获取组织、移植科等相关部门组成的 HLA 分型技术团队。













自2021年以来,卫建委连续两年发布国家医疗质量安全改进目标和各专业质控工作改进目标,引起了IVD业内人士的广泛关注。因为无论是分子病理检测、感染中的呼吸道病原体核酸检测、护理中的血流感染、备受关注的罕见病,都与IVD行业息息相关。例如,病原学检测就包括了微生物培养、降钙素原、白介素-6等感染指标的血清学检验,分子病理检测也包括了荧光定量PCR检测、基因测序等,而罕见病的筛查与发现则更依赖于分子、基因技术及产品。此次,2023《质控目标》的印发也对上述领域提出了新的“质量”要求,对于IVD企业而言,在洞悉政策的前提下准确摸清用户的“增效”与“提质”需求,才能在未来赢得市场。


声明:
1、凡本网注明“来源:小桔灯网”的所有作品,均为本网合法拥有版权或有权使用的作品,转载需联系授权。
2、凡本网注明“来源:XXX(非小桔灯网)”的作品,均转载自其它媒体,转载目的在于传递更多信息,并不代表本网赞同其观点和对其真实性负责。其版权归原作者所有,如有侵权请联系删除。
3、所有再转载者需自行获得原作者授权并注明来源。

最新评论

关闭

官方推荐 上一条 /3 下一条

客服中心 搜索 洽谈合作
返回顶部