立即注册找回密码

QQ登录

只需一步,快速开始

微信登录

微信扫一扫,快速登录

搜索
小桔灯网 门户 资讯中心 市场观察 查看内容

兽用检测诊断行业发展历程

2023-2-7 14:43| 编辑: 沙糖桔| 查看: 2557| 评论: 0|来源: IVD工具人

摘要: 兽用检测诊断行业迎来了发展的新热潮


20世纪80年代,随着规模化养殖模式的发展,全球贸易、新型物流业态为动物疫病防控带来更严峻的挑战,我国兽用诊断行业打破空白,一批以动物诊断为主营业务的企业诞生。兽用诊断企业通过提供自主研发能力,完善产业链等方式增强自身实力,提高市场份额。在2020年,国家农业农村部修订了《兽医诊断制品注册分类及注册资料要求》后,兽用检测诊断行业迎来了发展的新热潮。



兽用检测诊断行业发展历程


从无到有,从落后到发展
  • 20世纪80年代以前正式的兽医兽药行业尚未形成,动物保健、疾病检测等领域几乎是一片空白。
  • 1984年JTC-40型多功能兽用超声诊断仪在武汉电子仪器厂研制成功,并于通过鉴定投入小批量生产
  • 20世纪80年代随着专业化、规模化养殖企业的发展,动物饲养密度迅速增加,多种动物传染病开始大范围流行。为诊断并控制动物传染病,一批以动物诊断为主营业务的企业诞生。
  • 20世纪末期追求利润成为集约化养殖企业的唯一目的,这一时期养殖业蓬勃发展,动物保健与疾病诊断行业进一步壮大。
  • 2006年强制实施兽药GMP,随着监管力度的加大,兽医检测市场上将不允许无GMP资质企业生产的产品和未获得合法手续的产品流通体现出我国兽用诊断试产业与动物疾病防控需求之间存在较大差距。
  • 2015年首个兽医诊断制品( 猪繁殖与呼吸综征病毒ELISA抗体检测试剂盒 )获批。
  • 2020年国家农业农村部修订了《兽医诊断制品注册分类及注册资料要求》,对兽用诊断市场进行了松绑,大大的放松了兽用诊断制品的临床注册门槛。
  • 21世纪初期诊断行业呈逐步稳定向上发展趋势,各国外大企业纷纷占据我国大部分市场。
  • 2022年农业农村部发布了《国家动物疫病强制免疫指导意见(2022-2025年)全面推进了“先打后补”工作。在此过程中,需检测机构对接种疫苗的动物进行免疫检测,出具免疫评估报告,因而催生个百大的市场。

兽用检测诊断行业细分分类标准在发展中逐渐明确
近几年,养殖企业对动物疫病诊断和动物疫病防治越来越重视,兽用诊断制品在动物疫病诊断和动物疫病防治中起到决定性影响。诊断制品是动物疫病防控和兽医科技发展的核心元素之一。经二十多年发展,历经化学、酶、免疫测定和探针技术4次技术革命,我国兽医检测诊断行业逐步发展,目前已有了行业自身明确的分类标准。


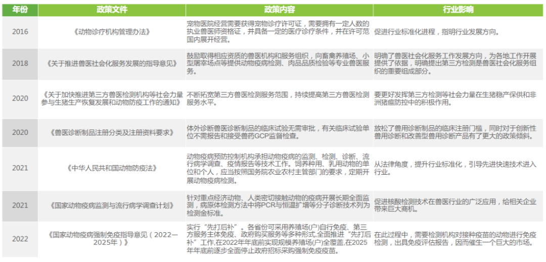
兽用检测诊断行业相关法律法规政策推动兽医检测诊断行业创新及发展
近年来,国家出台一系列法律法规、产业政策,对兽用检测诊断企业的生产、质量控制、经营管理、产品注册等方面进行监督、规范、管理,逐步打破进口企业在该领域的垄断地位,有利于兽用检测诊断行业的健康发展。未来创新能力和下游渠道能力将成为企业在兽用检测诊断行业脱颖而出,发展壮大的长期核心竞争力。

声明:
1、凡本网注明“来源:小桔灯网”的所有作品,均为本网合法拥有版权或有权使用的作品,转载需联系授权。
2、凡本网注明“来源:XXX(非小桔灯网)”的作品,均转载自其它媒体,转载目的在于传递更多信息,并不代表本网赞同其观点和对其真实性负责。其版权归原作者所有,如有侵权请联系删除。
3、所有再转载者需自行获得原作者授权并注明来源。

最新评论

关闭

官方推荐 上一条 /3 下一条

客服中心 搜索 洽谈合作
返回顶部