立即注册找回密码

QQ登录

只需一步,快速开始

微信登录

微信扫一扫,快速登录

搜索
小桔灯网 门户 资讯中心 技术杂谈 查看内容

高通量广谱检测病原体新技术:CARMEN

2022-12-23 10:39| 编辑: 沙糖桔| 查看: 4399| 评论: 0|来源: 陈巍学基因

摘要: 在了解了 Cas13 酶切割探针,发出荧光的原理之后,我们再来看 SHERLOCK 检测。

视频内容简介

1CARMEN 是一种创新的快速、高通量、多病原体广谱检测的方法;

2CARMEN 方法有较高的特异性和灵敏度;

3、CARMEN方法通过微流控乳浊液化、和彩色码两项技术,结合显微荧光扫描,极大地降低了广谱病原体检测的成本。作者自己的说法是把成本降低了 300 倍。


视频字幕内容

大家好!欢迎来到【陈巍学基因】。今天我给大家讲《高通量广谱检测病原体新技术:CARMEN

今天,我们要讲的内容,分4个部分:1、文章概要;2、实验原理;3、实验结果;4、分析小结

我们先说第一部分,文章概要

文章的题目,是《Massively multiplexed nucleic acid detection with Cas13》。这篇论文发表在 Nature 杂志的 2020 年的 6 月刊上。

论文题目,翻译成中文,意思是《使用 Cas13 进行大规模多重核酸检测》。

论文中展示了一种新开创的技术:CARMEN 技术。CARMEN “Combinatorial Arrayed Reactions for Multiplexed Evaluation of Nucleic acids”的首字母缩写。

第二部分,我们来说实验原理

我们先要说一下 Cas13 这个酶和 SHERLOCK 检测。

先说 Cas13 这个酶。Cas13 酶和 CRISPR 反应中的 Cas9 酶是类似的,可以在 guide RNA 的引导下,识别目标核酸链,并切割目标核酸链。

Cas13 这个酶与 Cas9 酶不同的点在于,它切割的目标是 RNA 链,而不是象 Cas9 酶那样是切割目标 DNA 链。

并且,Cas13 还有一个特点,当 Cas13 酶结合到 guide RNA 和目标 RNA 结合的
复合物上的时候,Cas13 的核酸酶活性就会被激活。

它不仅可以切割目标 RNA 链,它还会切割附近的 RNA 链。

那么利用这种特性,就可以设计一类似 Taqman RNA 探针。这个 RNA 探针一端连着一个荧光基团,另一端连着一个淬灭基团。

当这个 RNA 链是完整的时候,淬灭基团会熄灭荧光基团,那么这个 RNA 探针就不会发出荧光。

而当 RNA 被切断后,淬灭基团和荧光基团分开,荧光基团就会发出荧光。

那么当这个体系中的 guide RNA 有发生与目标 RNA 结合的时候,Cas13 就会切断这个荧光探针,被切断的探针就会发出荧光。

在了解了 Cas13 酶切割探针,发出荧光的原理之后,我们再来看 SHERLOCK 检测。

SHERLOCK “specific high-sensitivity enzymatic reporter unlocking”的首字母缩写。翻成中文,意思是:特异性高灵敏度酶报告基因解锁

大侦探福尔摩斯的全名是: Sherlock Holmes。可见这里给这个检测方法起“SHERLOCK”这个缩写名,有借用福尔摩斯的侦探能力的意思。

SHERLOCK 的实验原理,先是把抽提得到核酸做扩增。对其中的 DNA RPA 扩增,RPA 扩增是一个类似 PCR 扩增的反应,但它不需要做热循环,只要温度保持在 37-42°C 之间,就可以进行反应。

RNA,则是做 RT-RPA,也就是逆转录 RPA”,结果会是得到扩增了的 cDNA。接下来,扩增出来的 DNA cDNA,都经过 T7 转录酶的转录,转录出许多的 RNA 链。然后,加入 Cas13 酶、guide RNA 和荧光探针,进行反应。如果被检测的样本中存在与 guide RNA 相对应的目标 RNA,则荧光探针会被 Cas13 酶所切割,并发出荧光。

检测样本是否发出荧光,就可以判断样本中是否存在目标核酸链。进而可以推断样本中是否有特定的病原体。

在了解了 SHERLOCK 检测的方法原理之后,接下来我们来说 CARMEN 的实验设计。这是 CARMEN 实验设计的原理图。

实验中用到“Color code”“color code”的意思是,几种颜色荧光,比例不同,组成一组排列组合。我把它翻译成彩色码

红、绿、蓝三种荧光组成的彩色码为例,每一种荧光颜色都随着加入的相应的荧光染料的增多,而荧光强度增强。比如,红色可以取 0124……,一直到 64,一共 8 种荧光强度。

同样,绿色和蓝色也可以同样取 8 种荧光强度,那么把三种颜色的荧光组合起来,有 8 3 次方种组合,也就是可以得到 5128*8*8 = 512)种颜色组合。

用这些颜色组合对特定的溶液做标记,就叫彩色码

作者,先把几种样本,分别完成前面的核酸抽提、扩增、和转录的工作。接着,每个样本分别用荧光染料标上彩色码。

注意一下,这里用的荧光染料的颜色是偏蓝绿色的。

然后,把这些用彩色码标记了的 RNA 溶液,分别通过微流控系统,制成油包水的乳浊液。

同样原理,把分别针对若干种病毒 RNA 的探针,做成检测混合液。然后把每种混合液也加入彩色码做好标记。但请注意,标记检测液的彩色码的颜色是偏红橙色的,是和之前标记样本的蓝绿色的色系是分开的。然后,把每种检测混合液分别做成乳浊液。

接下来,把这若干个样本的乳浊液、和若干种检测液的乳浊液混合在一起。

然后,把这个混合液加载到特制的微孔板上。

这个特制的微孔板,需要特别介绍一下。这个板,是用聚二甲硅氧烷(PDMS, polydimethylsiloxane) 制成的。这是一种软的、且透明的胶质的材料。

它的大小约是手机的大小。

板的上面,布满了小孔。我们把这些小孔放大来看,每一个小孔的样子象一个空心的“8”字。一个小孔正好能放下乳浊液中的两个微滴。

一块板子,有 4.24 万个这样的小孔。

在使用的时候,在微孔板上还会加盖一个盖板。盖板和这个微孔板之间可以用螺丝锁紧。盖板的作用是把微滴锁定在小孔中,让不同小孔之间的微滴在锁定之后不会交叉污染。

在把乳浊液加入到这个微孔板之后,乳浊液中的微滴进入微孔。一个微孔中,正好容纳两个微滴。

这时候,先对微孔板进行一次荧光显微扫描成像。

然后,进行电击。电击会使一个小孔中的两个微滴融合。

如果样本微滴中的 RNA,正好能被检测微滴中的 guide RNA 识别,就会激活检测微滴中的 Cas13 的酶活性。接着就会切断荧光探针链。探针被切断后,荧光基团就会在激发光的照射下,发出荧光。

然后就可以对微孔板进行再次荧光显微扫描成像。

这是对微滴进行电击融合前后,两次对微孔进行扫描得到的图像。

电击融合前的第一次扫描,可以通过彩色码,判断一个微孔中的两个微滴,样本微滴是来自于哪一个原始样本,以及检测液微滴是针对哪一种病毒的。

电击融合后的第二次扫描,可以看到哪些微孔发出了检测探针特有的荧光,以及哪些微孔没有发出检测探针的荧光。

接下来,做样本中是否含有目标病毒核酸的判断。

在这个例子中,是以寨卡(Zika)病毒为例。图中,横坐标方向是样本中寨卡病毒 cDNA 浓度按指数递减,纵座标是检测到的微滴的荧光强度。图中的每一个点,代表了一个被检测的微孔中的荧光强度。红线代表了一个样本中针对某种病毒的若干个微孔的荧光强度的平均值。

我们可以看到微孔中检测荧光的强度达到最大荧光强度一半时,这个寨卡病毒 cDNA 的浓度是在 attomolar 级别的浓度,也就是有 10^-18 次方的摩尔浓度的目标 cDNACARMEN 方法就可以将它检测出来。

第三部分,我们来说实验结果

为了验证方法的检测效果,作者从数据库中找了 169 种已经有完整病毒基因组数据的人类病毒。针对这 169 种病毒,设计了检测探针做成 panel。并且合成了靶序列核酸链来当作样本做检测。

图中,横座标上依次排列的是合成的靶序列,纵座标上依次排列的是针对各个病毒的探针。病毒按病毒家族归并,我们可以看到纵轴上的折线,每一段就是一个病毒家族。图中每个点,显示的是相应坐标的探针对相应样本的检出情况,检出的信号强度,用颜色表示,信号越强,颜色越深。

理想情况下,应该是每个探针都只检出它所针对的那个靶序列,而不检出别的序列。也就是说,理想情况下,检出的点,应该排成从左上方向右下方的一条对角线。并且在对角线之外不出现其它的点。

那实测的结果,显示绝大多数的深红点的点,都出现在对角线上。对角线上有少量的缺口,对角线之外有少量的红点。

这说明,绝大部分的探针检出了目标序列,但还有少量探针没有检出目标序列,也就是对角线上的缺口;还有少量的探针对无关的病毒有反应,也就是偏离对角线的红点。

当论文发表于20206月的时候,正是新冠病毒在全球肆虐的时候。当然,作者也针对包括新冠病毒在内的冠状病毒专门做了检测。这张图就是几种冠状病毒的检测结果。这其中,“nCoV”就是新冠病毒,是“novel coronavirus SARS-CoV-2”的首字母缩写。

我们可以看到几个冠状病毒都可以被检出。同时,229E NL63 这两个毒株之间还有一个交叉反应。

这是几个冠状病毒在整个图中的位置。

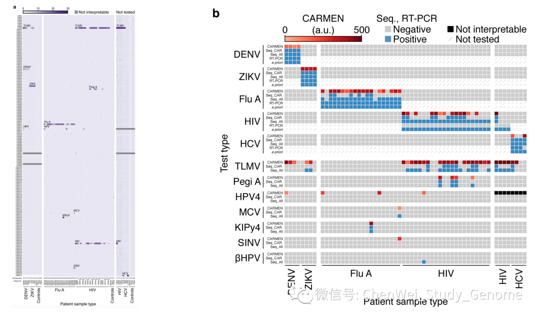
然后,作者找了 58 个病人的样本做实测。这 58 个样本包括病人的血浆、血清、咽拭子和鼻拭子。

图中横座标排列是病人的样本,纵座标是 CARMEN 的各个探针。图中格子的的颜色深度,就是检出的信号强度。

在做CARMEN检测的同时,还对相同的样本做高通量测序检测、和RT-PCR检测,以作为对照。

右图中,每一组最上面一行是 CARMEN 得到的信号强度,用棕色表示;下面几行是高通量测序和 RT-PCR 得到的信号,用蓝色表示。

可以看到 CARMEN 的检测结果与高通量测序的检测结果大体一致。

而且,CARMEN 方法还检出了一些高通量测序没有检测出的病原体。

作者把高通量测序作为检测的金标准,用 CARMEN 的结果与二代测序(高通量测序)的结果做比较。CARMEN 的假阴性率为 0.14%,假阳性率也是 0.14%CARMEN 的结果与二代测序(高通量测序)的结果一致的比例,达到 99.7% 以上。

接下来作者用甲型流感病毒的多个亚型,来检测 CARMEN 方法的特异性。

甲型流感病毒的血清型的各个亚型主要是由血凝素,和神经氨酸酶,这两个蛋白的亚型来决定的。血凝素,haemagglutinin,首字母是“H”;神经氨酸酶,neuraminidase,首字母是“N”。例如,我们常听到的“H1N1”“H3N2”,这些流感病毒的亚型就是指的病毒上这两个蛋白的亚型。

作者先做了探针对合成的核酸链样本的检测。左图,是对 H 亚型的检测结果;右图,是对 N 亚型的检测结果。我们可以看到,出现的深色点都主要出现在对角线上。也就是说,CARMEN 检测对合成的目标样本,有很好的特异性、和敏感性。

然后,作者又用 CARMEN 方法对 20 个患了甲型流感的病人的鼻拭子样本做检测。结果与之前的 NGS 测序结果,以及 RT-PCR 的结果完全一致。

接着,作者用 HIV 病毒的逆转录酶基因上的几个耐药突变亚型来检测 CARMEN SNP 突变检测的特异性。

左图列出了 HIV 的逆转录酶基因上的几个引起耐药的 SNP 突变,右图是用 CARMEN 方法对合成的靶序列进行检测的效果。

可以看到 CARMEN 可以很好地检出合成的靶序列上的各种突变。

然后,作者对 22 HIV 病人的样本进行实测。

左图是这 22 例样本的 CARMEN 实验结果,与 Sanger 测序、NGS 测序结果的对照。

CARMEN 结果与 Sanger 测序结果的一致性达到 93%,与 NGS 测序结果的一致性也达到 93%

这说明 CARMEN 对精细到单碱基突变的差异的检测,也有较好的特异性。

第四部分,我们来说一下分析小结

1CARMEN 是一种创新的快速、高通量、多病原体广谱检测的方法;

2CARMEN 方法有较高的特异性和灵敏度;

3CARMEN 方法通过微流控乳浊液化、和彩色码两项技术,结合显微荧光扫描,极大地降低了广谱病原体检测的成本。作者自己的说法是把成本降低了 300 倍。

参考文献:Cheri M. Ackerman, Cameron Myhrvold, et al. Massively multiplexed nucleic acid detection with Cas13 [J] Nature, Vol. 582, 11 June 2020.  https://doi.org/10.1038/s41586-020-2279-8.



声明:
1、凡本网注明“来源:小桔灯网”的所有作品,均为本网合法拥有版权或有权使用的作品,转载需联系授权。
2、凡本网注明“来源:XXX(非小桔灯网)”的作品,均转载自其它媒体,转载目的在于传递更多信息,并不代表本网赞同其观点和对其真实性负责。其版权归原作者所有,如有侵权请联系删除。
3、所有再转载者需自行获得原作者授权并注明来源。

最新评论

关闭

官方推荐 上一条 /3 下一条

客服中心 搜索 洽谈合作