93家微流控厂家大赏
2022-11-6 23:32|
编辑: 小桔灯网|
查看: 7042|
评论: 0|来源: 体外诊断市场部
摘要: 微流控定义微流控(Microfluidics),是一种精确控制和操控微尺度流体,尤其特指亚微米结构的技术,又称其为芯片实验室(Lab-on-a-Chip)或微流控芯片技术。微流控分析芯片最初在美国被称为“芯片实验室”(lab-on-a-c ...
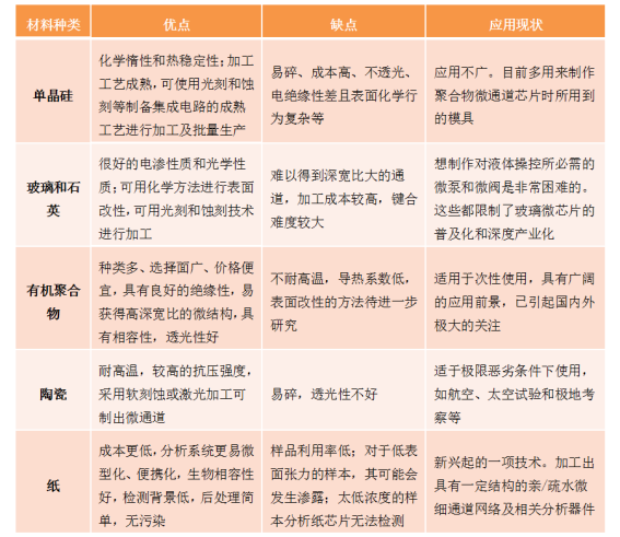
| 微流控(Microfluidics),是一种精确控制和操控微尺度流体,尤其特指亚微米结构的技术,又称其为芯片实验室(Lab-on-a-Chip)或微流控芯片技术。微流控分析芯片最初在美国被称为“芯片实验室”(lab-on-a-chip),在欧洲被称为“微整合分析芯片”(micrototal analytical systems),它是微流控技术(Microfluidics)实现的主要平台,可以把生物、化学、医学分析过程的样品制备、反应、分离、检测等基本操作单元集成到一块微米尺度的芯片上,自动完成分析全过程。有着体积轻巧、使用样品及试剂量少,且反应速度快、可大量平行处理及可即用即弃等优点的微流控芯片,在生物、化学、医学等领域有着的巨大潜力,近年来已经发展成为一个生物、化学、医学、流体、电子、材料、机械等学科交叉的崭新研究领域。20世纪50年代,提出了间隔式连续流动技术(Segmented Continuous Flow Analysis,SCFA上世纪50年代末,美国诺贝尔物理学奖得主Richard Feynman教授在1959年使用半导体材料将实验用的机械系统微型化,从而造就了世界上首个微型电子机械系统(Micro-electro-mechanical Systems,MEMS)20世纪70年代,美国两位科学家开拓性提出了流动注射分析(Flow Injection Analysis,FIA)的概念1979年,美国斯坦福大学将理论变为了现实,制造出了世界上的第一个微流控设备1990年,由瑞士Ciba-Geigy公司的Manz与Widmer应用MEMS技术,首先提出的“微全分析系统”(Mico Total Analysis Systems),即μTAS(ì-TAS)1994年,Ramsy等在Manz的研究基础上,改进了芯片毛细管电泳进样方法,提高了其性能,同年,首届μ-TAS会议在荷兰召开。1995年,首家从事微流控技术的Caliper Life Sciences公司成立1998年,Whiteside提出PDMS制作芯片的快速模板复制法1999年,首台微流控芯片商品化仪器推出,HP(Agilent)和Caliper公司联合推出,最早应用于生物分析和临床分析领域。2001年,创办期刊Lab on a Chip,专门用于收录微流控技术研究类文章。2003年,Forbes杂志将微流控技术评为影响人类未来15件最重要的发明之一2004年,微流控技术被Bussiness2.0杂志称作“改变未来的7种技术”之一2016年7月,国家国务院印发的《“十三五”国家科技创新规划》中李克强总理明确提出“体外诊断产品要突破微流控芯片、单分子检测等关键技术2017 年,科技部印发《“十三五”生物技术创新专项规划》,明确将微流控芯片纳入到新一代生物检测技术当中。2022年5月10日,国家发改委印发首部《“十四五”生物经济发展规划》,明确提出,加强微流控、高灵敏等生物检测技术研发。 
微流控技术年表(含国内IVD微流控政策) 根据Yole分析师最新数据统计显示,2018年全球微流控产品市场规模达到87亿美元,2019-2024年期间的复合年增长率高达11.7%,预计2024年将达到174亿美元。两项主要应用为:(1)即时检测(POCT);(2)制药/生命科学研究(包括测序、基因组学和蛋白质组学)。不过,其它微流控应用也在不断发展。Cephied 公司的 GeneXpert( 2020 年收入约为 20 亿美元,全球装机量超过20000 台)、原Biofire公司的 Film Array( 2018 年销售额为 4.83 亿欧元,2020 年销售额超过 10 亿欧元,全球装机量从 2018 年底的 8200 台达到 2022 年的 22000 台)
据麦姆斯咨询介绍,2016年-2018年期间器官芯片市场增长了4倍(从750万美元增至2960万美元),而2018年-2024年期间的复合年增长率(CAGR)预计将高达35.3%。据Yole的调研,预估中国厂商的微流控产品销售额将从2017年的1.71亿美元增长至2023年的7.541亿美元,复合年增长率高达28%,而此间全球微流控市场的增长率稳定在18%左右。且新兴中国微流控厂商的产品上市周期更短。截至2022年10月25日关键词“微流控”及知名厂家注册证,共计234项。简要分析:免疫试剂最多占58%(135项),生化第二16%(38项),仪器软件11%(26项其中包含多个备受关注分子厂家的仪器,先于试剂获证)分子10%(24项),还有其他领域如血气、血球、精子、凝血等产品。共计42家国内外厂商取得微流控相关产品注册证(博晖由两家分别取证),赛沛刚取证的脑膜炎证也算进去。证最多的前三是岚煜生物31项、康芯生物22项、博奥晶芯21项,当然证多少也不代表未来潜力,何况还有很多分子证正在路上。微流控细分市场注册证不多,厂家和技术众多。微流赛道备受重视,未来很可能有IVD新星诞生。网络检索了有报道的微流控厂家信息,含部分上游微流控技术解决方案供应商。各家产品各有特点,未来详细介绍。
赛道:微流控赛道一片大好,融资没仔细数满眼的pre、A、B、C、D、1、2。珍惜现有资源和热度,短平快先来一波应用实践。产品问题肯定有,但是很多问题有量了才会暴露出来,速度还是很重要。 场景:现阶段核心场景在检验客户的替换,和科研细胞筛选测序等。其中检验场景是替代,需求具有一致性,产品设计上可以从准确性、产品组合、体验、自动化、TAT、成本上考虑。想全面超越已有方法学,(如:免疫印迹、荧光多重检)还需要突破性的设计和创新。其中成本多说两句,定量检测比定性有溢价,但是成本上一定会有提升,需要平衡。对一些定量价值不显著的项目,微流控相当于从客户兜里套钱,这就需要很强力的理由。专利:微流控可申请专利的方面不少,能不能形成有力保护,和是否能绕开竞品专利,也是需要深究的问题。 技术:技术和时间可以说存在矛盾,一方面国内成长起来的原创微流控技术不多,另一方面做稳定,做好良品率,兼顾成本很难。做好微流控不给时间光靠寻源,试一试供应商,很难做长远。厂家大赏没有把全部供应商列进来,是我不了解,也是希望更多原创出现。国际友商已经为我们做好榜样,Alere上午测完的条子,下午插进机器还是一样读数,赛沛就能先做出一面墙的模块,防污染提高通量。很多方面没有捷径,唯有靠创新。人才:目前找个微流控沾边的人真是要用“抢”形容,人才紧缺也带来了壁垒。微流控芯片制造看来不是成熟行业,人才培养周期长,人才输出也少,现阶段谁掌握了核心人员后期成功几率更大。待加入的观望人才也可以早点入局。微流控研发精英也欢迎联系我(文末微信)获得高薪职位,并有毛遂自荐奖。方肇伦. 微流控分析芯片发展与展望[J]. 大学化学, 2001, 16(2):6.https://www.sohu.com/a/525311607_121312638https://www.elecfans.com/d/845552.html微流控芯片行业研究.Sam的行研笔记. 2021,01/07. 一个注定要被深度产业化的技术——微流控解析https://www.cn-healthcare.com/articlewm/20210107/content-1178623.htmlStatus of the Microfluidics Industry 2019小桔灯网https://xueqiu.com/4256973034/222823879微流控学习公众号《CACLP 微流控芯片相关展商介绍》等
|
声明:
1、凡本网注明“来源:小桔灯网”的所有作品,均为本网合法拥有版权或有权使用的作品,转载需联系授权。
2、凡本网注明“来源:XXX(非小桔灯网)”的作品,均转载自其它媒体,转载目的在于传递更多信息,并不代表本网赞同其观点和对其真实性负责。其版权归原作者所有,如有侵权请联系删除。
3、所有再转载者需自行获得原作者授权并注明来源。