立即注册找回密码

QQ登录

只需一步,快速开始

微信登录

微信扫一扫,快速登录

搜索
小桔灯网 门户 资讯中心 政府动态 查看内容

财政厅:设定“最低价”采购,无效!

2022-9-20 14:20| 编辑: 沙糖桔| 查看: 2957| 评论: 1|来源: 医疗器械经销商联盟

摘要: 官方密集发文,进一步规范政府采购!


财政厅:

“最低价”采购,纳入负面清单!

近期,安徽、四川、重庆、甘肃、黑龙江等多省相继发布了2022年“政府采购负面清单”,新版清单发布后,老版政策同时废止,进一步规范政府采购。

根据联盟菌观察,最新发布的政府采购负面清单中,各省多有不同,但基本都一致明确“最低价”采购、限制国产等行为都将拉入负面清单。

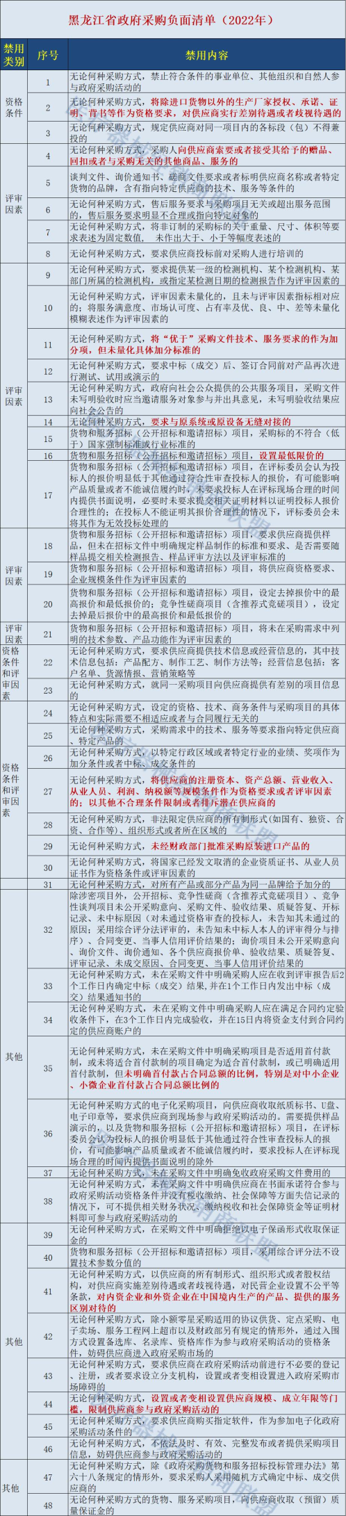
以黑龙江省为例,财政厅印发的《黑龙江省政府采购文件编制及评审活动禁止行为清单 (试行)》中,共列出了48项政府采购禁止情形。


《禁止行为清单》包括:未经批准采购进口;指定进口品牌;将供应商注册资本、营收等规模条件作为评审因素等,全部列入负面清单,严格禁止!

1、未经批准,禁止采购进口

除了进口统一论证清单内的产品,优先国产早已成为行业共识。因此,本次通知再次明确:无论何种采购方式,未经财政部门批准,禁止采购原装进口产品;

禁止“将除进口货物以外的生产厂家授权、承诺、证明、背书等作为资格要求,对供应商实行差别待遇或者歧视待遇”,不得要求“原系统或原设备无缝对接”;

禁止“对民营企业设置不公平等条款,对内资企业和外资企业在中国境内生产的产品、提供的服务区别对待”。

2、设定“最低价”,无效

在货物和服务招标项目中,禁止“去掉报价中的最高报价和最低报价”。同时,不允许设置最低限价,否则无效。

3、不得指定企业资金、规模

禁止将“供应商的注册资本、资产总额、营业收入、从业人员、利润、纳税额等规模条件,作为资格要求或者评审因素的”。

近年来,优于药耗控费的影响,药品、试剂、耗材等成为医院成本项,SPD平台应运而生成为了不少医院的选择,但在一些项目中,将供应商的注册资金、仓库面积、营业收入等等作为评选标准,或将有所改变。


官方密集发文,进一步规范政府采购!


近年来,由于政府采购代理机构资格认定取消,大量社会中介机构进入政府采购市场,从而导至在执行政府采购活动过程中出现了不少违规行为,尤其是在医疗设备招投标项目中。

此前,黑龙江通报的“10例政府采购领域突出问题典型案例”重,就包括两起医疗领域违规采购,分别是“齐齐哈尔宇双缘医疗器械有限公司和齐齐哈尔糖之友医疗器械有限公司提供虚假材料谋取中标案”,以及“鹤岗市人民医院原院长助理贾某某串通投标案”。

因此,新版政府采购负面清单全面公布后,给所有政府采购项目头上再加了一道“紧箍咒”,进一步利好所有优秀产品发展。

2022年至今,安徽、四川、重庆、山东、内蒙等多省发布了最新的政府采购负面清单,如需查看当地文件,可登录财政厅官网查看,以下内容仅供参考

>>安徽省

安徽省财政厅罗列了46条“政府采购负面清单”,包括:未落实进口采购政策、未落实中小企业发展政策、限制国内产品、设定最低限价、超资产采购等。

长按识别二维码,查看原文!


>>甘肃省

甘肃省财政厅发布的《政府采购领域常见违法违规事项清单》,共包括了五份清单,170项具体内容,在政府采购活动中进一步规范采购行为和采购程序,有效防范违法违规问题发生。

长按识别二维码,查看原文!


>>四川省

四川省财政厅日前印发了《关于印发政府采购文件典型问题清单的通知》,31个问题61种具体情形,包括未依法确定采购需求、未按规定落实政府采购政策、以不合理的条件对供应商实行差别待遇或者歧视待遇、未按规定设置评审因素、违反优化营商环境规定等五个问题种类。

长按识别二维码,查看原文!


>>山东省

近日,山东省财政厅印发《关于进一步加强政府采购和政府购买服务监管工作的意见》,《意见》立足政府采购和政府购买服务两大改革领域,从7个方面提出27条硬核举措,既有全过程的监管体系,又凸显了重点环节,在现有法规制度框架下作了改革突破。例如,探索推行评审专家红黄牌制度,提高专家违规成本;率先试行供应商证明事项告知承诺制,降低供应商参与成本等等。

长按识别二维码,查看原文!


>>内蒙古

据官网了解,内蒙古自治区财政厅也研究制定《内蒙古自治区政府采购常见违法违规行为清单》,《违法违规清单》从设置供应商资格条件;制定采购需求;制定评审规则;评审过程;合同签订、框架协议签订、履约及支付;政府采购中的其他违法违规行为等六个方面列出了采购人、采购代理机构60项违法违规行为。

具体包括:限定供应商所有制形式;未编制采购实施计划;未依法设定评审因素;未按规定组织开标;未依法、及时签订框架协议、合同;未建立需求管理制度等等。

长按识别二维码,查看原文!


声明:
1、凡本网注明“来源:小桔灯网”的所有作品,均为本网合法拥有版权或有权使用的作品,转载需联系授权。
2、凡本网注明“来源:XXX(非小桔灯网)”的作品,均转载自其它媒体,转载目的在于传递更多信息,并不代表本网赞同其观点和对其真实性负责。其版权归原作者所有,如有侵权请联系删除。
3、所有再转载者需自行获得原作者授权并注明来源。
发表评论

最新评论

引用 肖工 2022-9-21 08:43
希望政策能实施落地。

查看全部评论(1)

关闭

官方推荐 上一条 /3 下一条

客服中心 搜索 洽谈合作
返回顶部