立即注册找回密码

QQ登录

只需一步,快速开始

微信登录

微信扫一扫,快速登录

搜索
小桔灯网 门户 资讯中心 政府动态 查看内容

最新!21省IVD集采联盟成立,“第一枪”瞄准肝功生化试剂

2022-7-28 10:45| 编辑: 沙糖桔| 查看: 2279| 评论: 0|来源: MedTrend医趋势

摘要: 联采办公室应是成立不久,第一项集采任务或许发布在即。


7月27日,据业内流出消息,除新冠检测产品外,国内第一个常规体外诊断试剂(IVD)集采联盟已正式成立,第一枪瞄准的是肝功生化试剂

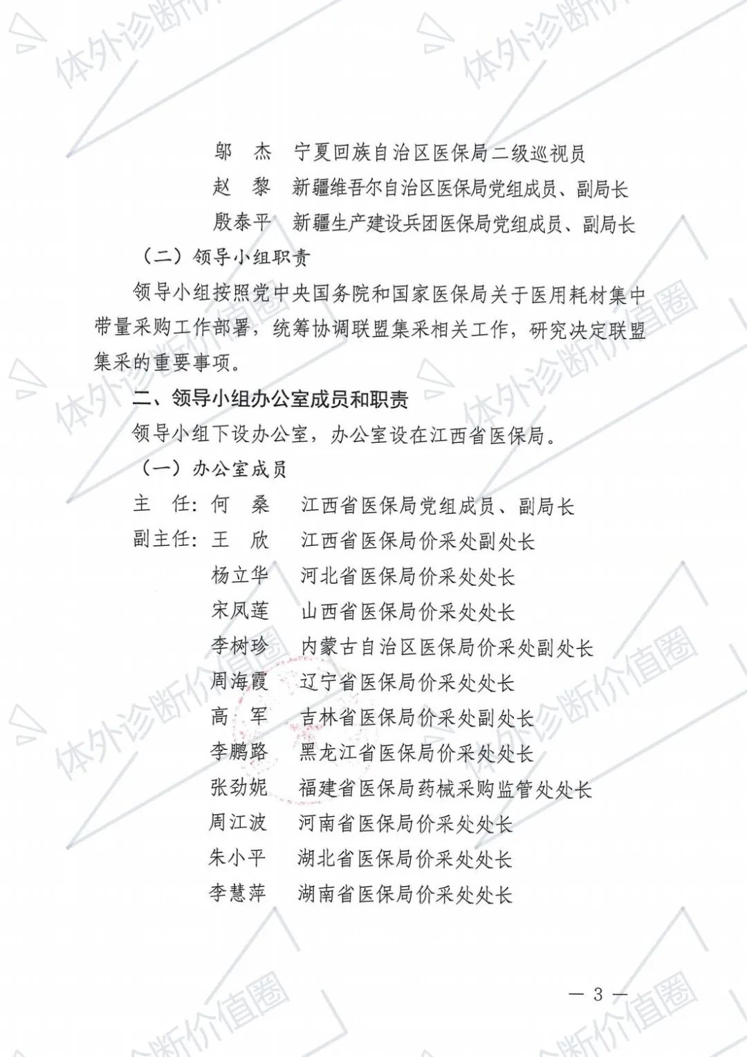
据流出文件,该联盟主管单位为肝功生化检测试剂省际联盟集中带量采购工作领导小组,带头组长为江西省医保局党组书记、局长,此次发布的文件编号为【2022】1号,印发时间是7月18日。

可见,联采办公室应是成立不久,第一项集采任务或许发布在即。可以预见,该小组未来如有进一步动作,也应主要集中在肝功生化试剂产品。

除江西省外,此次参与的联盟成员高达21省市,包括河北省、山西省、内蒙古自治区、辽宁省、吉林省、黑龙江省、福建省、河南省、湖北省、湖南省、广东省、广西壮族自治区、海南省、重庆市、贵州省、陕西省、甘肃省、青海省、宁夏回族自治区、新疆维吾尔自治区、新疆生产建设兵团

就此,国内迄今规模最大的IVD集采团体成立,继心脏支架、骨科耗材的国采,以及安徽、南京等地的局部试点之后,IVD产品大规模集采的号角终于也在国内响起!

*肝功生化试剂主要包含:白蛋白、总蛋白、总胆红素、直接胆红素、谷丙、谷草、胆碱酯酶、总胆汁酸、5-核苷酸酶、碱性磷酸酶、前白蛋白、腺苷脱氨酶、甘胆酸、单胺氧化酶等。文件中未明确具体集采品种。


· END ·


声明:
1、凡本网注明“来源:小桔灯网”的所有作品,均为本网合法拥有版权或有权使用的作品,转载需联系授权。
2、凡本网注明“来源:XXX(非小桔灯网)”的作品,均转载自其它媒体,转载目的在于传递更多信息,并不代表本网赞同其观点和对其真实性负责。其版权归原作者所有,如有侵权请联系删除。
3、所有再转载者需自行获得原作者授权并注明来源。

最新评论

关闭

官方推荐 上一条 /3 下一条

客服中心 搜索 洽谈合作
返回顶部