立即注册找回密码

QQ登录

只需一步,快速开始

微信登录

微信扫一扫,快速登录

搜索
小桔灯网 门户 资讯中心 政府动态 查看内容

“回款难”成过去式!官方出手,医械行业大变局!

2022-7-26 16:07| 编辑: 沙糖桔| 查看: 2413| 评论: 1|来源: 医疗器械经销商联盟

摘要: “回款难”成过去式!3.57亿货款结清,全国推进……


“回款难”成过去式!3.57亿货款结清,全国推进……


医保基金直接结算!3.57亿货款到账


近日,济南日报刊登《我市药品和医用耗材集采“以量换价”全年可减轻群众就医负担10亿元》一文。



据悉,济南市药品和医用耗材集中带量采购作为重要民生实事,已有国家6批次、省2批次共318种集采药品和13类高值医用耗材在济南及时落地。


文中,齐鲁制药的相关负责人表示,带量采购不仅让企业无需再为药品销售消耗更多的资金和精力,还让回款有了保障。


有数据显示,拖欠药款1个月,企业将减少近1%的利润。由医保基金向企业直接结算集采货款,回款周期由平均3个月以上缩短至1个月。


2021年11月至今,济南已累计结算货款3.57亿元,本地企业结算额占总结算额的93.84%。


而随着全国医保信息统一平台的不断运行,药品耗材招采、生产、配送、监管、回款等环节正在实现全国统一的管理和监督,只要有一个地区在医保直接结算结算方面获得成功,那么其他地区就可以快速复制其成功经验。


全国推进,医院彻底出局!


在此背景下,不只济南一地,全国多省都开始加速推进医保基金与药械企业直接结算货款,并且都取得了不小的成果。还有部分地区针对回款不及时的医疗机构采取了一些处罚措施。例如限期整改、考核扣分,严重的甚至暂停或终止医疗保险费用结算。


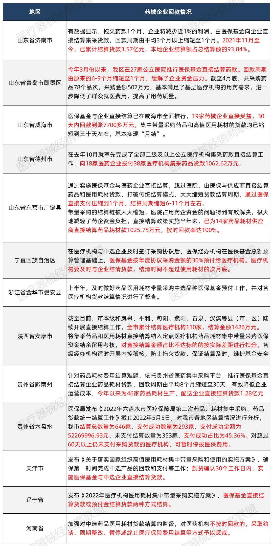
联盟将2022部分地区的企业回款情况整理如下:



耗材的支付涉及到医保、医院、企业的利益。但由于医院最终拥有了市场的绝对话语权,耗材企业一般不愿“诉诸法庭”来保证长期合作。


耗材企业往往承受着巨大的资金压力,尤其是对于资金薄弱的中小型医疗器械企业,甚至是生死攸关的大事。


为了应对这一问题,近年来,国家也一直在对医疗机构回款慢的现状进行大力整顿,强调回款问题,缩短回款周期。


国家出手!严查医院欠款问题


早在2020年,国家医保局就发布了《国家医疗保障局关于国家组织药品集中采购和使用试点医保配套措施的意见》,明确要求,落实医保基金预付政策。


医保经办机构在试点工作正式启动前,按照不低于专项采购预算的30%提前预付医疗机构,并要求医疗机构按合同规定与企业及时结算,降低企业财务成本。


同时,在国务院组织了第七次大督查行动后,国务院督查组表示:目前全国多地公立医院仍存在回款不及时的问题。一些部门、单位还将无分歧欠款改为有分歧欠款,部分医院占压医药流通企业大量资金且付款期限过长。


在建立医保直接结算机制的基础之上,清偿医院的欠款、纾解中小企业经营难题的工作也已经被国家提上日程。


2021年,国家医保局等八部门共同印发了《关于开展国家组织高值医用耗材集中带量采购和使用的指导意见》,再次强调医疗机构应按采购合同与企业及时结清货款,结清时间不得超过交货验收合格后次月底,并推进医保基金与企业直接结算。


目前,多省都已出台相关措施,进一步加快企业回款速度。


此前,广西药品集团采购服务平台发布《关于加强我区带量采购药品结算工作的通知》。广西将组织开展专项清欠行动,对拖欠带量采购药款的医疗机构进行通报。将药品回款情况纳入医院年度考核和院长年终考核的重要内容,对严重拖欠药款的医疗机构进行问责。


今年7月11日,北京市医保局还发布了《北京市医疗保障局关于开展本市医疗机构医用耗材网上阳光采购专项检查工作的通知》,表示将对北京市有关医疗机构医用耗材网上阳光采购开展专项检查工作,其中就包括对医用耗材“异常”使用以及医疗机构耗材采购结算回款情况等多个方面的检查。


北京之前要求,原则上医疗机构货款结算时间不得超过收货验收合格后次月底,也就是说,超过60天未完成货款结算的耗材采购订单,都是本次医保部门严查的重点。


随着医保基金与企业直接结算的全国落地,联盟相信,“回款难”终将成为过去式。医药资金流也将彻底与公立医院绝缘,这也意味着医疗行业生态将面临全方位洗革,医械行业的现有秩序正在被悄然改变。



声明:
1、凡本网注明“来源:小桔灯网”的所有作品,均为本网合法拥有版权或有权使用的作品,转载需联系授权。
2、凡本网注明“来源:XXX(非小桔灯网)”的作品,均转载自其它媒体,转载目的在于传递更多信息,并不代表本网赞同其观点和对其真实性负责。其版权归原作者所有,如有侵权请联系删除。
3、所有再转载者需自行获得原作者授权并注明来源。

刚表态过的朋友 (0 人)

发表评论

最新评论

引用 ll8848 2022-7-27 08:42
希望能够全面推广

查看全部评论(1)

关闭

官方推荐 上一条 /3 下一条

客服中心 搜索 洽谈合作
返回顶部