立即注册找回密码

QQ登录

只需一步,快速开始

微信登录

微信扫一扫,快速登录

搜索
小桔灯网 门户 资讯中心 政府动态 查看内容

卫健委发文:卫生院、社区和村卫生室要配置这些IVD设备!

2022-7-21 13:42| 编辑: 沙糖桔| 查看: 2377| 评论: 0|来源: IVD从业者网

摘要: 卫健委发文:卫生院、社区和村卫生室要配置这些IVD设备!


7月20日,国家卫健委基层卫生健康司印发《乡镇卫生院服务能力标准(2022版)》、《社区卫生服务中心服务能力标准(2022版)》、《村卫生室服务能力标准(2022版)》

各标准推荐符合要求的医疗机构设备配置如下:

机构名称

建议设备配置

社区卫生服务中心

【B】符合“C”,并
1.配备听力筛查工具、视力筛查工具、心理行为发育筛查工具。
2.配备与诊疗科目相匹配的其它设备。
3.配备空气消毒机、DR、彩超、全自动生化分析仪、血凝仪、十二导联心电图机、心电监测仪、动态心电监测仪、动态血压监测仪、生物安全柜。

乡镇卫生院

【B】符合“C”,并
1.配备听力筛查工具、视力筛查工具、心理行为发育筛查工具。
2.配备与诊疗科目相匹配的其它设备。
3.配备 DR、彩超、全自动生化分析仪、全自动化学发光免疫分析仪、血凝仪、生物安全柜、十二导联心电图机、空气消毒机、麻醉机、呼吸机以及与诊疗科目相匹配的其它设备。

村卫生室

【A】符合 B,并
配备血分析仪、尿分析仪、自动生化仪、心电图机等检验检查设备;
配备训练床、训练用阶梯、平行杠、姿势镜等 1 种以上康复设备;配备电子针疗仪、牵引床、红外线治疗仪、低频脉冲电治疗仪、中频脉冲电治疗仪、微波治疗仪、超声波治疗仪等 1 种以上理疗设备。
2.配备电冰箱、自动体外除颤仪(AED)。
3.配备健康一体机。


按照国家卫健委去年公布的数据来看,基层医疗卫生机构99.0万个,其中:社区卫生服务中心(站)3.6万个,乡镇卫生院3.5万个,诊所(医务室)27.5万个,村卫生室60.8万个。


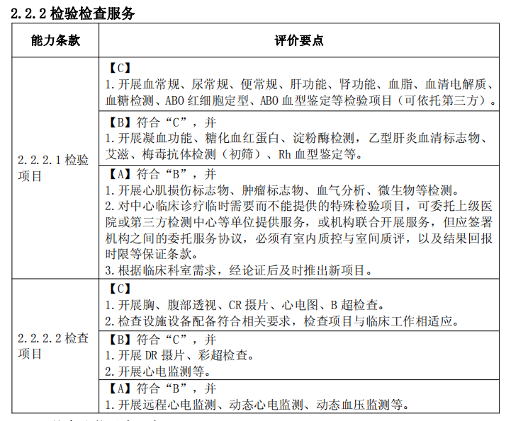
社区卫生服务中心服务能力标准


社区卫生服务中心检验检查服务项目:

【C】开展血常规、尿常规、便常规、肝功能、肾功能、血脂、血清电解质、

血糖检测、ABO 红细胞定型、ABO 血型鉴定等检验项目(可依托第三方)。


【B】符合“C”,并

1.开展凝血功能、糖化血红蛋白、淀粉酶检测,乙型肝炎血清标志物、艾滋、梅毒抗体检测(初筛)、Rh 血型鉴定等。


【A】符合“B”,并

1.开展心肌损伤标志物、肿瘤标志物、血气分析、微生物等检测。

2.对中心临床诊疗临时需要而不能提供的特殊检验项目,可委托上级医院或第三方检测中心等单位提供服务,或机构联合开展服务,但应签署机构之间的委托服务协议,必须有室内质控与室间质评,以及结果回报时限等保证条款。


3.根据临床科室需求,经论证后及时推出新项目。


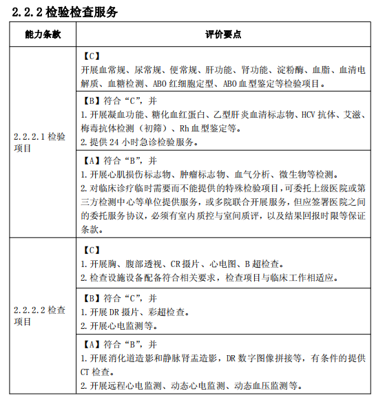
乡镇卫生院服务能力标准

社区卫生服务中心检验检查服务项目:


【C】

开展血常规、尿常规、便常规、肝功能、肾功能、淀粉酶、血脂、血清电解质、血糖检测、ABO 红细胞定型、ABO 血型鉴定等检验项目。


【B】符合“C”,并

1.开展凝血功能、糖化血红蛋白、乙型肝炎血清标志物、HCV 抗体、艾滋、梅毒抗体检测(初筛)、Rh 血型鉴定等。

2.提供 24 小时急诊检验服务。


【A】符合“B”,并

1.开展心肌损伤标志物、肿瘤标志物、血气分析、微生物等检测。

2.对临床诊疗临时需要而不能提供的特殊检验项目,可委托上级医院或第三方检测中心等单位提供服务,或多院联合开展服务,但应签署医院之间的委托服务协议,必须有室内质控与室间质评,以及结果回报时限等保证条款。


村卫生室服务能力标准



社区卫生服务中心检验检查服务项目:

【C】

1.开展身高、体重、腰围等物理体检和血压、血糖检测。


【B】符合 C,并

1.依托乡镇卫生院、医共体或第三方检验机构开展血常规、尿常规、生化等检验服务。


【A】符合 C,并

1.开展心电图、血常规、尿常规等项目中的 2 种以上即时检验服务。




文章来源:国家卫健委基层卫生健康司


声明:
1、凡本网注明“来源:小桔灯网”的所有作品,均为本网合法拥有版权或有权使用的作品,转载需联系授权。
2、凡本网注明“来源:XXX(非小桔灯网)”的作品,均转载自其它媒体,转载目的在于传递更多信息,并不代表本网赞同其观点和对其真实性负责。其版权归原作者所有,如有侵权请联系删除。
3、所有再转载者需自行获得原作者授权并注明来源。

最新评论

关闭

官方推荐 上一条 /3 下一条

客服中心 搜索 洽谈合作
返回顶部