立即注册找回密码

QQ登录

只需一步,快速开始

微信登录

微信扫一扫,快速登录

搜索
小桔灯网 门户 资讯中心 政府动态 查看内容

医保局正式发布!全国耗材价格裸奔时代来了

2022-7-20 16:30| 编辑: 沙糖桔| 查看: 1995| 评论: 0|来源: 医疗器械经销商联盟

摘要: 国产替代率将进一步提升,一大批国产械企也会因此而受益。


全国统一招采平台上线!新一轮洗牌来了……


全国医用耗材数据开始同步!


近日,甘肃省医保局发布《关于甘肃省全国统一医保信息平台药品阳光采购平台迁移工作的通知》。



据通知获悉,甘肃省将于2022年7月15日0时,停止“甘肃省公立医院药品阳光采购平台”的下单功能,同时正式上线全国统一医保信息平台药品和医用耗材招采管理子系统的阳光挂网采购功能。


“原系统”的下单功能停用前产生的在途订单,各定点医疗机构须于5个工作日内在“原系统”完成订单收货流程;“原系统”停用前产生的在途采购订单,各配送企业须于5个工作日内在“原系统”完成配送发货工作。


也就是说,甘肃省所有的医用耗材数据,已经与全国信息同步,价格全部透明化!


耗材编码“大清理”!

多省加速统一


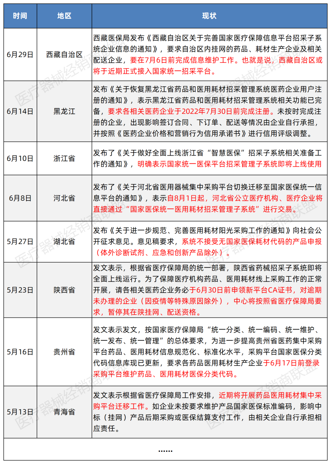
今年5月,官方宣布,包含了药械招采子平台的全国统一医保信息平台全面建成。各省也都积极响应,推进统一招采平台的落地使用。


从各地反馈消息来看,多省运维应用阶段加速。



与此同时,各地政府也不断发文,针对重复拿码,无编码等耗材编码乱象开展“大清理”。


7月15日,陕西省发布《关于重新启动医用耗材动态调整的通知》,申请挂网的耗材,必须具有 统一医保信息业务编码。在此之前,有6万多个医用耗材,因“医保编码存在重复项”而无法挂网。


湖北省近日发布《关于开展医用耗材阳光采购工作的通知》,将拒绝无国家医保耗材代码的产品的挂网申报(体外诊断试剂、应急和创新产品除外)。


今年4月,广东省也发布了《关于开展国家医保耗材标准编码和医疗器械唯一标识数据信息维护工作的通知》,产品无编码,后续将无法开展集中采购、结算等交易活动。更有可能会影响其参加国家或省级集采的资格。


统一招采平台的全面落地,以及医用耗材全国统一编码的不断加速,都为接下来的耗材带量采购全面扩围打下了基础,医用耗材市场也将迎来更为严苛的考验。


“集采大军”迅速扩张!

大批经销商出局


今年以来,又有一批耗材加入“集采大军”。不光是高值耗材,此前因编码混乱,规格、品种繁多而集采难度大的低值耗材,也在统一招采平台落地后加速集采进程。


7月12日,河北省17类耗材带量采购开始报价,品种范围包括一次性鼻胆引流管、胸腹腔穿刺器、一次性使用静脉导管、口咽通气道、麻醉管路、镇痛泵、一次性乳头切开刀、气管内插管、骨水泥、输液港、抓捕器、漏斗胸、套扎器、胸(腹)腔引流管、一次性压力传感器、冠状动脉内分流管、血管闭合系统等。


在这之前,安徽省也发文表示也将于2022年对新一批耗材品种进行带量采购,包括:冠脉导引导管、冠脉导引导丝、冠脉药物球囊、超声刀头、疝补片、硬脑(脊)膜补片、一次性射频(等离子)刀头、口腔种植体系统、心脏介入电生理类等。


在全国统一招采平台的支持下,单省耗材价格在未来将会联动全国,促使耗材集采进一步扩围!


这样一来,性价比更高的国产品牌,将拥有更大的进院优势,国产替代率将进一步提升,一大批国产械企也会因此而受益。


另一方面,带量采购的不断扩围,也使越来越多产品的终端价格“跳水”,流通环节利润空间也随之大幅压缩。一批既无上游产品供应链优势,又无下游直接终端资源的经销商将直接出局。


而无论是械企还是经销商,现阶段最值得思考的问题,都应该是如何寻求改变,以适应不断加速扩围的集采大环境。



声明:
1、凡本网注明“来源:小桔灯网”的所有作品,均为本网合法拥有版权或有权使用的作品,转载需联系授权。
2、凡本网注明“来源:XXX(非小桔灯网)”的作品,均转载自其它媒体,转载目的在于传递更多信息,并不代表本网赞同其观点和对其真实性负责。其版权归原作者所有,如有侵权请联系删除。
3、所有再转载者需自行获得原作者授权并注明来源。

最新评论

关闭

官方推荐 上一条 /3 下一条

客服中心 搜索 洽谈合作
返回顶部