立即注册找回密码

QQ登录

只需一步,快速开始

微信登录

微信扫一扫,快速登录

搜索
小桔灯网 门户 资讯中心 共识指南 查看内容

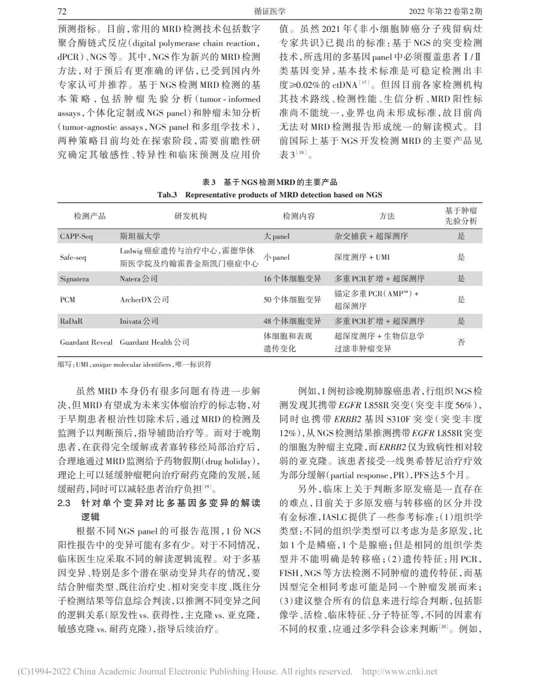
肿瘤二代测序临床报告解读共识

2022-6-14 17:22| 编辑: 沙糖桔| 查看: 3903| 评论: 0|来源: 基因谷 循证医学杂志

摘要: 针对肿瘤二代测序临床报告相关问题,小编为您找来了最新版的专家共识,希望能够为您答疑解惑!



随着肿瘤精准治疗时代的到来,常规的病理学诊断方法已无法满足临床需求,国内外多项指南和共 识 均 认 可 基 于 二 代 测 序(next generation sequencing,NGS)全面分子检测对于指导临床治疗的价值,全面而准确的肿瘤基因诊断结果已成为临床诊疗的刚需。

针对肿瘤二代测序临床报告相关问题,小编为您找来了最新版的专家共识,希望能够为您答疑解惑!



 

本文编辑:乐乐高


声明:
1、凡本网注明“来源:小桔灯网”的所有作品,均为本网合法拥有版权或有权使用的作品,转载需联系授权。
2、凡本网注明“来源:XXX(非小桔灯网)”的作品,均转载自其它媒体,转载目的在于传递更多信息,并不代表本网赞同其观点和对其真实性负责。其版权归原作者所有,如有侵权请联系删除。
3、所有再转载者需自行获得原作者授权并注明来源。

最新评论

关闭

官方推荐 上一条 /3 下一条

客服中心 搜索 洽谈合作
返回顶部