立即注册找回密码

QQ登录

只需一步,快速开始

微信登录

微信扫一扫,快速登录

搜索
小桔灯网 门户 资讯中心 专栏文章 动力彩虹 查看内容

免疫治疗,预测预后新方法!

2022-5-9 15:13| 编辑: 沙糖桔| 查看: 2629| 评论: 0|来源: 小桔灯网 | 作者:动力彩虹

摘要: 最近,免疫检查点抑制剂(ICI),也称为免疫疗法,已成为晚期非小细胞肺癌(NSCLC)和其他癌症的突破性治疗方法。


最近,免疫检查点抑制剂(ICI),也称为免疫疗法,已成为晚期非小细胞肺癌(NSCLC)和其他癌症的突破性治疗方法。这些药物针对免疫检查点受体与其配体之间的抑制性相互作用,例如程序性死亡1(PD-1)途径。虽然最初进化为介导自身耐受,但某些肿瘤已经适应利用这些信号通路,从而逃避免疫反应。如果有效,免疫疗法可以增强T细胞对恶性细胞的免疫反应,并能带来前所未有的临床效益。然而,阳性反应通常只出现在少数患者身上。迄今为止,已有五种PD-1/PD-L1轴抑制剂被批准用于晚期非小细胞肺癌:其中pembrolizumab、nivolumab和cemiplimab靶向PD-1,而durvalumab和 atezolizumab靶向其配体PD-L1。除了显著的抗肿瘤活性外,这些药物还与特征性(偶尔危及生命)副作用有关,尤其是与免疫相关的不良事件和过度进展。加上这些治疗的巨大成本,仅对那些预期益处大于风险的患者实施免疫治疗至关重要。


PD-(L)1抑制剂的疗效预测主要是肿瘤PD-L1表达的量化,已有几个FDA批准的商业检测。目前的指南(ASCO和ESMO)建议仅当PD-L1肿瘤比例评分(TPS)至少为50%时,即≥50%的活肿瘤细胞PD-L1膜染色呈阳性,才使用PD-(L)1抑制剂对晚期NSCLC进行一线单一治疗。然而,活检和处理组织的必要性、肿瘤的空间异质性、使用不同的分析系统(三个是FDA批准的)和不同的截止值,限制了这种伴随诊断方法的准确性和一致性。此外,由于缺乏替代性预测性生物标记物,推荐的PD-L1 TPS数值之外的潜在应答者群体被排除在一线PD-(L)1抑制剂单一疗法之外。准确识别独立于PD-L1的应答者可以扩大免疫单一疗法的合格人群,从而减轻肺癌患者化疗毒性的负担。


多种证据表明,外周血中的信息可能反映了肿瘤微环境(TME)内的免疫反应。已发现免疫治疗反应与外周血计数、外周扩增的T细胞克隆和单核细胞亚群之间存在关联。miRNAs是~22个nt短RNA分子,通过Watson-Crick碱基配对调节靶信使RNA(mRNAs),与通常嵌入靶基因3′-非翻译区(UTR)的miRNA应答元件(mRNAs)配对。这将miRNA定位为基因表达的复杂调节器,可以反映免疫状态和活动。


近日,来自德国的研究团队在Nature子刊npj precision oncology上发表了一篇题为“A blood-based miRNA signature with prognostic value for overall survival in advanced stage non-small cell lung cancer treated with immunotherapy”的文章,在这篇文章中,研究团队使用多个IV期NSCLC患者队列,利用miRNA表达谱建立了一个模型,以预测pembrolizumab或nivolumab单药治疗后的总生存率(OS)。研究团队发现了一个髓系富集的5-miRNA标记(miRisk评分),其表现优于PD-L1 TPS,并可以推广到一个独立的验证队列。miRisk评分为晚期NSCLC的免疫治疗提供了一种基于血液的辅助诊断。


图片来源:npj precision oncology


主要内容

临床患者特征

共有334名患者从两个地点被招募,并根据招募时间和治疗类型被成功组合成三个队列;培训组和验证组均接受了pembrolizumab或nivolumab的免疫治疗,而对照组接受了铂双重化疗和pembrolizumab。分别对训练队列和验证/控制队列进行技术处理和样本测量,以保持队列的独立性,更好地估计预测算法的可推广性能。


接受抗PD-1单药治疗的IV期NSCLC患者训练队列中的96名患者包括77%(n=74)pembrolizumab和23%(n=22)nivolumab治疗的患者;58%的腺癌(n=56)、28%的鳞状细胞癌(n=27)和14%的其他NSCLC(n=13,包括NSCLC、NOS和大细胞神经内分泌肺癌);男性占62.5%;91.7%以前或现在吸烟。免疫治疗在一线患者中的比例为49%,在二线患者中的比例为48%,在二线外患者中的比例仅为3%。总的来说,71%的患者PD-L1 肿瘤比例评分TPS≥ 50%、21%肿瘤比例评分1-49%,8%患者TPS<1%,而在免疫治疗开始时,37%的患者的ECOG表现状态(PS)为0,58%的患者为1,5%的患者为2。独立验证队列的临床特征大致相似,免疫治疗物质和治疗线的分布存在显著差异。独立对照组包括139名接受联合化学免疫治疗的IV期NSCLC患者,在其他方面表现出大致相似的临床病理学特征。


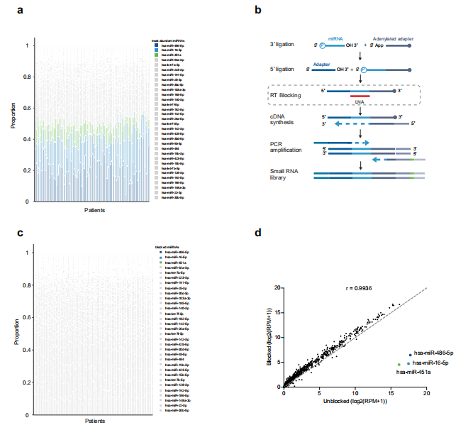
全血小RNA测序管道的开发

全血miRNA图谱受到少量高度丰富的红系miRNA的限制,这限制了用于检测和准确定量其他RNA物种的测序带宽。为了缓解这种情况,研究团队使用了定制的寡核苷酸,以便在文库制备过程中阻断miR-486-5p、miR-451a和miR-16-5p,否则将占据约50%的结果读取。使用未阻断或阻断的文库制备对PAXgene样本进行配对测序,证明了对靶miRNA物种的高度特异性和有效阻断(99.96%降低)。释放的测序带宽导至每百万次阻断读取(RPM)值增加,从而能够在给定测序深度下更准确地量化数量较少但潜在信息更丰富的免疫细胞衍生miRNA。


阻断高丰度miRNA的全血小RNA测序管道。

图片来源:npj precision oncology


在PD-1抑制剂单药治疗下建立基于miRNA的OS风险模型

训练队列中患者(96名患者)的miRNA表达谱用于开发模型,以预测接受pembrolizumab或nivolumab单剂免疫治疗的IV期NSCLC患者的OS。模型通过交叉验证过程进行优化,以确定最佳特征选择参数。


线性预测风险评分miRisk评分将训练队列中96名患者的将患者分为低/高风险组。低风险组患者的存活时间明显长于高风险组。为了量化模型在独立患者样本上的可推广性,对验证队列中的99名患者应用miRisk评分,并使用相同的临界值将其分为低/高风险组(5.61)。低风险组的患者存活时间明显长于高风险组(HR2.40,95%可信区间1.37–4.19;P<0.01)。使用时间依赖性受试者操作特征(ROC)曲线分析评估miRisk评分的辨别能力,总结6个月时的OS。在训练和验证队列中,时间依赖性ROC曲线(AUC)下的面积分别为0.87(95%可信区间0.78–0.95)和0.71(95%可信区间0.58–0.82),进一步支持在临床相关时间点6个月接受免疫治疗的IV期非小细胞肺癌患者的miRisk评分和OS之间的关系。


研究团队还探索了随机森林分类器是否能够重现和/或提高预测性能,结果显示,与随机森林相比,基于Cox的miRisk评分预测表现更好,且易于解释,因此选择miRisk评分进行进一步研究。


根据miRisk评分和PD-L1 TPS分层的NSCLC患者总生存率。图片来源:npj precision oncology


miRisk评分作为晚期非小细胞肺癌的生物标志物预测指标优于PD-L1组织学

在临床样本中,研究团队根据PD-L1 TPS对训练、验证和对照队列中的患者进行分层(≥50%对<50%。在训练队列中,OS和PD-L1 TPS之间存在显著关联,而在验证队列中,OS和PD-L1 TPS之间存在非显著趋势。对照组中未发现任何关联。


为了进一步量化miRisk评分对PD-L1 TPS预测性能的优效,研究团队使用miRisk评分或PD-L1 TPS在1000个bootstrapped datasets上计算了6个月时的时间依赖性ROC AUC差异。与PD-L1TPS相比,根据miRisk评分进行分类时,训练和验证数据集中的ROC AUC分别增加了0.36(95%可信区间0.22–0.50)和0.18(95%可信区间0.01–0.35)。


这提供了证据表明在预测6个月时的OS时,基于血液的miRisk评分比基于组织的PD-L1 TPS表现显著优越。这些结果证实了PD-L1 TPS作为免疫治疗疗效预测因子的局限性,并与最近的一项meta分析相一致,该分析发现PD-L1 TPS仅能预测一系列肿瘤类型中约30%的患者的免疫治疗反应


预测NSCLC患者总生存率miRisk评分优于PD-L1 TPS。

图片来源:npj precision oncology


预测性miRNA来源于髓系

为了解构不同血细胞类型对混合细胞PAX基因全血图谱的贡献,研究团队从12名50至60岁的健康志愿者捐献的血液中,对10个纯化细胞群的小RNA进行了测序,这使得能够创建一个血细胞型miRNA表达图谱,并探索5个miRisk miRNA的起源细胞。大多数PAXgene(259个miRNA)检测到源自红细胞的miRNA,表明红系miRNA比较富集。就PAX基因图谱的贡献而言,第二个最主要的细胞类型是血小板,它是另外109个miRNA的主要来源。免疫细胞来源的miRNA是少数。


尽管大多数PAXgene检测到源自红细胞的miRNA,但研究团队在髓样细胞(miR-2115-3p、miR-4676-3p和miR-6503-5p)和血小板(miR-224-5p)中观察到了显著的细胞类型特异性miRisk miRNA表达模式。miR-2115-3p对加权miRisk评分贡献最大,仅在粒细胞类型的中性粒细胞、嗜酸性粒细胞和单核细胞中表达。在训练队列中,miR-2115-3p表达与ANC之间存在强正相关,但与嗜酸性粒细胞或单核细胞计数无关。相比之下,miR 6503-5p仅在单核细胞中表达,但与单核细胞计数不相关。这表明应答者患者外周血单核细胞中每个细胞的miR-6503-5p表达较低。


外周全血中miRisk miRNA的细胞起源。

图片来源:npj precision oncology


预测性miRNA的通路分析及其与PD-1/PD-L1信号的相互作用

为了进一步阐明miRisk miRNA与免疫治疗反应之间的机制联系,研究团队进行了生物信息学靶点预测和通路分析。采用TargetScan算法,确定了44个与OS显著相关的miRNA和5个与miRisk评分相关的miRNA的预测靶基因。然后使用KEGG数据库将这些基因集用作路径富集分析的输入。


PD-L1通路基因在44个miRNA靶基因中显著富集,该分析揭示了PD-L1(CD274)本身与miR-2115-3p、miR-4676-3p和miR-6503-5p之间预测的直接相互作用。此外,MAPK信号通路被确定为miRisk miRNAs靶基因中高度富集的通路。这进一步表明,PD-L1/PD-1通路是通过MAPK通路的上游信号上调的,因此可能存在功能联系。


总结

免疫疗法作为一种高效的治疗晚期癌症的方法,最近得到了广泛的关注。不幸的是,只有少数患者体验到免疫疗法的显著益处,而其他患者则没有反应,甚至因免疫相关不良事件而受到伤害。对于PD-1/PD-L1抑制剂类别内的免疫治疗,目前使用肿瘤(基于组织的)PD-L1表达进行患者分层。然而,PD L1仅在约30%的病例中是反应的准确预测因子。迫切需要更准确的生物标记物来预测免疫治疗反应。研究团队试图根据全血microRNA图谱确定外周血生物标志物,预测对肺癌免疫治疗的反应。使用三个特征明确的队列,共334名IV期NSCLC患者,研究团队定义了一个5 microRNA风险评分(miRisk),该评分可预测在训练和独立验证(HR2.40,95%可信区间1.37–4.19;P<0.01)队列中免疫治疗后的总生存率。该信号源于髓系,并进行了miRNA靶向预测,以使其与PD-L1信号通路和PD-L1本身建立直接的机制联系。miRisk评分为免疫治疗提供了一种潜在的基于血液的辅助诊断,优于基于组织的PD-L1染色。


声明:
1、凡本网注明“来源:小桔灯网”的所有作品,均为本网合法拥有版权或有权使用的作品,转载需联系授权。
2、凡本网注明“来源:XXX(非小桔灯网)”的作品,均转载自其它媒体,转载目的在于传递更多信息,并不代表本网赞同其观点和对其真实性负责。其版权归原作者所有,如有侵权请联系删除。
3、所有再转载者需自行获得原作者授权并注明来源。

最新评论

关闭

官方推荐 上一条 /3 下一条

客服中心 搜索 洽谈合作
返回顶部