立即注册找回密码

QQ登录

只需一步,快速开始

微信登录

微信扫一扫,快速登录

搜索
小桔灯网 门户 资讯中心 感染诊疗 新冠杂谈 查看内容

是“服务型政府”还是“地方保护”

2022-3-27 18:07| 编辑: 面气灵| 查看: 4008| 评论: 0|来源: 河西幕

摘要: 一周又过去了,本周IVD的热点依然是新冠抗原。每天各样信息轮番上阵、应接不暇,一条不看,就跟不上节奏了。用一句话总结这些信息,就是:政府对抗原检测的各种引导,包括集采、设置收费、纳入医保、帮扶企业拿证、 ...

一周又过去了,本周IVD的热点依然是新冠抗原。

 

每天各样信息轮番上阵、应接不暇,一条不看,就跟不上节奏了。

 

用一句话总结这些信息,就是:政府对抗原检测的各种引导,包括集采、设置收费、纳入医保、帮扶企业拿证、发证、印发各种升级版指南/方案……

 

与之伴随的是售价和收费的一路下行。目前,挂网/集采最低价是福建的5.8元,收费最低价是湖南的“价格项目+检测试剂”<=12元。从最早万孚去年广东集采遗留的16.8元到如今的5.8元,仅仅用了不到10天时间。

 

临近周末,说是躺平的国外又冒出来两个大单,一个是英国政府77亿元的单子被东方、艾康和基蛋拿到;一个是美国政府9000万人份的单子给了九安。

 

对比国内的价格,国外会诱人很多,在目前产能整体还不够的情况下,在国家和全人类、政治和利润之间,企业该做如何选择,当然,基蛋和九安是不存在这种两难的,谁让中国药监局还不给人家发证呢。

 

这两周还看到一个新的现象——政府下场助力,借用这两年新造的词儿,政府也开始“卷”了。

 

一、先是3月19日深圳市发改委在官网发布《关于组织实施新型冠状病毒抗原快速检测试剂盒研发及产业化专项申报的紧急通知》,通知中表示对研发新冠抗原试剂盒的企业,进行不超过500万元的专项事后资助。

(点评:这还真的是紧急通知,再晚4天,4天后拿到文号的亚辉龙和易瑞就拿不到这笔钱了,不知道2020年就拿到证的华大因源能否去领这个事后资助

 

二、接着,还是这一天,3月19日,江苏省药监局对“省内拟申报新冠抗原检测试剂文号的32家企业“进行临床试验线上集中辅导。本次辅导直接务实、目标明确,目的只有一个——让本省企业尽早拿证上市,为此,还专门邀请省内5家具备开展新冠抗原检测试剂临床试验资质的机构参会,直接牵线搭桥。

(点评:这才是时政新闻上一直报道、人们却很少感受的到的纳税人的公仆、服务型的政府,这事儿居然也有显灵的一天

 

三、再来,3月24日,北京市医保局公布“新冠抗原检测试剂挂网采购产品“的通知,只挂了5个厂家,巧的是 刚好就是19家有证企业中北京籍的5家。

 

(点评:这种巧合,如果要说没有“地方保护”都说不过去

 

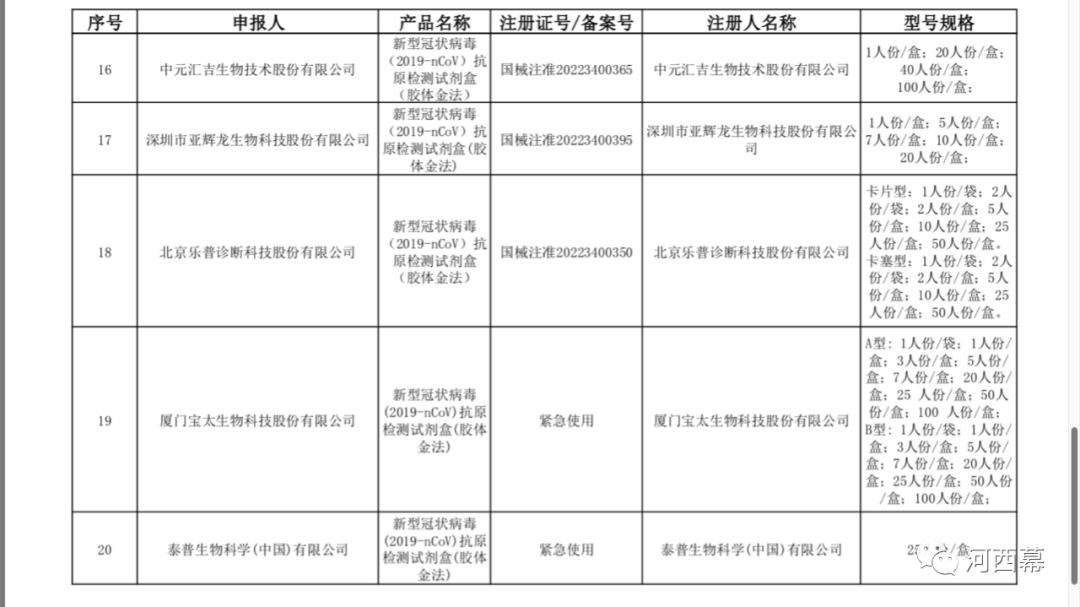
四、还有更绝的,3月25日,福建医保局公布“第一批新型冠状病毒抗原检测试剂挂网采购产品的通知”,所挂产品中赫然列着“厦门宝太”和“泰普生物”两家闽籍企业产品,而这两家企业可是还没有拿到NMPA批文的呀。

(点评:所谓,没有最好,只有更好,福建医保局真正让人们见识到了 对待企业无限的赤诚,“一片冰心在玉壶”啊

 

最后,不由的又想到2021年初那个段子,说是当时南宁出了1例阳性,当地政府当机立断,决定要进行全民筛查。但时值另外几个省份也有疫情,因此,从采样管 到 提取和扩增试剂都缺货,这时候,本省有核酸检测相关企业的政府,可以命令本地企业首先保证本地供应,确保筛查的政令可以执行;但,广西没有这样的IVD企业,所以,最后只能无奈作罢

 

以上虽是传言,但现实中却天天都在发生,也是上述政府们为何要下场助力的原因。

 

现在,抗原已经有19家企业获批了,你们省有吗,你们的政府要不要下场助力呢?

 

 

声明:
1、凡本网注明“来源:小桔灯网”的所有作品,均为本网合法拥有版权或有权使用的作品,转载需联系授权。
2、凡本网注明“来源:XXX(非小桔灯网)”的作品,均转载自其它媒体,转载目的在于传递更多信息,并不代表本网赞同其观点和对其真实性负责。其版权归原作者所有,如有侵权请联系删除。
3、所有再转载者需自行获得原作者授权并注明来源。

最新评论

关闭

官方推荐 上一条 /3 下一条

客服中心 搜索 洽谈合作
返回顶部