自2022年3月10日,国务院联防联控机制综合组发布新冠病毒抗原检测应用方案(试行)的通知以来,抗原检测的消息铺天盖地。 《方案》规定了抗原检测的适用人群: 一、到基层医疗卫生机构就诊,伴有呼吸道、发热等症状且出现症状5天以内的人员;二、隔离观察人员,包括居家隔离观察、密接和次密接、入境隔离观察、封控区和管控区内的人员;三、有抗原自我检测需求的社区居民。同时,明确了3类人群进行抗原检测需满足的主要条件、检测试剂的获得渠道,制定了检测发现阳性后的处置管理流程,促进抗原检测与核酸检测相衔接。
新冠抗原居家检测最大的优势是民众可以在家实现检测,在短暂的几分钟内就可以看到结果。但这种技术“假阳性”或“假阴性”的概率比较大,也就是检测准确性相对较差,只能作为群众筛查的依据,诊断的金标准依然是核酸检测。
当然,不是说哪种技术最好,抗原检测和核酸检测各有优势。比如核酸检测技术一般只能在医院或第三方医检所去做,大规模疫情来袭时,浪费大量的人力,物力和财力,广大群众凌晨还在门诊排队做核酸;报告时间长,最快也需要4小时,一般都是第二天出结果,对于经常出差的人来说真的非常不友好;第三方检验机构的压力极大,几乎每天都在做重复的工作,每天检测的样本量都是以万来计算。抗原检测可以在初步筛查中为核酸检测分担很多压力,所以两者各有优势。
首先来看看,近期NMPA公布的新冠抗原检测获批医疗器械证明的名单。主要包括:南京诺唯赞、北京金沃夫、深圳华大因源、广州万孚生物、北京华科泰五家产品。


目前,金标准的核酸检测的价格基本可以保证在30-40元/人,北京目前已经是30元/人份,上海和杭州40元/人,对于经常需要出差的人来说,这个检测价格也是不菲,好在也可以做混样检测(10人份一混),很多县医院都是采用混样检测,基本的价格在10元/人份,对于这个价格大家都是可以接受的。
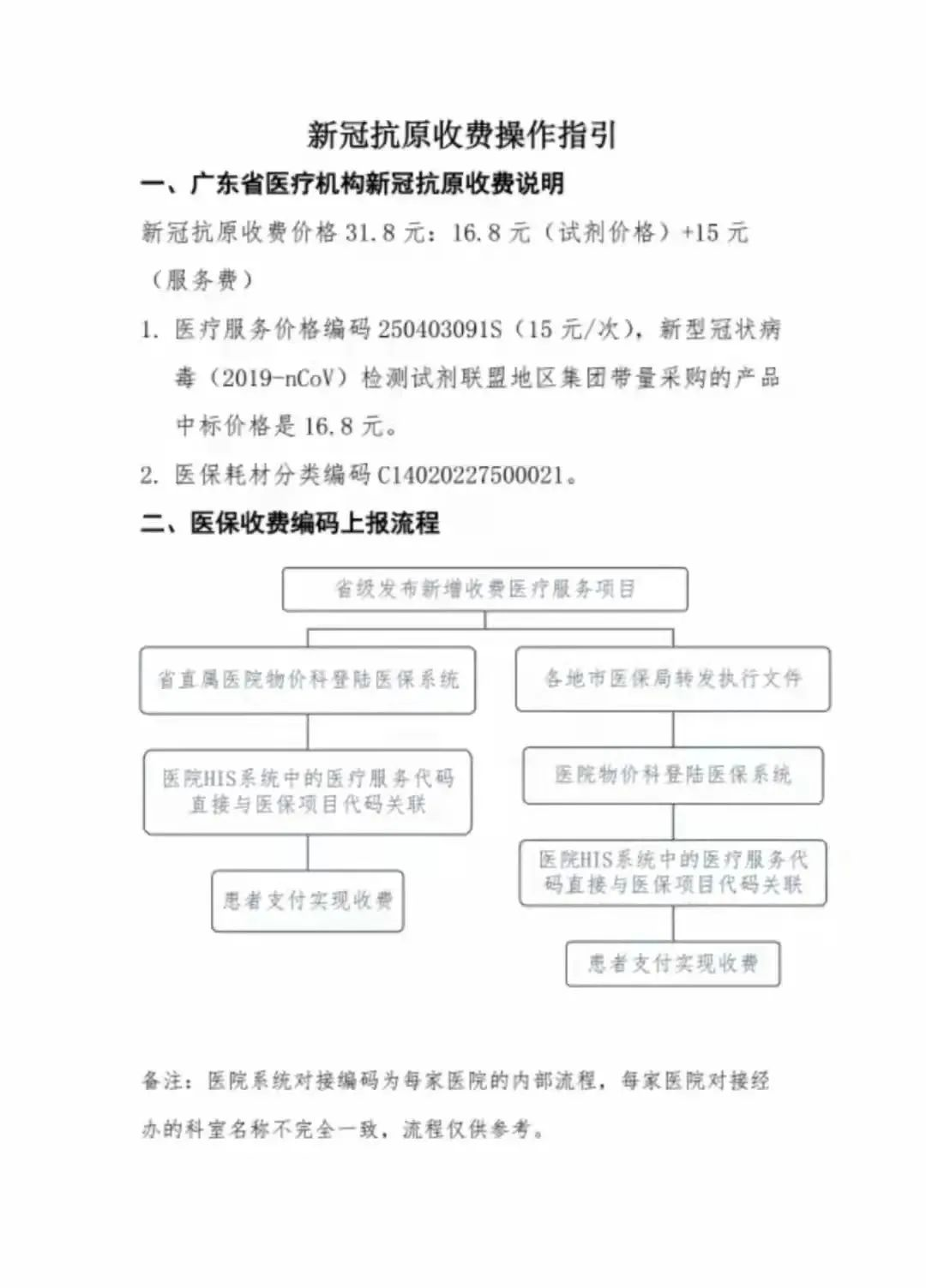
那么作为新冠抗原筛查的价格到底怎么样?在网上查询了相关收费情况。
示例1:广东省医疗机构抗原收费

示例2:上海本地药店



上海地区新冠抗原检测价格 厂家
| 价格
| 数据来源
| 南京诺唯赞
| 24.5元/人份
| 美团药房
| 万孚生物
| 26.8元/人份 | 美团药房 | 北京金沃夫
| 32.8元/人份
| 美团药房
|
从以上的数据可以看出,上海地区新冠抗原检测,单次检测的费用在30元左右,相对于金标准的核酸检测来说大规模抗原筛查的价格相对较高。未来抗原作为筛查手段,价格还有待下调,当然对于企业来说需要更大程度控制价格空间,国家集采可能也会是发展趋势。
回到主题,新冠抗原筛查单次检测价格多少钱,广大群众会买单?
在了解到答案之前,先和大家分享一个我朋友的答案:1)如果筛查检测是国家买单,他肯定是愿意居家检测的,哈哈哈,这可能是大多数人的想法。2)当然,考虑到国家财政支出、居家检测需要多次筛查,并且准确性较差,个人买单的话7-8元可能比较合适。
声明:以上纯属个人观点,无任何商业行为!
|