立即注册找回密码

QQ登录

只需一步,快速开始

微信登录

微信扫一扫,快速登录

搜索
小桔灯网 门户 资讯中心 企业动态 查看内容

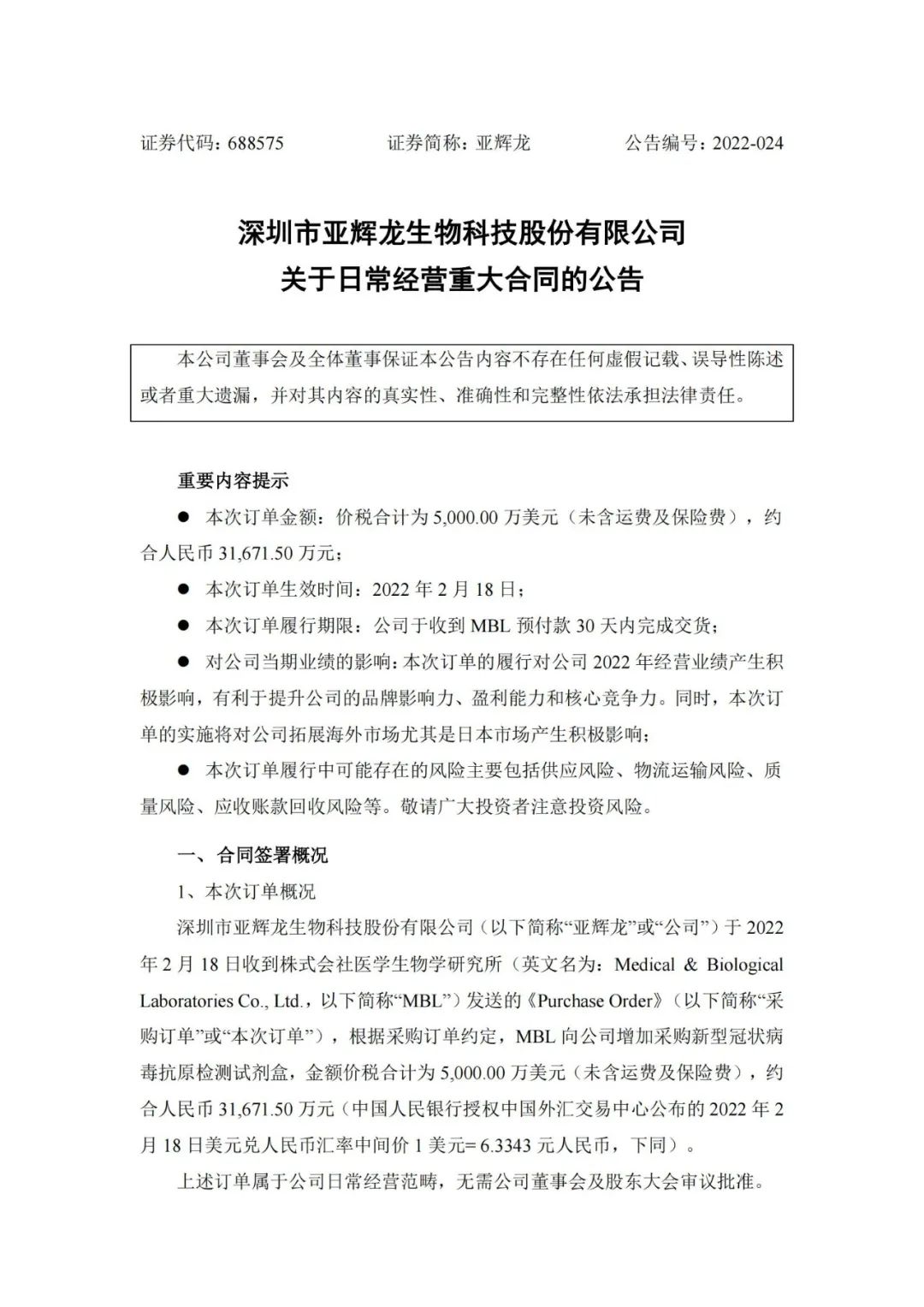
刚刚!亚辉龙再次“入账”超3个小目标!短短7天累计6.52亿

2022-2-19 20:19| 编辑: 小桔灯网| 查看: 3552| 评论: 0|来源: 体外诊断价值圈

摘要: 亚辉龙公告,公司2月18日收到株式会社医学生物学研究所(简称“MBL”)发送的采购订单,MBL向公司增加采购新型冠状病毒抗原检测试剂盒,金额价税合计为5000万美元(未含运费及保险费),约合人民币31,671.50万元。早前, ...

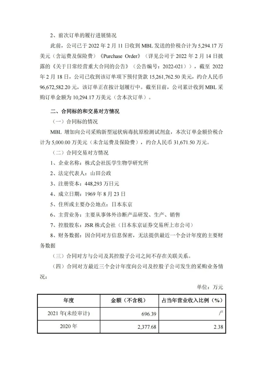
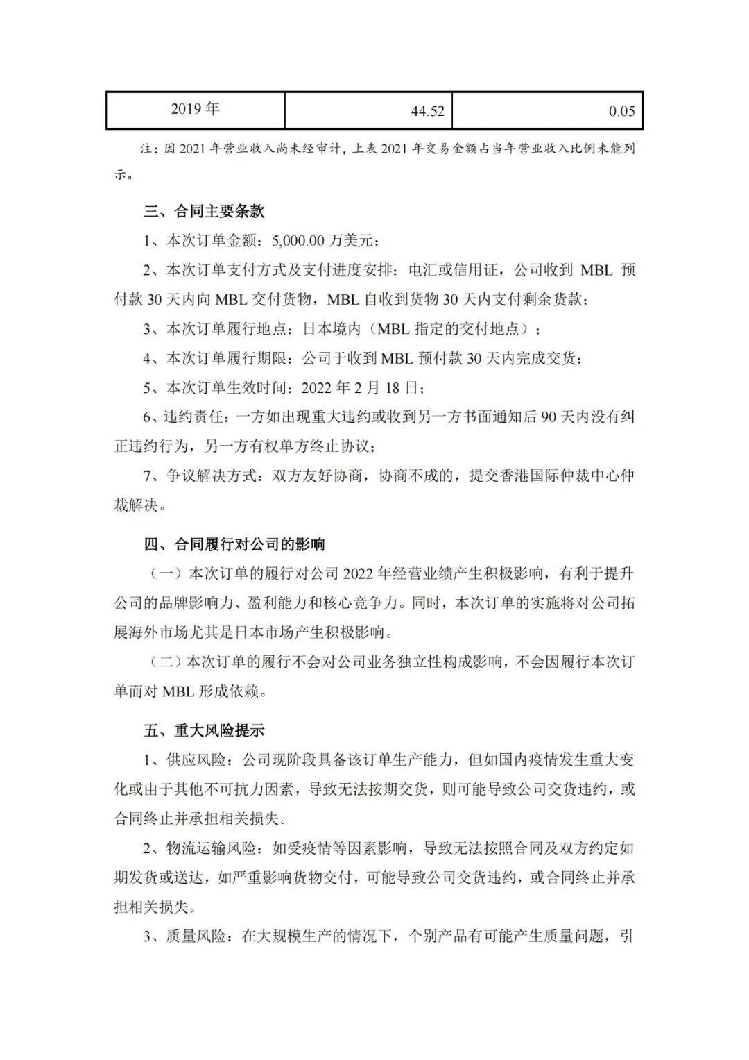
亚辉龙公告,公司2月18日收到株式会社医学生物学研究所(简称“MBL”)发送的采购订单,MBL向公司增加采购新型冠状病毒抗原检测试剂盒,金额价税合计为5000万美元(未含运费及保险费),约合人民币31,671.50万元。


早前,亚辉龙发布公告称,日本株式会社医学生物学研究所(简称“MBL”)已于2月11日发送采购订单,拟向公司采购新冠抗原检测试剂盒,金额价税合计5294.17万美元,约合人民币3.37亿元。


声明:
1、凡本网注明“来源:小桔灯网”的所有作品,均为本网合法拥有版权或有权使用的作品,转载需联系授权。
2、凡本网注明“来源:XXX(非小桔灯网)”的作品,均转载自其它媒体,转载目的在于传递更多信息,并不代表本网赞同其观点和对其真实性负责。其版权归原作者所有,如有侵权请联系删除。
3、所有再转载者需自行获得原作者授权并注明来源。

最新评论

关闭

官方推荐 上一条 /3 下一条

客服中心 搜索 洽谈合作
返回顶部