立即注册找回密码

QQ登录

只需一步,快速开始

微信登录

微信扫一扫,快速登录

搜索

选择性规避不利信息?九安医疗对“CT值”报喜不报忧

2022-2-17 11:22| 编辑: 沙糖桔| 查看: 6974| 评论: 0|来源: 小桔灯网 | 作者:面气灵

摘要: 因披露信息不完整高管被监管谈话2月14日晚间,九安医疗公告称,因披露信息不完整,天津证监局决定对公司董事长和董秘采取监管谈话的监督管理措施。决定书显示,九安医疗在2022年1月7日仅披露了部分检测成功的实验结 ...


因披露信息不完整

高管被监管谈话


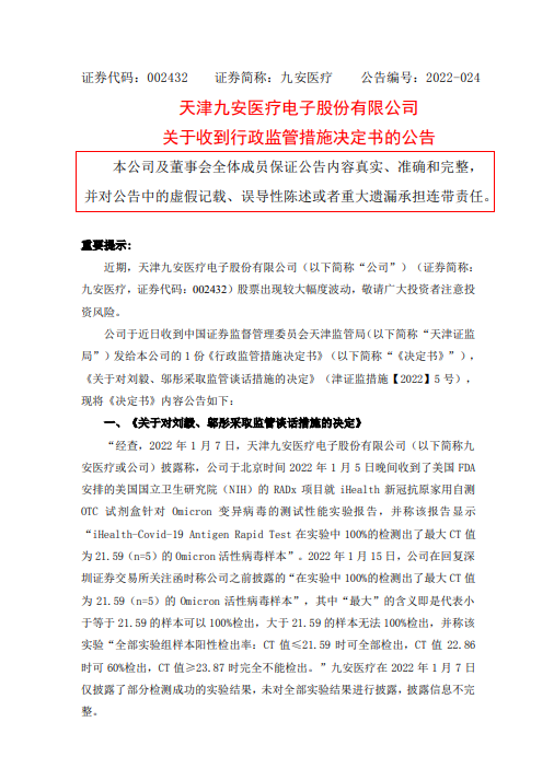
2月14日晚间,九安医疗公告称,因披露信息不完整,天津证监局决定对公司董事长和董秘采取监管谈话的监督管理措施。

决定书显示,九安医疗在2022年1月7日仅披露了部分检测成功的实验结果,未对全部实验结果进行披露,披露信息不完整。依据《上市公司信息披露管理办法》第五十一条和第五十二条规定,天津证监局决定对二人采取监管谈话的监督管理措施。


1月15日,九安医疗在回复深圳证券交易所关注函时称,公司之前披露的“在实验中100%的检测出了最大CT值为21.59(n=5)的Omicron活性病毒样本”,其中“最大”的含义即是代表小于等于21.59的样本可以100%检出,大于21.59的样本无法100%检出,并称该实验“全部实验组样本阳性检出率:CT值≤21.59时可全部检出,CT值22.86时可60%检出,CT值≥23.87时完全不能检出。”


事实上,根据iHealth试剂盒测试性能实验报告的英文原版文件,该实验的样本池中共有11个Omicron活性临床病毒实验组样本,其CT值在19.35-28.81之间呈线性分布。对每个样本使用iHealth试剂盒检测5次,其测试结果显示,CT值小于或等于21.59的四个样本,其20次检测结果均为阳性;CT值等于22.86的一个样本,其3次检测结果为阳性,2次检测结果为阴性;CT值大于22.86的6个样本,其30次检测结果均为阴性。也就是说,CT值高于22.86的样本存在大概率的漏检情况,而这一情况却被九安医疗“选择性规避”。



什么是

“CT值”


新型冠状病毒( 2019-nCoV) 属于β属的冠状病毒, 有包膜,颗粒呈圆形或椭圆形, 直径 60~ 140nm。具有 5 个必需基因, 分别针对核蛋白( N)、 病毒包膜( E)、 基质蛋白( M) 和刺突蛋白( S) 4 种结构蛋白及 RNA 依赖性的 RNA 聚合酶( RdRp)。核蛋白( N) 包裹 RNA 基因组构成核衣壳, 外面围绕着病毒包膜( E),病毒包膜包埋有基质蛋白( M) 和刺突蛋白( S) 等蛋白。刺突蛋白通过结合血管紧张素转化酶 2( ACE-2) 进入细胞。

PCR 的原理是,靠着探针侦测设定的遗传目标序列,接着经历升温、降温的循环,将目标不断复制放大,直到能够判断信号。判断阳性的标准,英文称作“cycle threshold (CT) value”,病毒每复制1次,就是一个单位的CT值,也就是2的次方倍 ,例如,若循环 35 次(复制35次)后能识别目标存在,CT值便是 35。表示的是复制2的35次方倍才能观测到病毒RNA。即标本的病毒含量越高时,CT值越小,反之病毒含量越低时CT值越高。



 一项研究 3790 位感染者的结果显示,发现 CT值如果在 25 以下,有 70% 能在体外培养出病毒,意谓很可能有传染能力;CT值 30 ,只有20%可培养出病毒;CT值超过 35 的样本,只剩 3% 还有活病毒。各国判定的阴性、阳性标准不太相同。台湾最新标准为,只要病例的Ct值35,就是采检阴性;而美国和日本则Ct值40以上才认定为采检阴性。我国在《新型冠状病毒感染的肺炎防控方案(第二版)》中首次明确无Ct或Ct≥40为阴性。就单从CT值而言,九安医疗的试剂盒性能并不算优秀。



累计涨幅超过14倍

利空消息不利空


九安医疗股价从2021年10月29日最低的5.8元开始,今年1月18日登上88.88元的顶峰,三个月内累计涨幅超过14倍。九安医疗的股价疯涨,源于其生产的家用自测新冠肺炎检测试剂盒的问世。去年11月7日,九安医疗公布美国子公司 iHealth Labs Inc.的新型冠状病毒(SARS-CoV-2)抗原家用自测 OTC 试剂盒(胶体金免疫层析法)获得FDA紧急授权(EUA),此后,股价连续涨停,屡创历史新高。根据九安医疗公布的业绩预告,其在2021年度实现净利润盈利9亿元~12元,比上年同期增长271.40%~395.19%;扣非净利润盈利8.5亿元~11.5亿元,比上年同期增长243.46%~364.68%。


尽管诸多媒体报道九安医疗信披不完整,有误导投资者的嫌疑,但在二级市场,股民似乎并不受利空消息影响,截至2月16日收盘,九安医疗报收59.70元,涨幅达4.90%。


参考来源:

1.新型冠状病毒肺炎诊疗方案

2.央视交易时间 董事长、董秘被约谈!这家公司摊上事了!此前股价暴涨14倍

3.国际金融报 对检测数据“选择性失明” 高管被约谈 股价跌超30%!妖王会现形吗?

4.南昌疾控 新冠病毒核酸检测CT值是什么,为何如此重要?血清IgM、IgG又有何指示?

5.董宏亮 核酸检测除了阴、阳性,还有CT值,血清IgM、IgG又有何意义?阳性一定不好吗?


声明:
1、凡本网注明“来源:小桔灯网”的所有作品,均为本网合法拥有版权或有权使用的作品,转载需联系授权。
2、凡本网注明“来源:XXX(非小桔灯网)”的作品,均转载自其它媒体,转载目的在于传递更多信息,并不代表本网赞同其观点和对其真实性负责。其版权归原作者所有,如有侵权请联系删除。
3、所有再转载者需自行获得原作者授权并注明来源。

最新评论

关闭

官方推荐 上一条 /3 下一条

客服中心 搜索 洽谈合作
返回顶部