立即注册找回密码

QQ登录

只需一步,快速开始

微信登录

微信扫一扫,快速登录

搜索
小桔灯网 门户 资讯中心 政府动态 查看内容

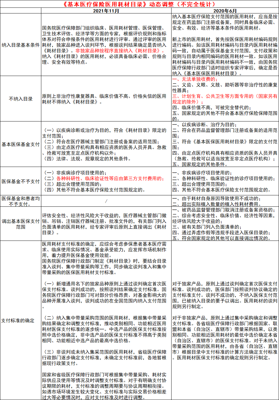
国家医保局:《基本医保医用耗材目录》动态调整!新旧差异对比

2021-11-29 16:46| 发布者: 沙糖桔| 查看: 4050| 评论: 0|来源: 众成医械

摘要: 11月19日,国家医保局发布了关于《基本医疗保险医用耗材支付管理暂行办法(征求意见稿)》《医保医用耗材“医保通用名”命名规范(征求意见稿)》公开征求意见的公告。01基本医疗保险医用耗材支付管理暂行办法(征求 ...

11月19日,国家医保局发布了关于《基本医疗保险医用耗材支付管理暂行办法(征求意见稿)》《医保医用耗材“医保通用名”命名规范(征求意见稿)》公开征求意见的公告。



01

基本医疗保险医用耗材支付管理暂行办法

(征求意见稿)


此次发布的《基本医疗保险医用耗材支付管理暂行办法(征求意见稿)》明确临床价值高、经济性评价优良的医用耗材纳入医保支付范围。


并表示,省级医疗保障行政部门执行国家统一的医保医用耗材目录,按照医保支付标准的确定规则制定本行政区域内的支付标准。省级医疗保障行政部门负责指导、监督辖域内各统筹地区贯彻执行国家医保医用耗材目录和省级支付标准等。


早在去年6月,国家医保局发布了《基本医疗保险医用耗材管理暂行办法(征求意见稿)》公开征求意见,并且确定了《基本医保医用耗材目录》(以下简称《耗材目录》)。

此次发布的《基本医疗保险医用耗材支付管理暂行办法(征求意见稿)》明确了要对《耗材目录》进行动态调整,表示纳入《耗材目录》的医用耗材,必须具备临床必需、价格合理、安全有效等特点;并且建立了目录动态调整机制,根据医用耗材保障需求、医保基金的收支情况、承受能力、目录管理重点等因素,确定耗材目录调整的范围。

此外,在医保支付上,《基本医疗保险医用耗材支付管理暂行办法(征求意见稿)》鼓励各地将目录内医用耗材纳入按病种分值付费、按疾病诊断相关分组付费等打包支付范围。


在省级支付标准的基础上,各统筹地区可统筹考虑基金承受能力等因素合理确定支付比例。

(一)参保患者使用价格不高于支付标准的医用耗材,各统筹地区要以实际销售价格为基础确定支付比例。

(二)参保患者使用价格高于支付标准的医用耗材,由各统筹地区综合考虑支付标准、基金承受能力等因素,确定适宜的支付比例。

并且,医疗保障经办机构要通过定点协议等方式保持患者负担水平总体稳定,避免过度增加患者负担。

(一)参保患者使用价格高于支付标准的耗材,要求定点医疗机构和医务人员保障参保患者的知情同意权;

(二)对实际价格与支付标准差距较大的品种,省级医保部门可对挂网价格超出支付标准较多、且竞争及供应充分的产品,在挂网等环节予以不同程度的约束,直至取消挂网。

值得注意的是,《基本医疗保险医用耗材支付管理暂行办法(征求意见稿)》也表示国家基本医用耗材支付要实行医保通用名管理。在依照国务院医疗保障行政部门医用耗材编码规则进行分类的基础上,按照以学科、用途、功能为核心,兼顾材质和特征,充分考虑不同学科分类的差异性,依据功能和效果相近、支付标准管理趋同的原则,将具有医保耗材编码的耗材进行分类合并,形成医保通用名。


02

医保医用耗材“医保通用名”命名规范

(征求意见稿)


医用耗材“医保通用名”是对学科、品类和功能相近,材质特征相似,同通用名产品临床可互相替代、临床价值趋同,医保管理趋同的医用耗材统一规范的命名。“医保通用名”用于全国医疗保障医用耗材目录准入、挂网采购、医保支付和基金监管等工作。


 “医保通用名”命名依据医保医用耗材分类(三级分类+通用名+材质和特征),原则上以三级分类名称前置,根据医保管理需要选取必要的材质和特征参数后置,形成“医保通用名”。如:血管介入材料中的三级分类“冠脉药物洗脱支架”,取其必要材质特征,“医保通用名”命名为“冠脉药物支架(合金)”。


(一)“医保通用名”命名应当使用中文,符合国家语言文字规范。不得有品牌商标、专利名称等信息;不得有未经科学证明或者临床评价证明,或者虚无、假设的概念性信息;不得有法律、法规禁止的其他内容。

(二)医保医用耗材编码标准“三级分类”中功能和用途相同,材质和特征相似,临床可相互替代、临床价值趋同,医保管理趋同的应当使用相同的“医保通用名”。如:全覆膜和部分覆膜的镍钛合金食道支架,不区分材质,“医保通用名”均为“食道支架(覆膜)”。

(三)由两种及以上医用耗材组合以实现某一临床预期用途的品种,“医保通用名”命名以组套名称+组件名称为关键词,体现完整的临床预期用途。如:骨科组套产品“医保通用名”命名为“初次髋关节一体式股骨柄(骨水泥型)”。

(四)“医保通用名”是完整识别医用耗材的关键信息,对医保管理关注的特征信息不得做缺省。

基于医保医用耗材数据库注册备案信息,以一级分类为主线,依据医用耗材的功能和临床医用特点,借鉴国家药监部门医疗器械通用名称命名规则,分类编制“医保通用名”命名规则。按照专科耗材服从通用耗材,单件名称服从通用名称、全面覆盖、避免重复的要求,做到大类内统一、大类间协调衔接。如:两个医用耗材产品“配内窥镜用气管支架”、“配导丝用气管支架”,根据产品材质特征趋同原则,“医保通用名”均为“气管支架(金属/覆膜)”。



声明:
1、凡本网注明“来源:小桔灯网”的所有作品,均为本网合法拥有版权或有权使用的作品,转载需联系授权。
2、凡本网注明“来源:XXX(非小桔灯网)”的作品,均转载自其它媒体,转载目的在于传递更多信息,并不代表本网赞同其观点和对其真实性负责。其版权归原作者所有,如有侵权请联系删除。
3、所有再转载者需自行获得原作者授权并注明来源。

最新评论

关闭

官方推荐 上一条 /3 下一条

客服中心 搜索 洽谈合作
返回顶部