PCT、IL-6再受重视!卫健委印发“提高病原学送检率”专项指导意见!
2021-11-1 13:36|
发布者: 沙糖桔|
查看: 4537|
评论: 0|来源: 国家卫健委、感控新青年
摘要: 国家卫生健康委于今年年初发布了《2021年国家医疗质量安全改进目标》,提出十项国家医疗质量安全改进目标以及相应的具体阐释和实现目标的核心策略,其中,“提高住院患者抗菌药物治疗前病原学送检率”被明确列为目标 ...












国家卫生健康委于今年年初发布了《2021年国家医疗质量安全改进目标》,提出十项国家医疗质量安全改进目标以及相应的具体阐释和实现目标的核心策略,其中,“提高住院患者抗菌药物治疗前病原学送检率”被明确列为目标之一。

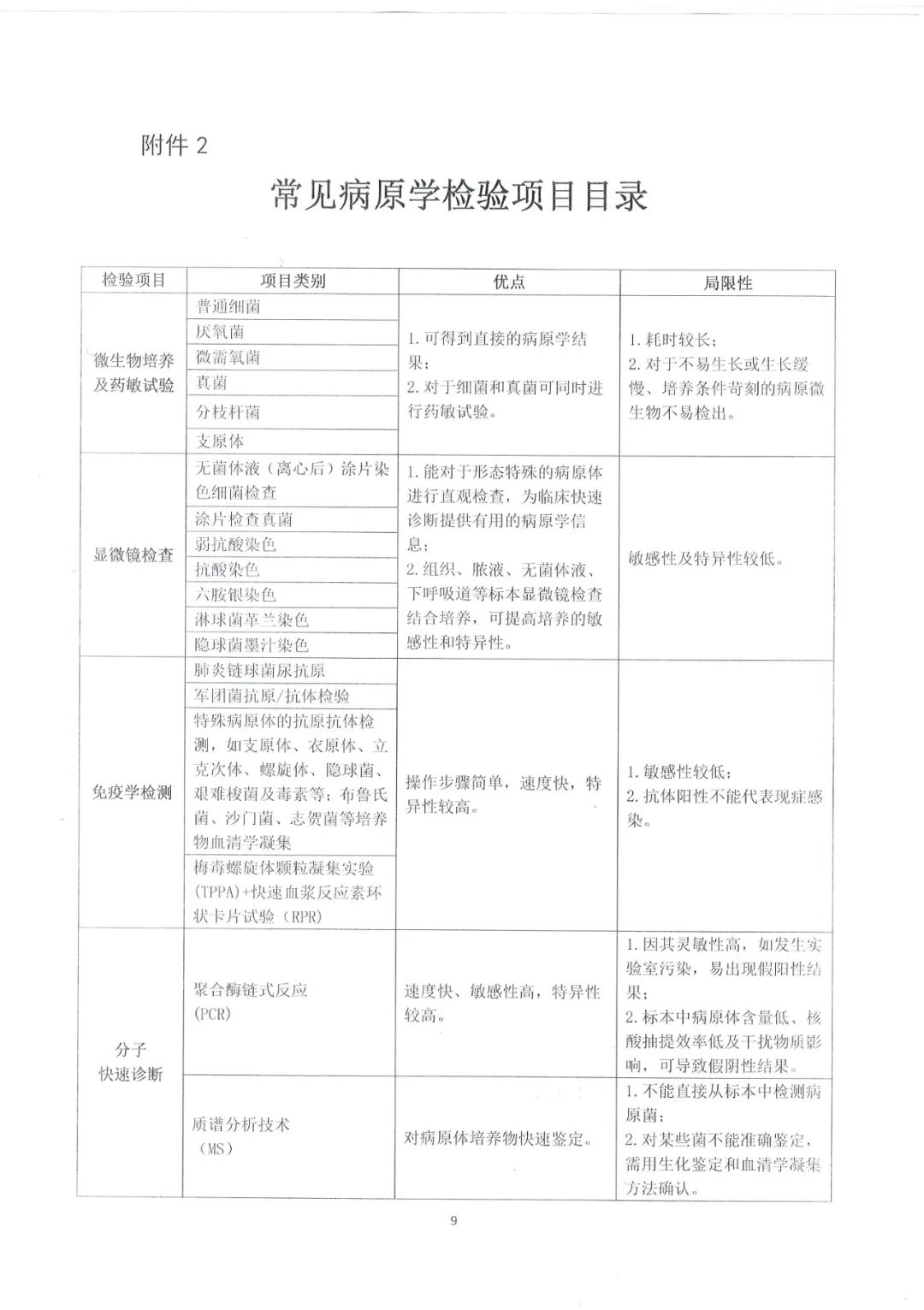
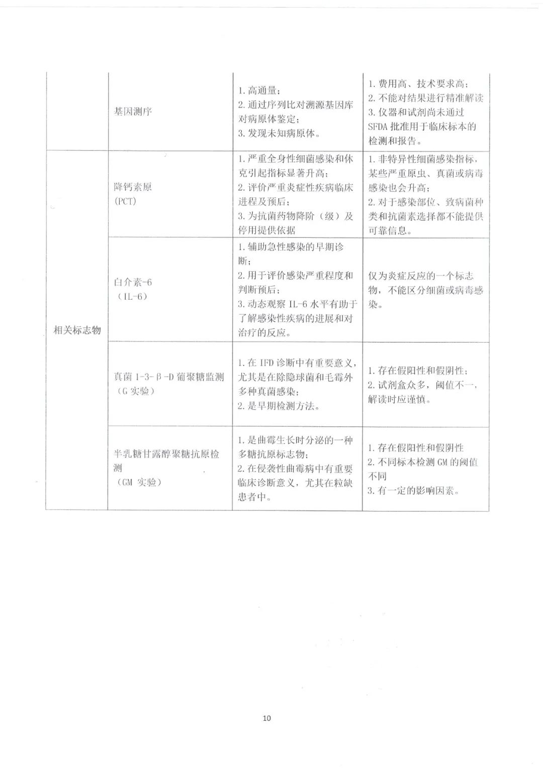
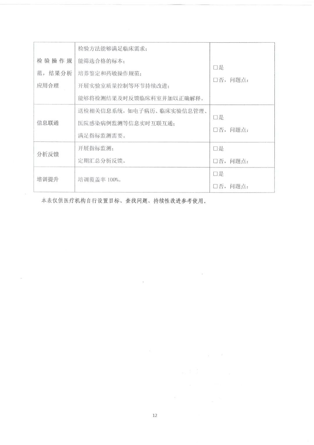
根据《2021年国家医疗质量安全改进目标说明》:提高抗菌药物治疗前病原学送检率(尤其是限制使用级以上抗菌药物),提升无菌性样本送检比例,可以有效提高抗菌药物使用的科学性和规范性,对遏制细菌耐药、提升治疗效果和保障人民群众健康权益具有重要意义。同时《说明》还明确了病原学检验项目应包括:细菌培养、真菌培养;降钙素原检测、白介素-6检测、真菌1-3-β-D 葡聚糖检测(G试验)等。
|
声明:
1、凡本网注明“来源:小桔灯网”的所有作品,均为本网合法拥有版权或有权使用的作品,转载需联系授权。
2、凡本网注明“来源:XXX(非小桔灯网)”的作品,均转载自其它媒体,转载目的在于传递更多信息,并不代表本网赞同其观点和对其真实性负责。其版权归原作者所有,如有侵权请联系删除。
3、所有再转载者需自行获得原作者授权并注明来源。