立即注册找回密码

QQ登录

只需一步,快速开始

微信登录

微信扫一扫,快速登录

搜索
小桔灯网 门户 资讯中心 院所动态 查看内容

重磅!百亿财政砸向这些医院!配置大批医疗设备(附清单)

2021-9-24 16:01| 编辑: 沙糖桔| 查看: 6735| 评论: 0|来源: 医疗器械经销商联盟

摘要: 2021年,是疫情爆发的第二个年头,也是十四五规划的起始之年。未来15年,中国医院的新老基建热潮将就此掀起!下个15年,财政重点砸向4大医疗工程疫情的突然爆发,暴露出中国公卫共生体系的诸多不足,当前发热门诊覆 ...


2021年,是疫情爆发的第二个年头,也是十四五规划的起始之年。未来15年,中国医院的新老基建热潮将就此掀起!



下个15年,财政重点砸向4大医疗工程


疫情的突然爆发,暴露出中国公卫共生体系的诸多不足,当前发热门诊覆盖率低、传染病区建设不完善、人均ICU床位不足等成为医院设施的严重短板。


近日,国家发改委在内的四部委联合发布《“十四五”优质高效医疗卫生服务体系建设实施方案》(以下简称《方案》)。


这份攸关中国医疗未来15年发展方向的重要文件,掀开了中国医疗”新老基建热潮“的大幕。《方案》明确要从4大工程,14大方向,全面推进中国医疗重大工程建设,并且中央财政规划了具体资金投放。




省级文件下发!超百亿砸向这些医院建设


在国家下发之后,各省相继出台省级十四五医疗规划文件,这意味着,以公共卫生防治能力提升、高质量公立医院建设等四大工程为重点方向的”基建热潮“,要全面落地执行!


福建省政府下发了《福建省“十四五”卫生健康发展专项规划的通知》(以下简称《规划》)。福建省这份15年规划,可谓是高举高打,围绕国家方案制定了具体的落地计划。


《规划》中下发了《“十四五”期间省级医疗卫生机构重大基础设施建设项目表》,明确投入126.12亿元,用于全省13所大型医院建设,其中包括相关科室医疗设备配置。




全面加大发热门诊、疾控实验室,设备配置!


在公共卫生防控救治能力提升工程方面,《计划》要求全面加大发热门诊、疾控中心及实验室、传染病房等建设,配齐相关医疗设备配置:




提升县域急救中心、发热门诊建设!

全部配置这些医疗设备



《规划》要求到2025年,福建全省59个县(市、区)综合医院要全部建成“四大中心”,即卒中中心、胸痛中心、呼吸诊疗中心、创伤中心;


对于“四大中心”建设标准,近日《福建省县域医共体能力提升项目实施方案(2021-2025年)》下发,也明确规范了设备配置标准。


同时,加快基层医疗卫生机构发热诊室(或发热门诊)建设,全省 300 个以上基层医疗卫生机构利用现有业务用房进行平战结合改造,规范设置发热诊室(或发热 门诊),配置传染病防控有关设施设备,2022 年底完成建设任务。


也就是说,发热门诊医疗设备配置目录中的所有医疗设备,也必须要全部配齐。


附1:发热门诊医疗设备配置参考目录





重点专科、区域医疗中心建设!配置大批设备



除此之外,在重点专科建设方面,妇幼专科及医院方面:



康复医疗方面:


加强康复医院和综合医院康复医学科建设,重点支持设区市康复医院、县级综合医院康复医学科建设。推动康复医疗与康复辅助器具配置服务衔接融合。



在区域医疗中心建设方面:



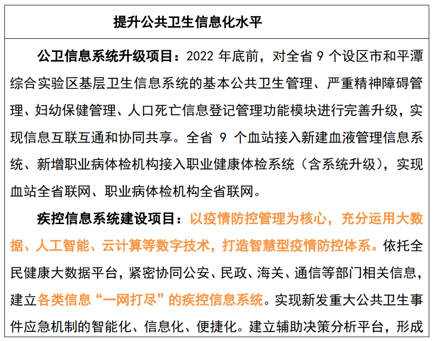
后疫情时代的医疗信息化!财政全面加码


在国家版和福建省的医疗十四五规划中,都能清晰看到财政在全面加码医疗信息化建设。尤其是疾控信息系统和危急重症等临床重点专科的临床科研数据中心建设。



来自:医疗器械经销商联盟

· END ·



声明:
1、凡本网注明“来源:小桔灯网”的所有作品,均为本网合法拥有版权或有权使用的作品,转载需联系授权。
2、凡本网注明“来源:XXX(非小桔灯网)”的作品,均转载自其它媒体,转载目的在于传递更多信息,并不代表本网赞同其观点和对其真实性负责。其版权归原作者所有,如有侵权请联系删除。
3、所有再转载者需自行获得原作者授权并注明来源。

最新评论

关闭

官方推荐 上一条 /3 下一条

客服中心 搜索 洽谈合作
返回顶部