立即注册找回密码

QQ登录

只需一步,快速开始

微信登录

微信扫一扫,快速登录

搜索
小桔灯网 门户 资讯中心 注册标准 查看内容

【NMPA】发布63项医疗器械行业标准的公告(2021年第109号)

2021-9-10 22:37| 编辑: 小桔灯网| 查看: 4576| 评论: 0|来源: NMPA

摘要: 国家药监局关于发布YY 0671-2021《医疗器械 睡眠呼吸暂停治疗 面罩和应用附件》等63项医疗器械行业标准的公告(2021年第109号)  YY 0671-2021《医疗器械 睡眠呼吸暂停治疗 面罩和应用附件》等63项医疗器械行业标 ...

国家药监局关于发布YY 0671-2021《医疗器械 睡眠呼吸暂停治疗 面罩和应用附件》等
63项医疗器械行业标准的公告(2021年第109号)


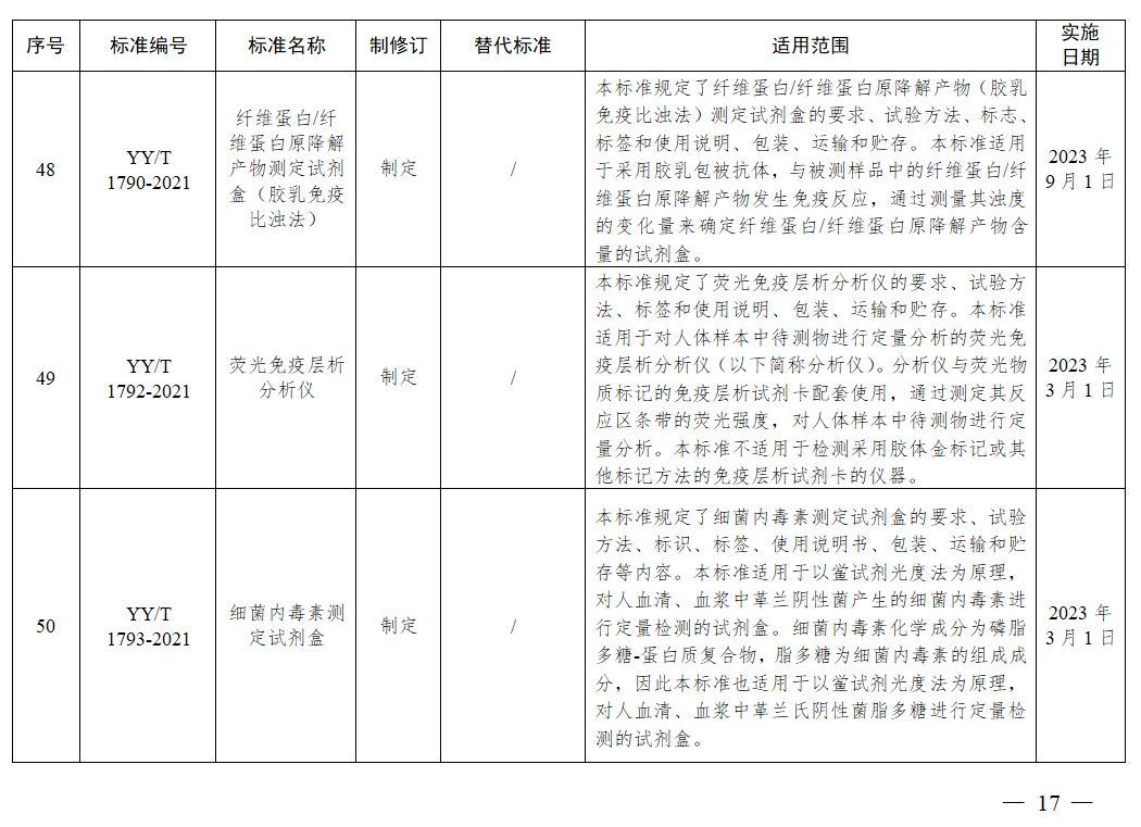
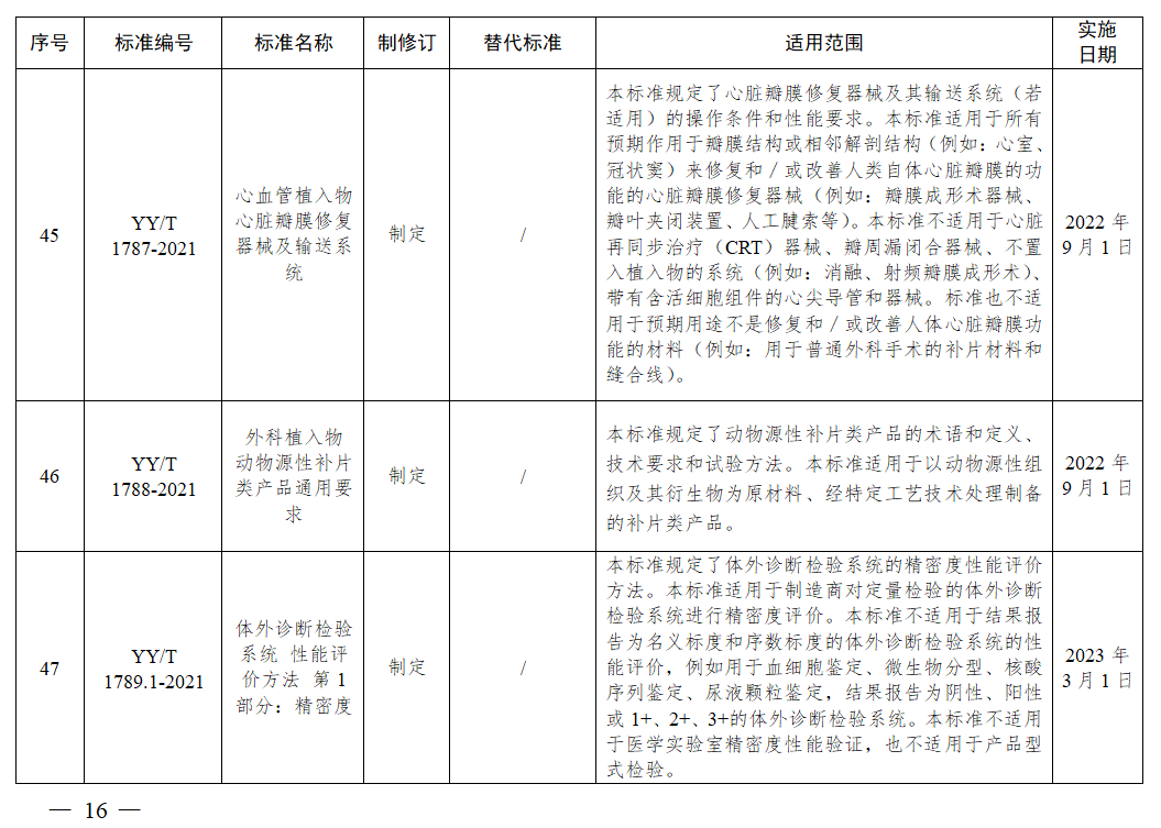
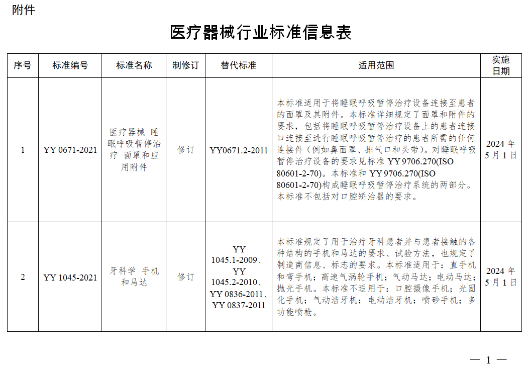
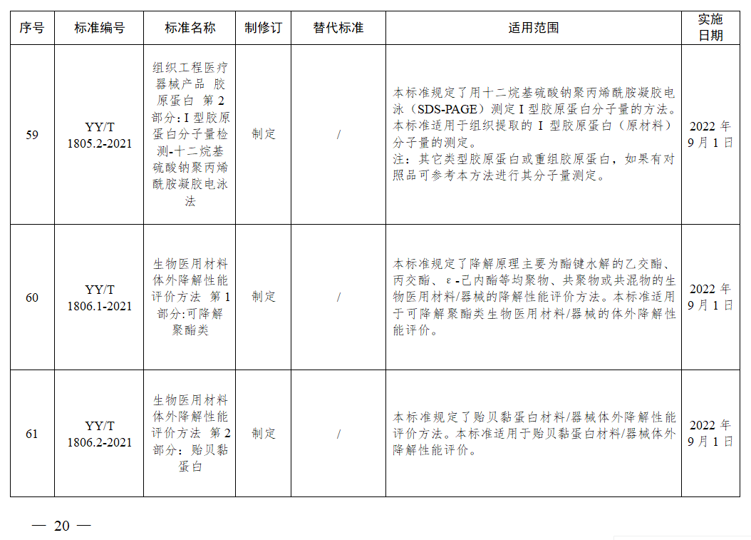
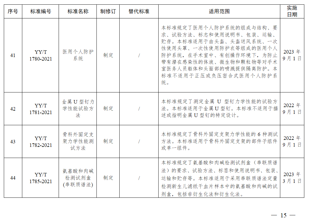
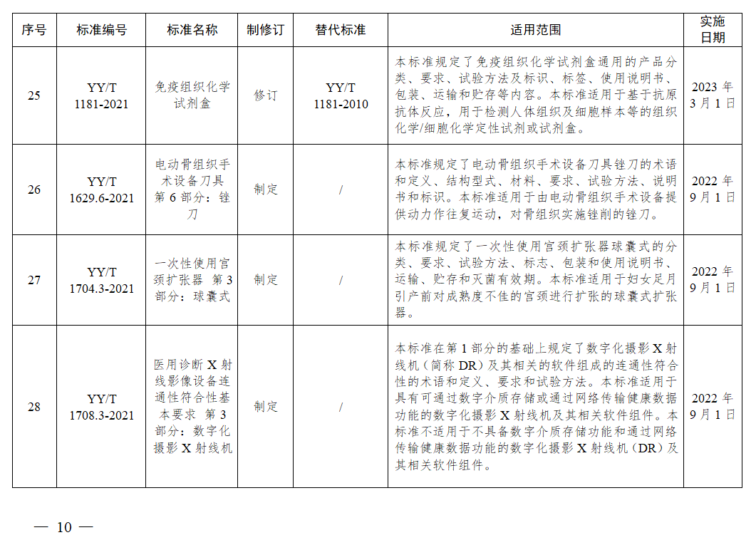
  YY 0671-2021《医疗器械 睡眠呼吸暂停治疗 面罩和应用附件》等63项医疗器械行业标准已经审定通过,现予以公布。标准编号、名称、适用范围和实施日期见附件。

  特此公告。

  

  附件:医疗器械行业标准信息表



国家药监局

2021年9月6日


来源:NMPA

整理:致众TACRO

声明:
1、凡本网注明“来源:小桔灯网”的所有作品,均为本网合法拥有版权或有权使用的作品,转载需联系授权。
2、凡本网注明“来源:XXX(非小桔灯网)”的作品,均转载自其它媒体,转载目的在于传递更多信息,并不代表本网赞同其观点和对其真实性负责。其版权归原作者所有,如有侵权请联系删除。
3、所有再转载者需自行获得原作者授权并注明来源。

最新评论

关闭

官方推荐 上一条 /3 下一条

客服中心 搜索 洽谈合作
返回顶部