立即注册找回密码

QQ登录

只需一步,快速开始

微信登录

微信扫一扫,快速登录

搜索
小桔灯网 门户 资讯中心 政府动态 查看内容

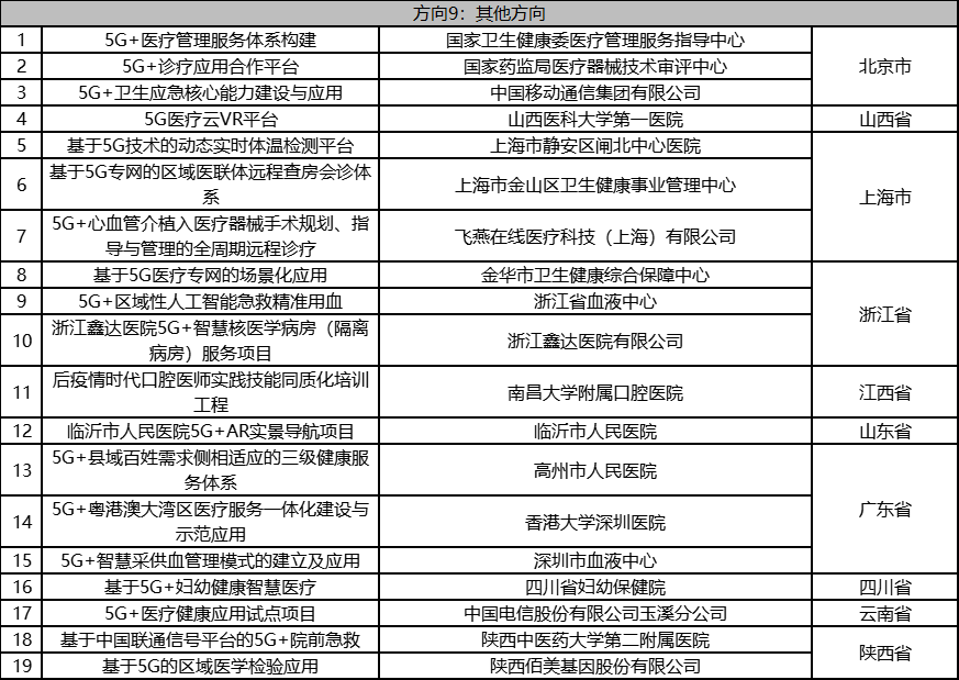
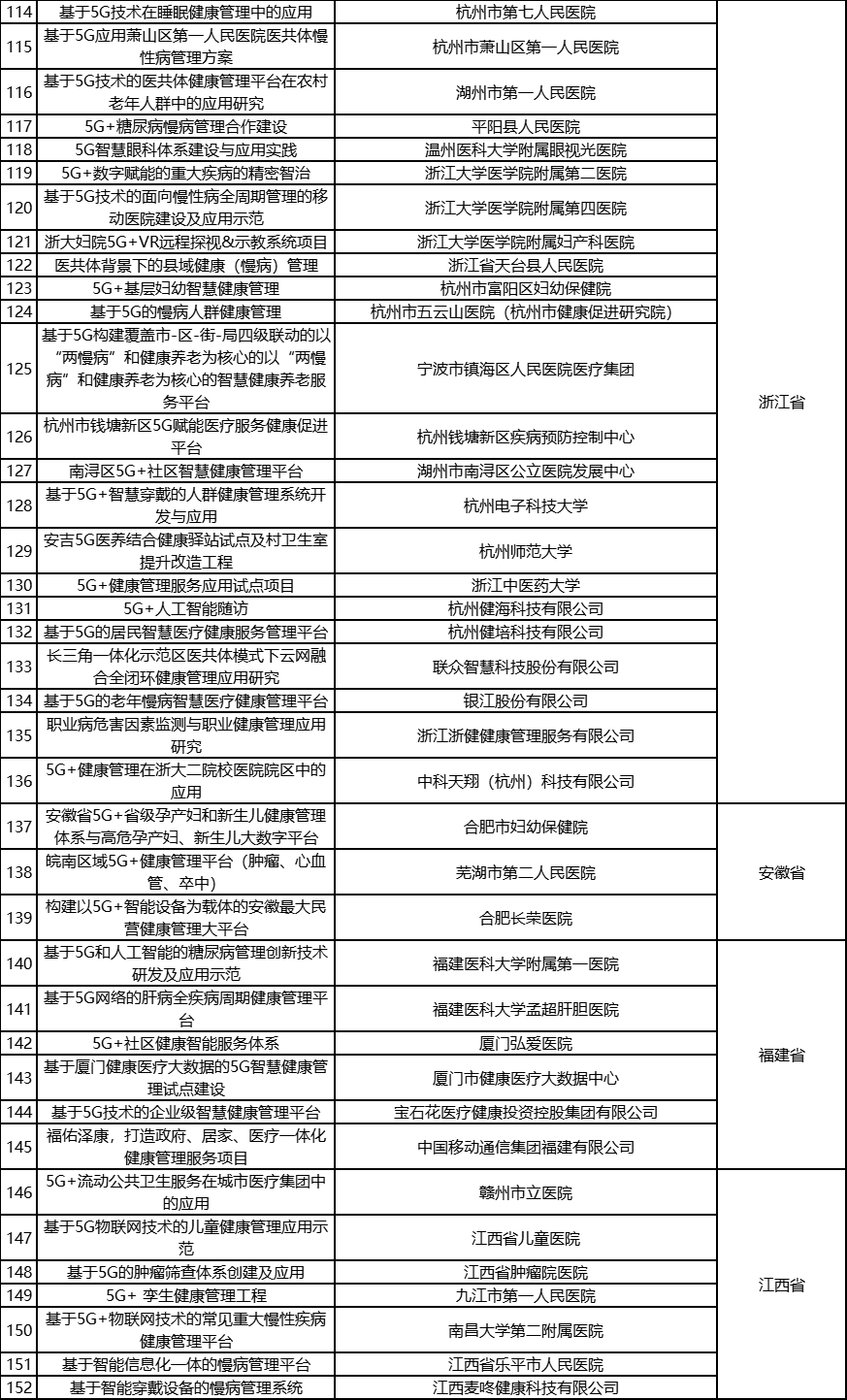
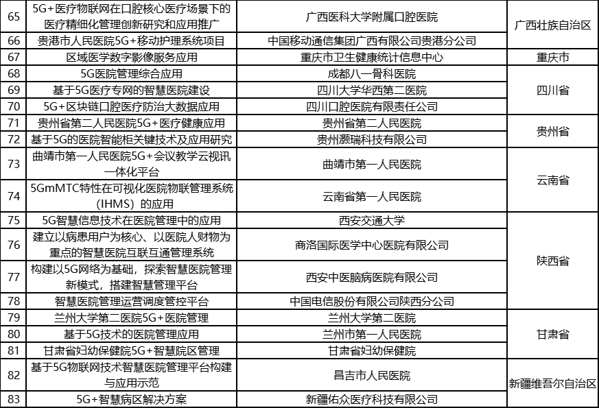
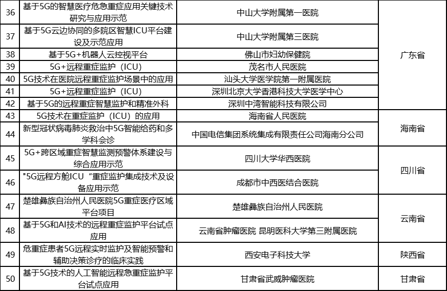
5G+医疗健康应用试点项目名单公示

2021-8-19 14:48| 编辑: 沙糖桔| 查看: 2619| 评论: 0|来源: 国家卫健委

摘要: 根据《工业和信息化部办公厅国家卫生健康委员会办公厅关于组织开展5G+医疗健康应用试点项目申报工作的通知》(工信厅联通信函〔2020〕270号)有关要求,按照“宽进严出,优中选优”的整体工作思路,经项目申报、专家 ...

根据《工业和信息化部办公厅国家卫生健康委员会办公厅关于组织开展5G+医疗健康应用试点项目申报工作的通知》(工信厅联通信函〔2020〕270号)有关要求,按照“宽进严出,优中选优”的整体工作思路,经项目申报、专家初审、复审等程序,现将5G+医疗健康应用试点项目名单予以公示。






如有异议,请以书面形式反馈。公示时间:2021年8月17日至8月23日。


联系单位:

(一)工业和信息化部信息通信发展司

地址:北京市西城区西长安街13号

邮箱:wangcunxiang@miit.gov.cn

传真:010-66014360

(二)国家卫生健康委员会规划发展与信息化司

地址:北京市西城区西直门外南路1号

邮箱:xxtjc@nhc.gov.cn

传真:010-68791425


声明:
1、凡本网注明“来源:小桔灯网”的所有作品,均为本网合法拥有版权或有权使用的作品,转载需联系授权。
2、凡本网注明“来源:XXX(非小桔灯网)”的作品,均转载自其它媒体,转载目的在于传递更多信息,并不代表本网赞同其观点和对其真实性负责。其版权归原作者所有,如有侵权请联系删除。
3、所有再转载者需自行获得原作者授权并注明来源。

最新评论

关闭

官方推荐 上一条 /3 下一条

客服中心 搜索 洽谈合作
返回顶部