立即注册找回密码

QQ登录

只需一步,快速开始

微信登录

微信扫一扫,快速登录

搜索

诊断技术|引物的设计——引物的组合和浓度

2021-8-16 14:17| 编辑: 沙糖桔| 查看: 3826| 评论: 0|来源: 诊断科学 | 作者:STEPHEN A.BUSTIN

摘要: 这是一个技术专栏,在这个专栏当中,由全球诊断技术大咖为大家带来诊断技术开发方面的技术谈谈,这是本系列的第十篇,我们非常有幸邀请到了Anglia Ruskin University的STEPHEN A. BUSTIN教授为带来关于引物设计的讲 ...


这是一个技术专栏,在这个专栏当中,由全球诊断技术大咖为大家带来诊断技术开发方面的技术谈谈,这是本系列的第十篇,我们非常有幸邀请到了Anglia Ruskin University的STEPHEN A. BUSTIN教授为带来关于引物设计的讲解。


2

最佳引物组合

寡核苷酸已经成为商品,其合成成本低廉,因此为每项检测评估多个正向和反向引物是可行的。我们建议每种引物有三个,从而形成九个引物组合。

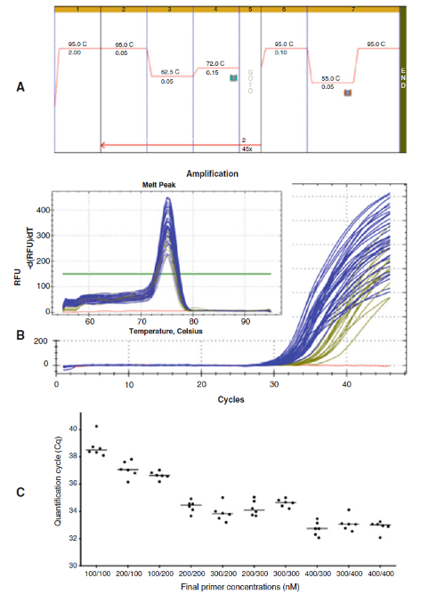
图2 | 选择针对艰难梭菌tcdB基因的引物。

A、使用BeaconDesigner(PremierBiosoft)设计了三种正向引物(CD1、3和5)和三种反向引物(CD2、4和6)。

B、所有九种可能的引物组合被用来重复扩增从艰难梭菌630(CP010905.2)中提取的同一区域的染色体DNA,同时使用适当的NTCs。

C、使用Agilent的Brilliant III SYBR Green mastermix(目录号600882)进行扩增和溶解曲线条件。

D、使用CD1/2(绿色)和CD5/4(蓝色)进行扩增,分别记录了最低和最高的Cqs。只有一个NTC记录的Cq为45。

E、最敏感和最不敏感的引物组合之间的Cq范围是6.2。因此,首选引物对是CD1/CD2。CD5/4是最不理想的引物组合


图2显示了一个实验的结果,其中针对艰难梭菌tcdB基因(KC292190.1)的三种正向和三种反向引物进行了初步筛选,评估灵敏度(由量化周期(Cq)决定)和引物二聚体形成的潜力(由无模板对照(NTCs)的扩增决定)。


结果表明,引物序列的微小差异可以对检测的灵敏度产生重大影响,在这种情况下是70倍(高低Cq之差为6.19)。


3

最佳引物浓度

尽管对于许多检测来说,引物的浓度可以有很大的变化而不会对PCR的性能产生明显的影响,但如果目标物的拷贝数较低或为了提高特异性,引物浓度的优化就很重要。


在测试了大量的检测方法后,我们观察到最差和最佳引物浓度之间的ΔCqs变化很大,大约5倍估计是一个工作平均值,尽管它可以大得多。


我们没有看到一个引物组不能被优化至少一点(2倍),但也看到有几个引物组的优化产生了巨大的差异,使灵敏度提高了100倍以上。


因此我们的建议是,作为验证任何新引物组的常规部分,值得进行这一额外的步骤,除非确定目标将以大量存在。


然而,尽管引物浓度的变化会对PCR结果产生重大影响,但引物浓度不可能是PCR实验可能成功或失败的主要原因。图3所示的结果证明了这一点,只要引物浓度保持在通常的200-400nM左右的范围内,灵敏度的差异就会小于4倍。


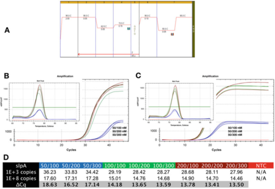
图 3 | 引物浓度对qPCR测定的影响。

A、使用Agilent的Brilliant III SYBR Green mastermix(目录号600882)和引物tcd-F: AGAGTTGGTAGAAAGGTGGAATTTAG和tcd-R.扩增和溶解曲线条件。ACATACCACCAATTTCTTTTAATGC针对艰难梭菌630(CP010905.2)的tcdB毒素基因(HM062503.1)。引物slpA-F:ATTAGTTATTATTTTGTTTTCTAAATTAT和slpA-R。CCTGTTTTTGCTGCAACTACT针对艰难梭菌s层蛋白的slpA基因(AB258978.1),用于扩增从艰难梭菌630(CP010905.2)提取的染色体DNA。

B、扩增图和溶解曲线。如果F或R引物的最终浓度保持在100nM,则得到绿色图谱,表明至少对于该引物组来说,100nM太低了。

C、Cq与引物浓度的关系图,表明200和400nM的最终引物浓度之间的差别很小。


将引物浓度降低到100nM以下是不可取的,如图4a所示,其中一个引物的最终浓度为50nM,导至检测的灵敏度明显降低。


图4 | 引物浓度对qPCR检测的明显影响。引物slpA-F和slpA-R针对艰难梭菌s层蛋白的slpA基因(AB258978.1),用于扩增从艰难梭菌630(CP010905.2)中提取的染色体DNA。

A、使用Agilent的Brilliant III SYBR Green mastermix(目录号600882)进行扩增和溶解曲线条件。

B、使用1 103个目标拷贝得到的扩增图和溶解曲线(插图)。三个蓝色的扩增图是在最终浓度为50nM F引物的情况下得到的,绿色和棕色的图分别是在最终浓度为100和200nM F引物的情况下得到的。

C、使用1 108个目标拷贝得到的扩增图和溶解曲线(插图)。

D、不同目标浓度之间的ΔCqs,用不同浓度的引物进行扩增


有趣的是,与图3中的例子相比,对于这个引物组,100 nM的最终浓度并没有导至灵敏度的大幅下降。


这些结果也表明,选择太低的引物浓度会影响检测的线性。


图4b显示了当使用1 105倍的模板时,使用相同引物浓度得到的结果。


除了50nM的引物浓度,对于其他所有引物浓度,两个实验条件之间的预期ΔCq为13.3,其中的差异要高得多(图4d)。


同样,结论是结果在很大程度上取决于引物,如果目的是将敏感性与准确的定量相结合,那么仔细优化引物浓度将变得很重要。


 

关于 STEPHEN A. BUSTIN

STEPHEN A. BUSTIN是英国科学家,2004年至2012年曾任伦敦玛丽皇后大学分子科学教授,并于2006年开始担任密德萨斯大学的客座教授。2012年,他被任命为Anglia Ruskin University的联合健康与医学教授。


 

关于Anglia Ruskin University

Anglia Ruskin University是一所在英国英格兰剑桥及切尔姆斯福德设有校舍的公立大学,其原名为Anglia Polytechnic University,通常被人们简称为ARU,在2005年10月改为现在使用的名字。


声明:
1、凡本网注明“来源:小桔灯网”的所有作品,均为本网合法拥有版权或有权使用的作品,转载需联系授权。
2、凡本网注明“来源:XXX(非小桔灯网)”的作品,均转载自其它媒体,转载目的在于传递更多信息,并不代表本网赞同其观点和对其真实性负责。其版权归原作者所有,如有侵权请联系删除。
3、所有再转载者需自行获得原作者授权并注明来源。

最新评论

关闭

官方推荐 上一条 /3 下一条

客服中心 搜索 洽谈合作
返回顶部